麻辣社区-四川第一网络社区

校外培训 高考 中考 择校 房产税 贸易战
阅读: 19379|评论: 1

异地就医如何报医保?手机上备案不“垫钱”不“跑腿”

[复制链接]

发表于 2025-2-6 06:52 | 显示全部楼层 |阅读模式

近日,医保参保人员刘女士在资中县医疗保障事务中心办理异地就医报销,被要求提供相关证明材料的事件,经媒体报道后引起关注。

媒体在报道时指出,刘女士遇到的问题,背后其实是异地就医如何报销医保、如何备案的问题。现实生活中,有不少医保参保人员由于各种原因异地就医,异地就医如何快捷地报销医保呢?

2月5日,记者从四川省医保局了解到,参保人员如果发生异地就医,在手机上办理登记备案后,就可以不用“垫资”、不用“跑腿”,直接在就医地就可以结算报销异地就医医疗费用。

一、异地就医备案适用哪些人群?

参保人到参保关系所在地区以外的医保定点医疗机构就医,需要按照参保地要求办理异地就医备案手续。

异地长期居住或临时外出就医的参保人员办理异地就医备案后可以享受异地就医直接结算。其中——

1.异地长期居住人员。包括异地安置退休人员、异地长期居住人员、常驻异地工作人员等长期在参保地以外工作、居住、生活的人员。

2.临时外出就医人员。包括异地转诊就医人员,因工作、旅游等原因异地急诊抢救人员以及其他临时外出就医人员。(温馨提示:异地急诊抢救人员视同已备案,无需办理备案手续。)

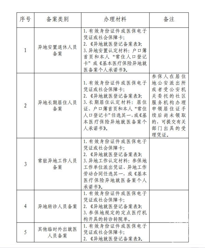
二、异地就医备案需要哪些材料?

基本医疗保险参保人员异地就医备案材料如下图所示:

211154859956.jpg

三、线上怎么办理异地就医备案?

参保人可通过国家医保服务平台APP、微信小程序“国家医保服务平台”办理跨省异地就医备案;或使用四川医保APP、微信小程序“四川医保公共服务平台”等网上渠道办理跨省和省内异地就医备案,享受即时办理、即时生效的异地就医直接结算服务。

手机上办理备案,只需要五步就能完成。以四川医保APP为例——

第一步:下载“四川医保APP”。注册或登录后点击APP首页“异地就医备案”,进入异地就医备案页面。

211155283696.jpg

第二步:选择备案信息。备案人根据自己的实际情况,选择“就医地”“参保险种”“备案类型”,点击【开始备案】按钮。

211155536834.jpg

(温馨提示:页面中“参保地”显示的是备案人员参保关系所在地区,比如在资阳雁江区参保,就选择资阳雁江区;“就医地”需选择备案人员就医的医疗机构所在城市,比如在成都的医院就医,就选择成都;“参保险种”需根据备案人员所参加的基本医疗保险险种进行勾选;“备案类型”需根据备案人员异地就医的实际情况分类进行勾选。)

第三步:阅读备案告知书。备案人仔细阅读备案告知书,了解相关内容后勾选【本人已仔细阅读备案告知书】,点击【我已阅读,开始备案】按钮。

211155825708.jpg

(温馨提示:备案告知书内容详细展示了备案人员参保地相关政策,为了确保备案人员医保待遇的享受,请仔细阅读。)

第四步: 填写备案材料。填写相关信息后,点击查看个人承诺书并完成个人承诺书电子签名,确认无误后,点击【提交备案】按钮。

211156212286.jpg

(温馨提示:页面上“自助开通开始日期”须选择在出院日期之前;“自助开通结束日期”自动根据备案人员备案类型进行匹配,备案人点击系统默认时间即可。为了减少参保人员频繁操作的麻烦,异地长期居住人员办理登记备案后,未申请变更备案信息或参保状态未发生变更的,备案长期有效;临时外出就医人员办理登记备案后,半年有效,备案结束时间默认6个月;“联系人信息”需备案人员如实填写。)

第五步: 查看备案结果。点击提交备案后,就可以看到备案的结果。

211156516825.jpg

四、备案记录查询

如果参保人员需要查询自己更详细的备案记录,可以在四川医保APP或者微信医保小程序首页,点击【异地就医服务】,在“备案信息查询”中,查询到参保人当前有效备案和历史备案记录。

点击备案记录中的“查看详情”按钮,可查看备案详情。

211156973354.jpg

五、异地就医直接结算遇到问题怎么办?

备案办理后,参保人员就可以在就医地医药机构直接结算医药费用。

如果在医药机构办理异地直接结算时遇到问题,信息系统会提示具体原因及报错系统名称,参保人员可以根据系统提示联系相应的医保部门帮助解决。

若需要查询省外医保经办机构联系方式,可通过“国家医保局”微信公众号--“微服务”--“国家异地就医备案”--“医保经办机构查询”模块,或者“国家医保服务平台”APP--“异地备案”--“医保经办机构查询”模块,获取全国各地医保部门联系方式。

211157256856.jpg
211157496565.jpg

(本文截图由四川省医保局提供)


打赏

微信扫一扫,转发朋友圈

已有 155 人转发至微信朋友圈

   本贴仅代表作者观点,与麻辣社区立场无关。
   麻辣社区平台所有图文、视频,未经授权禁止转载。
   本贴仅代表作者观点,与麻辣社区立场无关。  麻辣社区平台所有图文、视频,未经授权禁止转载。
手机网友  发表于 2025-2-6 11:20
省内算不算异地?
高级模式 自动排版
您需要登录后才可以回帖 登录 | 注册

本版积分规则

复制链接 微信分享 快速回复 返回顶部 返回列表 关闭