麻辣社区-四川第一网络社区

校外培训 高考 中考 择校 房产税 贸易战
阅读: 4550|评论: 24

[转帖] 泽连斯基:乌方不会承认任何被俄罗斯占领的领土属于俄罗斯

[复制链接]

发表于 2025-3-14 04:37 | 显示全部楼层 |阅读模式
      泽连斯基就领土问题表态.
image.png
image.png
打赏

微信扫一扫,转发朋友圈

已有 0 人转发至微信朋友圈

   本贴仅代表作者观点,与麻辣社区立场无关。
   麻辣社区平台所有图文、视频,未经授权禁止转载。
   本贴仅代表作者观点,与麻辣社区立场无关。  麻辣社区平台所有图文、视频,未经授权禁止转载。

 楼主| 发表于 2025-3-14 04:38 | 显示全部楼层
     泽连斯基就领土问题表态

 楼主| 发表于 2025-3-14 04:51 | 显示全部楼层
  在当地时间12日举行的新闻发布会上,乌克兰总统泽连斯基称,乌方不会承认任何被俄罗斯占领的领土属于俄罗斯,这是乌方的红线。

  他表示,乌克兰武装力量正在使用各类国产远程打击武器。俄罗斯的任何一次攻击都将得到乌方的坚决回应。

  泽连斯基还表示,乌方已准备好同美国就本国稀土资源签署框架协议。就签署该协议,并不存在幕后秘密。(总台记者王德禄)

  泽连斯基:乌克兰将在结束冲突和解除战时状态后举行总统选举

  当地时间3月12日,乌克兰总统泽连斯基表示,乌克兰总统选举将在冲突结束和解除战时状态后举行,不会有人故意推迟总统选举。

  泽连斯基当天还表示,乌克兰军队仍旧在库尔斯克州作战。俄罗斯正在对乌军施压,但是乌军的指挥部门将尽力将损失减至最低。

  上周末,俄军从多个方向在库尔斯克州发起大规模进攻,寻求分割包围乌军部队。乌克兰武装部队总司令亚历山大·瑟尔斯基10日则称,在俄罗斯库尔斯克州的数以千计乌军部队没有被包围的风险。但他同时暗示,乌军部队正在撤离。(总台记者徐鸿波)
lkq

发表于 2025-3-14 07:13 | 显示全部楼层
仅以欧洲超过俄罗斯十多倍的经济实力,拖垮普猴子,一切都解决了。

发表于 2025-3-14 09:56 | 显示全部楼层
乌不承认任何被俄占领的领土属于俄,而俄停火的前提是已占领土必须属于俄。和平的根本分歧在这里,不是川普能调得了的。

发表于 2025-3-14 19:36 | 显示全部楼层
正义英雄智慧的泽连斯基,一定能够守住底线,取得最后胜利!

发表于 2025-3-14 20:20 | 显示全部楼层
坐井观鹅 发表于 2025-3-14 09:56
乌不承认任何被俄占领的领土属于俄,而俄停火的前提是已占领土必须属于俄。和平的根本分歧在这里,不是川普 ...

      普京把球又踢给川普,看川普如何应对。

发表于 2025-3-14 22:49 | 显示全部楼层
正在拿你 发表于 2025-3-14 20:20
普京把球又踢给川普,看川普如何应对。

川普刚才发帖:

我们昨天与俄罗斯总统弗拉基米尔·普京进行了非常良好且富有成效的讨论,现在有很大的可能性,这场可怕而血腥的战争终于能够结束——但是,就在此刻,成千上万的乌克兰士兵正被俄罗斯军队完全包围,处于非常糟糕和脆弱的境地。我已强烈要求普京总统保全他们的性命。这将是一场可怕的大屠杀,自第二次世界大战以来未曾见过的。愿上帝保佑他们!!
——
看吧,普京说啥,川普都信。

发表于 2025-3-14 22:53 | 显示全部楼层
正在拿你 发表于 2025-3-14 20:20
普京把球又踢给川普,看川普如何应对。

360截图20250314225215622.jpg
360截图20250314225301378.jpg

发表于 2025-3-14 23:14 | 显示全部楼层
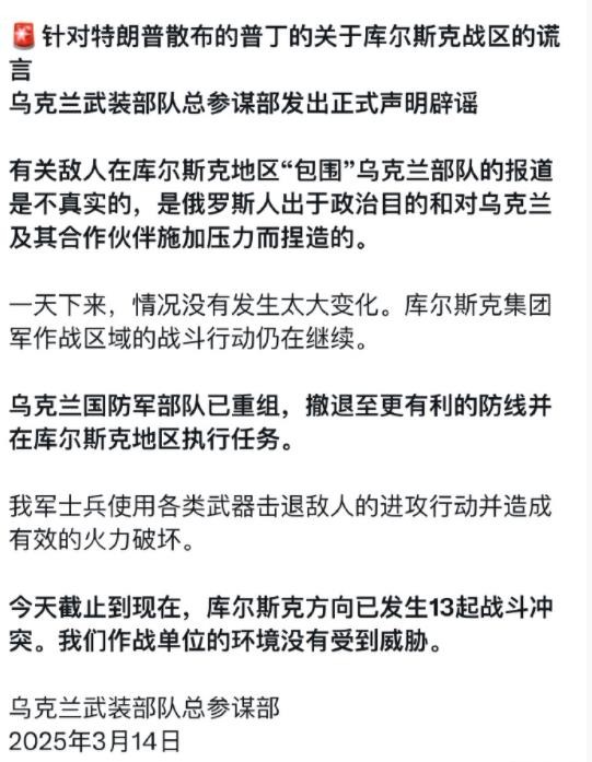
快讯: 乌克兰武装部队在库尔斯克地区没有被包围,这些都是假的,——乌克兰🇺🇦总参谋部

我们的部队重新集结并撤退到更有利的防线。

发表于 2025-3-14 23:22 来自麻辣社区客户端 | 显示全部楼层

发表于 2025-3-14 23:26 | 显示全部楼层
至今,我没有看到川万哪怕是一丁点得专业、睿智与前瞻格局!本坐的印象中他们从未谴责过侵略者,川普的谈判代表们与俄罗斯的谈判代表那个画面简直是谈笑风生互诉衷肠!川普,历史一定会记住你可耻的背叛。如果不是川普的出卖,乌军与俄军半斤八两,而且时间不在俄罗斯一边。为了压服乌克兰川普使尽了卑鄙手段,上任后不仅没有给一分钱,还违约停止拜登时期批准的军援,甚至按下F16和海马斯的暂停键,客观上为俄罗斯提供战地支持,更秘密接触乌克兰政界要人试图取代泽连斯基。库尔斯克目前成了焦点,川普用乌军的鲜血演戏,既要塑造俄军强大形象还要让普京扮演圣人

发表于 2025-3-15 09:26 | 显示全部楼层
360截图20250315092240136.jpg
发表于 2025-3-15 12:13 | 显示全部楼层

听说那个特使会谈没谈成,虽然说川普还是缺乏谋略,但是他至少比以前稍微清醒了一点

发表于 2025-3-15 13:32 | 显示全部楼层
黄俄孝子扛把子 发表于 2025-3-15 12:13
听说那个特使会谈没谈成,虽然说川普还是缺乏谋略,但是他至少比以前稍微清醒了一点

说真的,几十年来都没见过这么无耻的政客!对侵略者不敢或舍不得批评一句,对被侵略者却居高临下、盛气凌人、极限施压,又是关闭星链,又是停止军援,导致乌军陷入险境,现在又低三下四求大帝开恩,大帝会听一个粉丝的么?
发表于 2025-3-15 14:06 | 显示全部楼层
坐井观鹅 发表于 2025-3-15 13:32
说真的,几十年来都没见过这么无耻的政客!对侵略者不敢或舍不得批评一句,对被侵略者却居高临下、盛气凌 ...

那你知道为什么他又要恢复军援吗?那是因为他的这一系列举措,使得美国的信誉受到严重影响,军火卖不出去,影响他的选票

发表于 2025-3-15 16:21 | 显示全部楼层
坐井观鹅 发表于 2025-3-14 22:49
川普刚才发帖:

我们昨天与俄罗斯总统弗拉基米尔·普京进行了非常良好且富有成效的讨论,现在有很大的 ...

近三年乌克兰在发布重要战况时没撒过谎。他们的风格是宁肯不说,也不撒谎。今天美国军军方的人也说:国防部的简报不可能没有库尔斯克战场的消息。总统肯定没看

点评:愿意相信哪一边说的,基本决定了各自的立场。

发表于 2025-3-15 16:28 | 显示全部楼层
黄俄孝子扛把子 发表于 2025-3-15 14:06
那你知道为什么他又要恢复军援吗?那是因为他的这一系列举措,使得美国的信誉受到严重影响,军火卖不出去 ...

他恢复的是国会通过,由拜登批准的对乌剩余军援

发表于 2025-3-15 19:27 | 显示全部楼层
特乱谱、马死壳就是侵略战的靠山,没有二贼捣蛋,饿已经大败!
发表于 2025-3-15 19:40 来自麻辣社区客户端 | 显示全部楼层
中平 发表于 2025-3-15 19:27
特乱谱、马死壳就是侵略战的靠山,没有二贼捣蛋,饿已经大败!

我本来以为马斯克成立效率部整治f败是为了民众的生活,直到他后来砸大钱干涉各国选举,支持极右翼势力上台时,我才明白,狼无论再怎么说好话,它的本性是不会变的。
高级模式 自动排版
您需要登录后才可以回帖 登录 | 注册

本版积分规则

复制链接 微信分享 快速回复 返回顶部 返回列表 关闭