麻辣社区-四川第一网络社区

校外培训 高考 中考 择校 房产税 贸易战
阅读: 2563|评论: 1

[生活资讯] “五一”假期,四川多个景区官宣:免费、半价

[复制链接]

发表于 2025-4-30 11:47 | 显示全部楼层 |阅读模式
“五一”假期就要来了
免票、半价、各类缤纷活动......
让人眼花缭乱☺
你想好去哪里玩了吗?
别急!!!
小编为大家
带来了这份
“五一”游四川指南
请查收


成都市


●凭演出门票实名免费参观多家景区、博物馆

优惠政策:“五一”前后,针对购买以下大型营业性演出活动门票的观众,在演出举办前2天至后2天期间,可凭演出门票实名免费参观多家景区、博物馆。

1745976618158678.jpg-cdsb.onlycompress
(图据文旅成都)

●西岭雪山景区免票

时间:4月26日—11月30日
地点:西岭雪山景区
活动内容:4月26日,西岭雪山正式开园。针对所有通过步行道A段上山的游客开启门票全免模式。

●“白娘子”主题巡游活动

时间:5月1日—5月3日
地点:青城山景区
活动内容:开展“白娘子”主题巡游活动,可与白娘子、小青等cosplay角色进行拍照打卡互动。

●四川省图书馆

时间:4月23日—5月5日
地点:四川省图书馆
活动内容:
【线上】“川阅无限·云借阅”平台借书全省免运费,凭借书截图,可领取限量文创礼品;
【线下】到四川省图书馆二楼“读读书吧”写下荐书心愿,抽取50位荐书成功读者,免费赠送荐购图书1册!

自贡市


1745976619397889.jpg-cdsb.onlycompress
(图据彩灯大世界)

●“灯彩幻梦·奇境漫游”自贡中华彩灯大世界免票

时间:5月1日—5月4日
地点:自贡·中华彩灯大世界
活动内容:推出“灯映山河·人间自贡”专场演艺、爱丽丝梦游仙境+无人机盛典等丰富活动。
优惠政策:
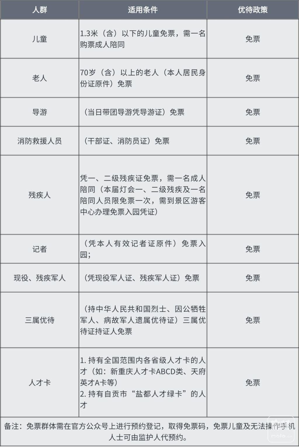
①“五一”假期期间,劳模凭身份证和相关证明,可享受本人免票优惠。
②儿童、老人、导游、记者、消防救援人员、现役及残疾军人、持三属优待证人员、盐都人才绿卡持有人员等群体,也可享受免票待遇。

1745976619580171.jpg-cdsb.onlycompress
(图据彩灯大世界)

眉山市


1745976620168632.jpg-cdsb.onlycompress
(图据彭祖山)

●彭祖山景区免首道门票

时间:5月1日—5月5日
优惠政策:
①活动期间游客身穿汉服前往景区游玩可享受免景区首道门票优惠;
②游客于每日10:00—11:00,14:00—16:00可至景区售票窗口咨询挑战全文背诵《长寿赋》,在规定时间内且错误位置不超过2处,完成背诵即可享2人免景区首道门票,获赠鸡汤2人餐一份,山道滑车2人免费游玩一次;
③游客自带水枪可免费进入景区内森林乐园游玩,一把水枪限一人进入游玩;
④参与第九届全国少年攀岩锦标赛的参赛选手和1名陪同人员凭参赛证件可享受免首道门票优惠。

●老峨山景区门票优惠

时间:4月1日—6月30日
优惠政策:
①闺蜜、兄弟、情侣,两人结伴,前往景区游客中心前台,向工作人员表明参与活动;按规则支付一人门票费用,立得两张门票!活动不限组数,但每组必须2人同行;免单门票仅包含景区首道门票,不含接驳车等二次消费项目;本次活动优惠仅限售票前台购买正价票(网络购票不参与本次活动);本次活动优惠不可与其他任何优惠活动同享(包括不限于本地门票优惠,军人及三属免票等);
②在校大学生即日起至2025年6月30日,持学生证即可免首道门票。

宜宾市


1745976620616840.jpg-cdsb.onlycompress
(图据宜宾文旅)

●外地游客来宜宾旅游免费吃面、免费品酒、免费充电

时间:5月1日—5月5日
地点:宜宾全域
活动内容:
①免费吃燃面:游客凭借外地身份证在规定点位,可领取一张免费品鉴券(一人一证一券,每日根据实际游客人数,限量发放,先到先得,发完即止,次日请早),“五一”全市共发放10万张!
②免费品佳酿:游客前往指定地点免费品鉴美酒佳酿,感受宜宾酒文化的独特魅力。
③新能源汽车免费充电:市外游客自驾新能源汽车,拍照上传行驶证,即可在指定充电桩免费充电。

●2025蜀南竹海武侠盛典

时间:5月1日—5月5日
地点:蜀南竹海
活动内容:与NPC互动,同武术达人、音乐大师、国风网红一起畅游竹海。

●兴文石海景区“五一”假期系列活动

时间:5月1日—5月5日
地点:兴文石海景区
活动内容:苗寨招亲、僰人祈福、非遗火壶、古筝秀等系列精彩活动。

遂宁市


1745976621397785.jpg-cdsb.onlycompress
(图据遂宁文旅)

●遂宁全市行政事业单位停车位全部免费对外开放

为更好地服务广大游客,“五一”假期期间遂宁全市行政事业单位78个停车场共计4530个停车位全部免费对外开放。

●“超级音浪”2025遂宁明星演唱会

时间:5月1日
地点:遂宁市体育中心
活动内容:邀请林志炫、动力火车、程响、唐汉霄等明星演出。


绵阳市


1745976621286275.jpg-cdsb.onlycompress
1745976622748541.jpg-cdsb.onlycompress
(图据三台文旅)

●第七届鲁班湖文化旅游活动周

时间:5月1日—5月5日
地点:绵阳市三台县鲁班湖
活动内容:水上特技表演,亲自体验水上飞行;传统舞水龙融入“哪吒大战敖丙”剧情,沉浸式神话互动;还将开展年代快闪秀&复古舞会、南狮梅花桩非遗表演、经典影片免费放映、汉服文化体验等精彩活动。

南充市


1745976622639518.jpg-cdsb.onlycompress
1745976623100253.jpg-cdsb.onlycompress
(图据阆中古城景区)

●阆中古城景区门票优惠

【线上优惠】
①4月26日—4月30日,阆中古城景区抖音账号于特定直播时段(以官方发布为准)发放阆中古城“一票通”(88元/张)和天宫院套票(20元/张)预售票,发完即止;
②4月26日—4月30日,每日10:00—11:00,将在线上OTA平台(携程、阆苑旅游小程序、抖音等)限时抢购古城“一票通”5折票和天宫院3折套票,抢完即止;
③5月1日—5月5日,将在线上OTA平台(携程、阆苑旅游小程序、抖音等)限量发放文庙特价票9.9元/张,发完即止。

【线下政策】
①全国劳模(先进工作者)和四川省、南充市、阆中市工匠人才凭有效证件免费参观古城国有景点和天宫院景点。
②穿正规汉服可享受古城“一票通”挂牌价(110元)7折优惠。
③5月4日当天针对全国青年(14岁至28岁)凭身份证免费游览古城景点和天宫院景点。
④5月1日—5月5日,凡到阆中的游客朋友,均可在游客中心答题换免票,免费游玩张飞庙、文庙、川北道署、贡院、中天楼、华光楼;答题范围为:与阆中相关的诗词歌赋,历史名人,常识典故等。

广元市


1745976623699988.jpg-cdsb.onlycompress
(图据剑阁文旅)

●剑门关景区背诵《蜀道难》免票

【线上优惠】
时间:2025年4月20日—4月30日
挑战成功名额:2025年4月20日—4月30日每日99名,共计990名(按当日报名先后顺序审核)
门票使用期限:2025年5月1日—5月5日
挑战方式:
①参赛者闭眼以普通话全文背诵《蜀道难》的完整视频发送至景区官方指定邮箱:603372462@qq.com附带身份证信息(姓名+身份证号+电话号码);
②官方审核后确认每日前99名成功挑战者,以邮件方式发放挑战成功虚拟勋章;
③游客将虚拟勋章和挑战成功内容带话题#蜀道难线上挑战赛 发布至小红书,关注并@剑门关旅游景区;
④挑战成功的游客本人于2025年5月1日—5月5日任意一天持身份证或者电子社保卡免票入园。

【线下政策】
时间:2025年3月1日开始
背诵地点:剑门关景区北门游客中心(只能在景区北门参与,请勿跑空)
背诵时间:每天8:30—14:00(节假日另行调整)
背诵流程:挑战前,出示本人身份证验明身份;成功背诵《蜀道难》后,手背上盖章,并发放一张“挑战通过证明卡”;携带好身份证、盖章和通过卡,去售票窗口进行个人信息录入;录入信息后,就可以直接刷身份证入园。
背诵规则:每人每天只有1次挑战机会;普通话流利背诵,不能有错字、不能卡顿超过5秒;背诵《蜀道难》活动,只限剑门关景区北门参与;默写《翠云廊》活动只限翠云廊景区参与,每人每天仅限1次参与机会。在翠云廊景区参加了默写《翠云廊》,还可在剑门关景区参与背诵《蜀道难》。

乐山市


1745976624699945.jpg-cdsb.onlycompress
(图据乐山大佛景区)

●乐山大佛景区门票优惠

时间:5月1日—12月31日
优惠政策:①来乐旅游的港澳台地区居民凭有效证件(港澳居民来往内地通行证、台湾居民来往大陆通行证),可享受景区全价成人门票半价优惠。(其中台湾“首来族”免费进入,港澳团队游客直接享受半价优惠,不再叠加团队优惠政策)②港澳台团队游客凭有效证件(港澳居民来往内地通行证、台湾居民来往大陆通行证)、十人及以上团队行程单和对应导游证可享受白天游江全价成人票半价优惠。

●峨眉山景区门票优惠

时间:5月1日—12月31日
优惠政策:持有效《港澳居民来往内地通行证》或《台湾居民来往大陆通行证》的港澳台地区居民,可享受峨眉山景区门票半价(观光车票、索道票不参与优惠)

●东风堰—千佛岩景区

抢购时间:2025年4月15日—4月30日
优惠政策:在景区官微、抖音平台抢购特惠门票,成人票19.9元(原价50元);学生/儿童票9.9元(原价25元)
使用时间:2025年5月1日—6月2日

广安市


1745976624749662.jpg-cdsb.onlycompress
(图据华蓥山旅游区)

●华蓥山旅游区门票优惠

时间:5月1日—5月5日
优惠政策:“五一”期间,华蓥山旅游区将推出“狂欢放价计划”,凡川渝游客只需持有48小时内到广安的火车票,就可以享受华蓥山旅游区门票5折优惠。

达州市


1745976625487096.jpg-cdsb.onlycompress
(图据巴山大峡谷)

●巴山大峡谷免票

时间:4月30日—5月31日
活动内容:“五一”期间开展沉浸式实景演艺、土家婚俗非遗秀、“梦回巴国”大戏等活动;还将举行徒步打卡挑战,完成指定点位合照打卡集章,可获取专属定制徒步徽章。
优惠政策:
①凡18岁以下学生可凭本人有效身份证、户口本享受景区大象洞、桃溪谷免门票优惠(不免交通、二消项目);
②在读大学生需凭本人身份证、学生有效证明享受免门票优惠(不免交通、二消项目)。桃溪谷观光车往返学生仅需40元。
免票服务办理:景区游客中心、大象洞游客服务区。

凉山州


1745976625319243.jpg-cdsb.onlycompress
(图据凉山文旅)

●会理新安傣族乡泼水节

时间:4月30日—5月4日
活动内容:傣乡泼水节民俗体验、歌舞表演等活动。

●西昌市“蓝花笑盈楹”赏花体验活动

时间:4月底—5月15日
地点:航天北路、建昌坊丝路广场、建昌路牌坊走廊
活动内容:快闪、走秀、赏花、品美食、选文创。(航天北路:上午10:30开始;西昌市建昌坊丝路广场:下午16:00开始)。

(来源:成都发布)
打赏

微信扫一扫,转发朋友圈

已有 0 人转发至微信朋友圈

   本贴仅代表作者观点,与麻辣社区立场无关。
   麻辣社区平台所有图文、视频,未经授权禁止转载。
   本贴仅代表作者观点,与麻辣社区立场无关。  麻辣社区平台所有图文、视频,未经授权禁止转载。
发表于 2025-4-30 15:07 | 显示全部楼层
五一快乐
高级模式 自动排版
您需要登录后才可以回帖 登录 | 注册

本版积分规则

复制链接 微信分享 快速回复 返回顶部 返回列表 关闭