麻辣社区-四川第一网络社区

校外培训 高考 中考 择校 房产税 贸易战
阅读: 9469|评论: 23

又免票了!端午假期活动太多,简直耍不赢!

[复制链接]

2024年优秀网友

发表于 2025-5-29 08:42 | 显示全部楼层 |阅读模式
四川文旅厅

image.png
打赏

微信扫一扫,转发朋友圈

已有 75 人转发至微信朋友圈

   本贴仅代表作者观点,与麻辣社区立场无关。
   麻辣社区平台所有图文、视频,未经授权禁止转载。
   本贴仅代表作者观点,与麻辣社区立场无关。  麻辣社区平台所有图文、视频,未经授权禁止转载。

2024年优秀网友

 楼主| 发表于 2025-5-29 08:44 | 显示全部楼层
网络中国节

成都市

image.png


【第九届国成都国际非遗节】
⏰时间:5月28日-6月3日
📍地点:成都国际非遗博览园(主会场)
🌟活动内容:三大主体活动+三大特色活动,开启一场非遗狂欢盛宴!
🎁活动政策:主会场免费开放,部分活动需要预约,更多活动详情请戳👇


【武侯区民间艺术主题活动】
⏰时间:5月28日-6月1日
📍地点:天艺·浓园艺术博览园
🌟活动内容:活动包括民间艺术主题城市产业推介交流会、活动开幕式、首届中国神话交流系列活动等六大板块。


【双流区龙纹锦主题活动】
⏰时间:5月30日-6月1日
📍地点:怡心湖
🌟活动内容:开幕式上,“龙”主题非遗展演轮番上演,融合传统文化与现代魅力的盛会将在怡心湖盛大开启,六大玩法,免费参与。


【美好生活——川味安Der驿·运动美食嘉年华】
⏰时间:5月30日-6月1日
📍地点:川菜小镇
🌟活动内容:美食体验、非遗演出、川茶体验等惊喜呈现。


【“燃情成华·国潮非遗”主题活动】
⏰时间:5月26日-6月1日
📍地点:东郊记忆
🌟活动内容:本次活动分为五大板块,共开展系列活动92场,通过沉浸式体验“国潮+非遗”,展示成华非遗的独特魅力!


【金堂县五凤溪劳作号子音乐周】
⏰时间:5月30日-6月2日
📍地点:金堂县五凤溪古镇
🌟活动内容:现场设置非遗快闪、非遗巡游、非遗趣玩等互动体验,为市民游客呈现一场精彩绝伦的非遗盛宴。


【彭州市“天府药市·彭州有戏”活动】
⏰时间:5月26日-6月2日
📍地点:百里一·龙兴集等地
🌟活动内容:“有戏、有集、有礼”,三大板块活动,千年药市等你来逛!


【非遗汇城厢・丝路联世界】
⏰时间:5月26日-6月2日
📍地点:城厢古城
🌟活动内容:斯洛伐克民族舞、阿尔及利亚音乐、墨西哥民俗舞蹈等将异域风情拉满,龙王客家龙、小金龙、板凳龙、城厢过街连箫等,本土非遗尽显东方神韵!


【成都极地海洋公园免票】
⏰时间:5月26日-6月2日
🌟活动内容:儿童0元入园、机器人天团空降、更有AI感十足抖音百万级网红“大佬甜”现场互动这个假期,全家一起闯入“科幻海洋世界”!
🎁优惠政策:2013年(含)以后出生的小朋友可享受0元入园的权利!


【成都欢乐谷免票】
⏰时间:5月17日-6月15日
🌟活动内容:腾讯视频X成都欢乐谷携经典IP芝麻街、薇薇猫、小熊布迷等童年IP天团,带你共赴一场童趣盛宴!
🎁优惠政策:一名购票成人、长者、学生或年卡用户均可免费携带一名身高1.5米(含)或10周岁(不含)以下的儿童入园,如双人年卡或合家欢年卡用户则可免费携带两名!

2024年优秀网友

 楼主| 发表于 2025-5-29 08:45 | 显示全部楼层
自贡市

image.png

【中国彩灯博物馆“双节”文化惠民活动】
①馆长、专家公益讲解
⏰时间:5月31日-6月2日 10:00
📍地点:中国彩灯博物馆
🌟活动内容:为游客提供公益讲解,让公众深入地了解博物馆的藏品和展览,提升参观体验。


②“巧手做彩灯,端午、六一送祝福”活动
⏰时间:5月31日、6月2日9:00-18:00;6月1日 14:00-18:00
📍地点:中国彩灯博物馆学习中心
🌟活动内容:前20组参与家庭可免费领取灯笼材料包;超出前述名额可自行购买材料包(25元/套)参与活动。完成彩灯制作后,自愿参加评选的作品将悬挂在博物馆展示区域,在活动结束后评选出优秀作品,赠送文创小礼品。


③“灯影寻踪觅萌兽,端午时节制香囊”公益活动
⏰时间:5月31日-6月1日 9:00—18:00
📍地点:中国彩灯博物馆学习中心
🌟活动内容:寻找展厅动物造型灯品5个以上,拍照分享到微信朋友圈、抖音、微博等社交平台,集赞满20个即可免费领取端午香囊一个并现场制作(限额40个)。


④徽章现场DIY
⏰时间:6月1日 10:00-11:30
📍地点:中国彩灯博物馆
🌟活动内容:儿童节当天来馆参观的青少年儿童可免费进行徽章DIY(限额50个)。


【富顺县第四十一届端午诗会】
⏰时间:6月1日 9:00-10:00
📍地点:儒林广场
🌟活动内容:诗词创作、诗歌朗诵、文艺表演、书法展示一站式安排!现场沉浸式感受传统文化魅力,文化氛围拉满!


【富顺县端午非遗、民俗体验活动】
⏰时间:5月31日-6月2日(3天)9:30-16:00
📍地点:文庙上广场
🌟活动内容:非遗大师现场秀技艺!“品五黄”(黄粑、黄蟮、黄瓜、咸鸭蛋、点雄黄酒)“全民包粽子”“射五毒榜”“五彩绳编织 + 中医香囊制作” 还有蹴鞠、投壶、巨型粽子扭蛋机… 好玩好逛好互动,全家老小都能玩嗨~

2024年优秀网友

 楼主| 发表于 2025-5-29 08:47 | 显示全部楼层
泸州市

image.png

【“文旅妙会·印象老泸州”】
⏰时间:5月31日-6月2日
📍地点:江阳区北城街道老泸州·大河街
🌟活动内容:非遗展演、文化体验、市集互动等多元活动,全方位展现泸州文化!


【纳溪端午奇妙游活动】
⏰时间:5月31日-6月2日
📍地点:纳溪区山河明月·醉酒城
🌟活动内容:开展非遗体验、民俗展演、特色演艺等活动,带你邂逅诗意端午,感受华夏文明的浪漫与风雅!

2024年优秀网友

 楼主| 发表于 2025-5-29 08:48 | 显示全部楼层
德阳市

image.png

【“剑南春杯”2025全国龙舟大联动暨“划遍四川”德阳端午龙舟公开赛】
⏰时间:5月31日-6月1日
📍地点:旌湖沱江桥至嘉陵江桥段
🌟活动内容:公开赛设公开组、本地组和大众组三个组别,参赛范围更广,比赛器材新颖,民俗活动添彩,为大家呈现一场精彩的文化盛宴!

2024年优秀网友

 楼主| 发表于 2025-5-29 08:50 | 显示全部楼层
绵阳市

image.png

【第九届中国成都国际非物质文化遗产节(绵阳分会场)】
⏰时间:5月28日-6月3日
📍地点:涪城铁牛广场等
🌟活动内容:6大主题活动精彩上演,玩转小长假!

image.png

【2025年川渝龙舟公开赛暨绵阳(仙海)第十一届端午龙舟公开赛暨第十三届绵阳(仙海)端午文化旅游活动】
⏰时间:5月31日-6月2日
📍地点:仙海旅游度假区·好运码头
🌟活动内容:热血赛事、湖光山色、民俗体验一键打包!全家老小都能玩到嗨!



2024年优秀网友

 楼主| 发表于 2025-5-29 08:51 | 显示全部楼层
广元市

image.png

【第九届中国成都国际非物质文化遗产节(广元分会场)】
①非遗社区实践  感悟匠心精神
⏰时间:5月下旬-6月上旬
📍地点:广元市各县区文化广场、社区、景区、特色街区、学校等
🌟活动内容:组织手工技艺、传统民俗、傩戏等非遗项目,走进特色街区、古镇、景区景点、研学基地等场所,将非遗的魅力带给大众。

2024年优秀网友

 楼主| 发表于 2025-5-29 08:52 | 显示全部楼层
遂宁市

image.png


【遂宁万象汇“生活万遂”音乐节】
⏰时间:5月30日-6月2日
📍地点:万象汇商圈
🌟活动内容:白天开展商圈开业仪式、超级飞侠巡游、儿童剧等表演活动,晚上开展“生活万遂”音乐节,邀约有一定知名度的网红歌手、乐队演出,配套一场烟花秀(5月30日),点燃城市热情!


【出彩遂宁》杂技剧演出】
⏰时间:节假日:14:30-15:40、16:30-17:40、19:30-20:40
📍地点:市河东新区仁里剧场
🌟活动内容:《出彩遂宁》杂技剧融入遂宁荷花、国宝宋瓷等元素,在舞台上展现出不一样的视觉效果。


【“‘粽’情端午・汉服雅韵”龙凤古镇传统文化节】
⏰时间:5月31日-6月1日
📍地点:龙凤古镇
🌟活动内容:结合当下流行的汉服文化热潮,举办端午节主题活动,让游客身着汉服,沉浸式体验端午节的独特魅力,感受传统文化与现代潮流的碰撞融合。

2024年优秀网友

 楼主| 发表于 2025-5-29 08:54 | 显示全部楼层
内江市

image.png

【2025内江第十三届大千龙舟经贸文化博览会】
⏰时间:5月下旬-6月上旬
📍地点:主会场分别设于甜城湖三段、大洲广场、大千园景区、城区主要商业综合体等地,并同步在各县(市、区)设分会场
🌟活动内容:非遗水上打铁花、无人机烟花秀、百米彩灯竹筏金龙等表演,让观众大饱眼福!

image.png image.png image.png

2024年优秀网友

 楼主| 发表于 2025-5-29 08:55 | 显示全部楼层
乐山市

image.png

【五通桥区第二届小西湖音乐美食节】
⏰时间:5月29日-6月2日
📍地点:五通桥区四望关广场
🌟活动内容:邀请本土乐队、知名舞团、川内知名DJ等进行现场演出。


【第22届龙舟五通桥龙舟文化展演活动】
⏰时间:5月30日-5月31日
📍地点:五通桥区涌斯江青龙嘴水域
🌟活动内容:乐山市五通桥区是四川省著名的“龙舟之乡”,作为以井盐文化为主题的龙舟会,赛龙舟民俗文化活动已延续数百年,有着深厚的文化底蕴!

2024年优秀网友

 楼主| 发表于 2025-5-29 08:59 | 显示全部楼层
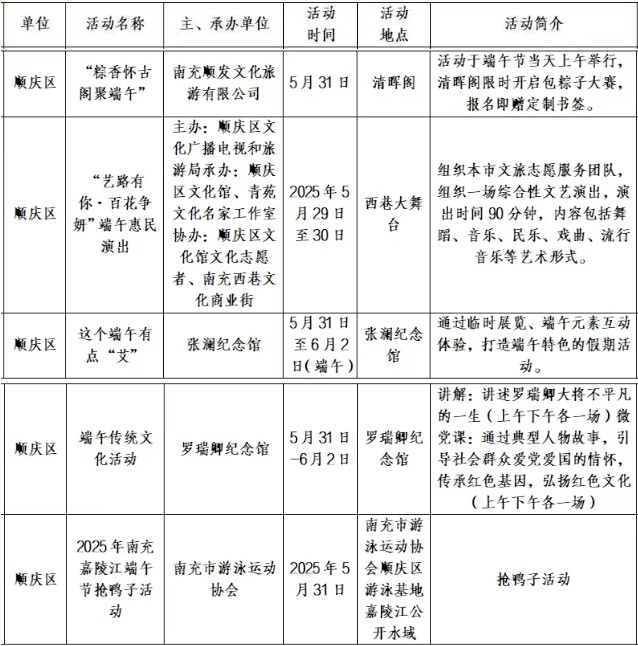
南充市

image.png

【2025博物馆之约,端午惠民展演】
⏰时间:6月1日
📍地点:四川省大木偶剧院
🌟活动内容:沉浸式儿童剧《空·悟I》和 《空·悟Ⅱ》,开展舞台+趣味互动活动。


【“青竹童趣·编织未来”非遗探索之旅】
⏰时间:6月1日
📍地点:南充市图书馆一楼少儿阅览室
🌟活动内容:在六一儿童节来临之际,通过举办“青竹童趣·编织未来”活动,让孩子们近距离接触、体验竹编艺术,感受非遗魅力,传承传统文化,同时度过一个充满趣味与意义的节日。

image.png image.png image.png image.png image.png image.png image.png image.png

2024年优秀网友

 楼主| 发表于 2025-5-29 09:00 | 显示全部楼层
眉山市

image.png


【眉山市2025年“我们的节日——端阳雅韵”亲子文化活动】
⏰时间:5月31日14:30
📍地点:眉山市图书馆太和公园分馆
🌟活动内容:赏析端午诗词,编五彩绳、投壶等民俗体验。(可在眉山市图书馆微信公众号报名参加活动)

【东坡区“黑与白的永恒”童画美术作品展】
⏰时间:5月31日-6月2日
📍地点:东坡区美术馆三楼展厅
🌟活动内容:展览聚焦于黑白画的独特魅力,汇聚众多童画作品,展现出孩子们对美术创作的理解和独特创意。

【洪雅县2025年“东坡百姓大舞台——柳江青粽飘墨香”采风写生暨现场书画活动】
⏰时间:5月31日9:30
📍地点:洪雅县柳江古镇心洲岛
🌟活动内容:举办“柳江青粽飘墨香”采风写生暨现场书画活动,现场赠送游客书画作品。

2024年优秀网友

 楼主| 发表于 2025-5-29 09:01 | 显示全部楼层
宜宾市

image.png


【“来宜宾·‘粽’有好事”端午国风情景集】
⏰时间:5月31日-6月2日
📍地点:叙州区长江音悦街
🌟活动内容:非遗市集、端午民俗互动体验、特色主题精品演艺,超多精彩活动一网打尽!

【蜀南竹海“粽情端午·童趣六一”】
⏰时间:5月31日-6月2日
📍地点:蜀南竹海景区
🌟活动内容:亲子研学,活动内容主要为端午民俗体验,艾草香囊制作、五彩绳编织、端午知识问答(答对赠送小礼品),端午节包粽子比赛,亲子抓螃蟹大赛。

【粽情石海·秘境漫游】
⏰时间:5月31日-6月2日
📍地点:兴文石海景区
🌟活动内容:围绕“地质+”民俗、户外主题,在石海景区僰寨、溶洞天心湖畔、密鉴洞藏区开展僰人祈福、非遗火壶、行酒令等沉浸式互动活动;在景区苗王宫开展万象游园沉浸式体验活动等,沉浸式体验节日魅力!

【翠屏区“粽香飘翠,韵满端阳”端午活动】
⏰时间:5月31日-6月2日
📍地点:合江门
🌟活动内容:通过丰富多彩的非遗摊位展示和精彩纷呈的节目演艺等形式,将传统节日的民俗风情、非遗技艺等文化瑰宝集中呈现!

【李庄古镇演艺活动】
⏰时间:5月20日-6月2日
📍地点:李庄古镇
🌟活动内容:开展泡泡秀巡游、一苇渡江、茶韵舞艺、水调歌头等一系列活动,拉满节日仪式感!

【如意原乡消夏季·端午童趣游】
⏰时间:5月31日-6月2日
📍地点:安石村、高桥竹村
🌟活动内容:安石村、高桥竹村两村同步开展农事趣味赛,以“亲子互动”“非遗游园”为主,让大人孩子都能享受童趣!

2024年优秀网友

 楼主| 发表于 2025-5-29 09:02 | 显示全部楼层
广安市

image.png

【“嘉陵水利”杯武胜县第29届端午龙舟赛】
⏰时间:5月31日上午9:00-11:30
📍地点:龙女湖水秀广场
🌟活动内容:每年令人期待的重磅龙舟赛,今年将有23支队伍激情开桨,竞速嘉陵江!

【“千年沿口 趣游端午”体验活动】
⏰时间:5月30日-6月2日
📍地点:沿口古镇
🌟活动内容:将沿口古镇的历史文化底蕴,端午传统习俗与潮流啤酒文化深度融合,收获不一样的端午体验!


2024年优秀网友

 楼主| 发表于 2025-5-29 09:03 | 显示全部楼层
达州市

image.png

【巴山大峡谷桃溪谷景区免票】
⏰时间:5月31日-6月2日
📍地点:巴山大峡谷景区
🎁优惠政策:端午节期间,桃溪谷景区将实行免门票入园政策,欢迎游客朋友们前来避暑纳凉,体验峡谷山水之美。

【八台山旅游景区免票】
⏰时间:5月31日-6月2日
📍地点:八台山旅游景区
🎁优惠政策:在端午节来临前,转发八台山旅游景区推文,并带上标题,将转发后的截图发至微信客服,即可获得八台山旅游景区门票一张。每天限量300张,数量有限,先到先得(不含交通费与游乐项目费)


2024年优秀网友

 楼主| 发表于 2025-5-29 09:04 | 显示全部楼层
雅安市

image.png

【王岗坪景区免票】
📍地点:王岗坪景区
🌟活动内容:
①徒步奖牌免费领:小程序扫码当日成功打卡 6 个打卡点位,依据规则领取单人/亲子/宠物奖牌~

②祈福牌免费送:登上山顶,在雪山见证下!让山间的清风传递你的美好期许~(仅限前300名游客)
🎁优惠政策:12岁以下儿童、学生全部免费【门票+索道+观光车】

2024年优秀网友

 楼主| 发表于 2025-5-29 09:05 | 显示全部楼层
巴中市

image.png

【天马山景区端午森林亲子节】
⏰时间:5月31日-6月2日
📍地点:天马山国家森林公园·天马山景区
🌟活动内容:端午节邂逅六一儿童节,带娃体验端午民俗,留下难忘的亲子记忆!

【光雾山旅游景区端午活动】
①粽子投喂计划
⏰时间:5月31日
📍地点:光雾山旅游景区万笏朝圣咖啡店旁
🌟活动内容:在光雾山旅游景区万笏朝圣朝圣景点旁平台处,游客可现场参与包粽子活动,并免费品尝一只粽子,现场也有新鲜好粽售出。

②云端祈福局
⏰时间:5月31日-6月2日
📍地点:光雾山旅游景区燕子岭索道观景台
🌟活动内容:登临云端,俯瞰光雾山的壮丽云海,在祈福墙上写下心愿!关注玩转光雾山公众号即可免费领取祈福牌。

③趣玩光雾山  
⏰时间:5月31日-6月2日
📍地点:光雾山旅游景区燕子岭索道下站游客中心  
🌟活动内容:端午限定玩法上线!手工香囊DIY 、 套粽子 、 射五毒 ,完成所有挑战还能赢取精美礼品!带娃党、闺蜜团必冲!  

2024年优秀网友

 楼主| 发表于 2025-5-29 09:06 | 显示全部楼层
资阳市

image.png

【天府花溪紫色花海+吃西瓜大赛】
⏰时间:5月31日-6月2日
📍地点:天府花溪景区
🌟活动内容:紫色马鞭草花海,直接拍出花海大片!吃西瓜大赛+水枪大作战,加持节日欢乐氛围!

2024年优秀网友

 楼主| 发表于 2025-5-29 09:07 | 显示全部楼层
阿坝州

image.png

【2025年国家级非遗名录“瓦尔俄足节”暨第九届中国成都国际非物质文化遗产节分会场系列活动】
⏰时间:5月29日-5月31日
📍地点:茂县
🌟活动内容:开展“瓦尔俄足节”活态展演、“她力量”圆桌会、“云上星光”音乐会、“民族霓裳 千年风华”服饰秀等系列活动,感受非遗魅力!

2024年优秀网友

 楼主| 发表于 2025-5-29 09:08 | 显示全部楼层
凉山州

image.png

【“粽情冕宁 端午有您”端午药膳千人宴】
⏰时间:5月31日
📍地点:冕宁县高阳街道滨河路(水岸金街)
🌟活动内容:包粽子、涂朱砂、射五毒、识中药等,一场传统与养生交融的味觉盛宴即将开启!

【“汉韵华裳·灵粽禅香”第三届灵山汉服文化节】
⏰时间:5月31日
📍地点:冕宁县灵山旅游景区
🌟活动内容:以汉服文化为载体,融合端午传统民俗,为你打造沉浸式古风端午打卡场景,让你在拥抱自然、虔诚呼吸、寄放心灵的同时,尽情展现汉服之美!
🎁优惠政策:端午节当天身穿完整汉服,即可享免景区门票。

高级模式 自动排版
您需要登录后才可以回帖 登录 | 注册

本版积分规则

复制链接 微信分享 快速回复 返回顶部 返回列表 关闭