麻辣社区-四川第一网络社区

校外培训 高考 中考 择校 房产税 贸易战
阅读: 3595|评论: 3

[转帖] 32所新大学来了,有何深意

[复制链接]

发表于 2025-6-4 13:57 | 显示全部楼层 |阅读模式
      职业本科高校正在加速扩容。
打赏

微信扫一扫,转发朋友圈

已有 0 人转发至微信朋友圈

   本贴仅代表作者观点,与麻辣社区立场无关。
   麻辣社区平台所有图文、视频,未经授权禁止转载。
   本贴仅代表作者观点,与麻辣社区立场无关。  麻辣社区平台所有图文、视频,未经授权禁止转载。

 楼主| 发表于 2025-6-4 13:58 | 显示全部楼层
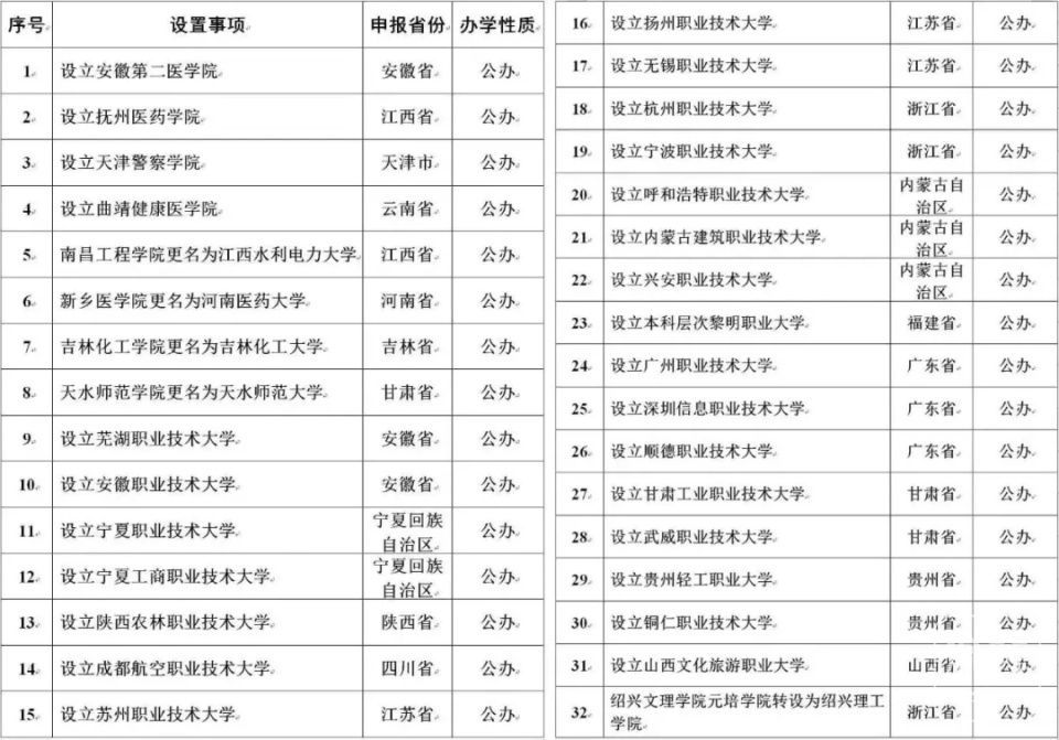
  近日,教育部发布公示,拟同意设置安徽职业技术大学、宁夏职业技术大学、苏州职业技术大学等32所学校。

  此次拟同意设置的本科高校中,23所为职业本科高校,均由高职专科升级而来,均为公办。

  自2019年以来,教育部已批准设立了60所本科层次职业学校。加上拟设置的23所,我国的职业本科高校将突破80所。

  近年来,职业本科高校密集增设,此次拟设置的23所职业本科中,其专业设置与区域分布上的特色,折射出职业本科教育发展的新趋势,引发社会各界关注。

  中西部地区占比过半

  从此次公示的23所职业本科院校来看,其专业布局高度聚焦材料、电器、工业、信息软件、生命科技等制造业关键领域。以芜湖职业技术大学、宁夏职业技术大学为例,两校均开设了装备制造、工业工程类专业,紧密围绕机电、能源、化工等生产加工制造行业。无锡职业技术大学、杭州职业技术大学则布局人工智能技术相关专业。

   641

  宁夏职业技术学院拟升格为宁夏职业技术大学。图/宁夏职业技术学院官网

  此前,教育部、人力资源社会保障部、工业和信息化部联合印发的《制造业人才发展规划指南》预测,到2025年,我国制造业十大重点领域人才缺口将接近3000万人,缺口率高达48%。

  北京师范大学中国教育与社会发展研究院助理研究员蒋艳双在接受中国新闻周刊采访时表示,我国正加速布局高端制造业、战略性新兴产业等前沿领域,这些产业对高素质技术技能人才的需求极为迫切。职业本科教育的扩容,是国家在高技能人才培养上的重要战略布局。通过提升职业教育的层次和质量,可为高端制造业、战略性新兴产业等“量身定制”高层次技术技能人才。

  北京市科学技术研究院副研究员申红艳在接受中国新闻周刊采访时也谈到,当前新产业新赛道不断涌现,毕业生就业难与企业招工难现象并存,严重阻碍了我国的产业转型升级、经济高质量发展以及全球竞争力的提升。职业本科的推进,正是国家试图破解这一困局的战略性举措,通过促进产教深度融合和教育科技人才一体化发展,快速培养高技能劳动力,为产业发展输送“留得住、用得上”的人才。

  因此,在培养模式创新方面,职业本科正打破传统教育范式。2019年,教育部在职业院校、应用型本科高校启动“学历证书+职业技能等级证书”(1+X证书)制度试点,这被认为是促进技术技能人才培养培训模式和评价模式改革、提高人才培养质量的重要举措。

  今年2月,教育部印发758项新修(制)订的职业教育专业教学标准。其中,明确职业本科专业一般不要求学生撰写毕业论文,将工艺改进、产品(服务)设计、技术(服务)创新、技艺展示、专利研发等作为毕业设计(创作)的重要内容。

  此外,从此次教育部拟同意设置的职业本科高等学校名单区域分布来看,中西部地区高校设置数量占比超半数,体现了国家对推动中西部地区高等技术教育振兴的战略考量与政策倾斜。

  经统计,此次拟新增的23所职业本科高校,有14所分布在中西部地区,分别在内蒙古(3所)、安徽(2所)、宁夏(2所)、甘肃(2所)、贵州(2所)、山西(1所)、四川(1所)、陕西(1所)这些省份中,占全部拟设职业本科高校总量的60.87%。

   641

  拟同意设置本科高等学校名单。图/教育部官网

  5月19日,财政部、教育部联合发布《关于下达2025年现代职业教育质量提升计划资金预算的通知》,明确加大对职业教育的经费投入,并强调资金分配向边远、民族、脱贫地区以及主要经济带等区域经济重点发展地区倾斜,向国家或地方急需特需专业倾斜。

  中国教育科学研究院研究员储朝晖对中国新闻周刊表示,基于区域高等教育发展现状,东部地区高等教育资源丰富,多数具备条件的院校已完成本科层次升格。随着我国人口结构变化,各地政府将统筹规划高等教育资源布局,严控新建高校数量。现阶段,职业本科院校升格的重心逐渐向中西部地区转移。

  申红艳指出,我国优质本科院校主要集中在东部沿海地区,导致中西部长期面临人才培养与流失困境。而本批次职业本科院校在中西部地区的密集布局,既能缓解考生外流压力,又能通过本地化培养增强“留才率”,为区域产业定向输送人才,形成“教育—人才—产业发展”良性循环,实现区域经济高质量发展,也体现了国家区域协调发展战略与产业人才需求的深度结合。

  她还提到,当前中西部地区在承接东部产业转移、推进传统产业转型升级过程中,面临高技能人才供给短缺的瓶颈,制约了产业升级进程。加快职业教育布局调整,有助于这些地区突破“低端锁定”困境,在新能源、高端装备等新兴领域培育差异化竞争优势,实现全国产业升级的梯次联动发展。

  规模还会进一步扩大

  作为我国教育改革的新生事物,职业本科教育已历经十余年的探索与实践。

  2014年,国务院印发《关于加快发展现代职业教育的决定》,首次提出“探索发展本科层次职业教育”,明确“引导一批普通本科高校向应用技术类型高等学校转型”的改革方向。

  2019年,国务院印发《国家职业教育改革实施方案》,明确提出“开展本科层次职业教育试点”。当年5月,教育部批准中国第一批职业本科学校,这些学校由高职院校或独立学院升格而成,开始进行本科职业教育的试点探索。

  尽管职业本科教育发展前景广阔,但仍面临诸多挑战。2021年,中共中央办公厅、国务院办公厅印发的《关于推动现代职业教育高质量发展的意见》中提到,到2025年“职业本科教育招生规模不低于高等职业教育招生规模的10%”。

  湖南省教育厅副厅长王仁祥在2025年3月接受采访时指出,在职业教育发达国家和地区,职业本科大学占高职院校比例普遍超过20%,而我国现有约1500所高职院校中,职业本科大学占比4%,差距显著。

  因此在不少受访者看来,未来职业本科规模还会进一步扩大。

  储朝晖介绍称,职业教育院校升格为职业本科院校,是多种因素综合作用的结果。院校的历史发展积淀、可调配资源的丰富程度、办学硬件设施与软件建设水平,以及在区域职业教育体系中的综合竞争力,均是影响升格进程的关键要素。从申报流程来看,职业本科院校的升格需经省级教育部门初审遴选,通过初审的院校再由省级单位向教育部申报,最终由教育部进行审核评定。

  由此可见,职业院校能否成功升格为职业本科,存在较高门槛,并非易事。

  申红艳表示,作为新兴教育类型,要发展职业本科,需着重做好三方面工作:一是要科学构建职业本科教育评价体系,将技术应用能力、产业适配度、毕业生就业质量、企业满意度等核心要素纳入考核,确保人才培养与市场需求精准对接。二是课程设置上要避免成为高职专科的“延长版”,推动企业深度参与学校的专业建设,联合开发课程、教材,并建立动态课程更新机制,确保教学内容与技术发展同步。三是加快建立动态监测机制,对人才培养效果进行全周期追踪,实时采集毕业生就业数据、企业用工需求、区域产业规划等信息,通过人工智能分析预测技能人才需求趋势,为专业设置、招生规模调整提供依据。

  蒋艳双认为,要真正实现职业本科培养高层次技术技能人才的目标,一方面,要重点建设师资队伍,在引进和培养“双师型”教师方面下功夫;另一方面,要以产业需求为“指挥棒”,优化专业设置与课程体系,构建产学研深度融合的协同育人机制,让产业界、学术界、科研界与应用场景紧密相连,全方位培养学生的实践能力和创新精神。

发表于 2025-6-4 14:17 | 显示全部楼层
新开设大学,一定要以实用技术为主,学以致用,为企事业单位培养实用技术人才,让学生毕业后就能就业,就能有稳定的收入。

发表于 2025-6-4 14:18 | 显示全部楼层
学点实际有用的,跟工作对口的,为企业培养定向人才。
高级模式 自动排版
您需要登录后才可以回帖 登录 | 注册

本版积分规则

复制链接 微信分享 快速回复 返回顶部 返回列表 关闭