麻辣社区-四川第一网络社区

校外培训 高考 中考 择校 房产税 贸易战
阅读: 2665|评论: 10

[四川群众呼声] 蓬安徐家镇一老人被一村民驾驶无号牌电动四轮车撞伤后经抢救无效不幸...

[复制链接]

发表于 2025-11-5 19:59 | 显示全部楼层 |阅读模式
蓬安徐家镇一老人被一村民驾驶无号牌电动四轮车撞伤后经抢救无效不幸身亡,强烈请求相关部门能够对此予以调查核实处理为盼,能够为民作主      


   2025年11月5日,蓬安县徐家镇圈尔井村四组村民黄建林、黄建碧写来一封求助信,求助信全文如下:

尊敬的四川省委、政府、人大、政协、各位领导:

尊敬的南充市委、政府、人大、政协各位领导:

尊敬的蓬安县委、政府、人大、政协各位领导:

尊敬的相关部门各位领导:

    您们好!

   我叫黄建林,我家住四川省蓬安县徐家镇圈尔井村四组。我的妹妹叫黄建碧,家住四川省蓬安县徐家镇石油坝村二组。我的母亲名叫何明英,81岁,家住四川省蓬安县徐家镇圈尔井村四组。

   2025年8月2日早上,四川省蓬安县徐家镇白果湾村十一组70岁的村民范某某驾驶无号牌电动四轮车,从蓬安县徐家镇白果湾村往蓬安县徐家场镇行驶,当日6时40分许,行驶至蓬安县徐家镇圈儿井村2组路段时,撞到前方路边行人何明英(81岁,女),造成何明英受伤经抢救无效死亡的道路交通事故。

   2025年9月12日,蓬安县公安局交通警察大队作出道路交通事故认定书,认定范某某承担此次事故的全部责任。

  事故发生后,何明英先后被送往蓬安县人民医院、南充市川北医学院附属医院治疗,其中在南充市川北医学院附属医院从2025年8月2日住院至2025年8月14日。2025年8月14日,何明英出院后,于出院当日在家死亡。经鉴定何明英的死亡原因符合道路交通事故致全身多发损伤并发感染死亡。

  何明英住院期间,累计花费医疗费66,940.83元(含门诊费)。该费用由中国人民财产保险股份有限公司四川省分公司垫付40.000元,下余26,940.83 元由其子女黄建林、黄建碧垫付。肇事人范某某未垫付过费用。

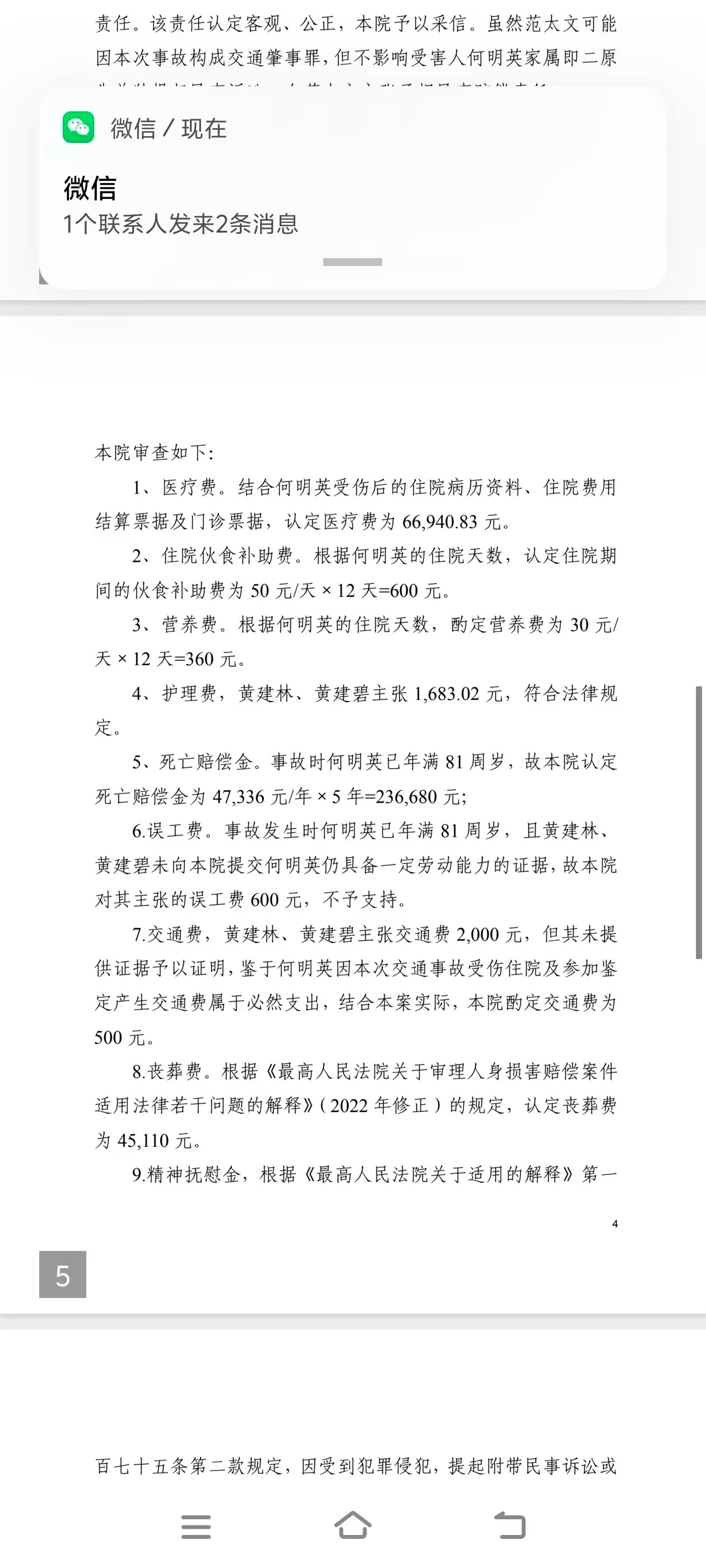
   蓬安县人民法院认为,范某某在无取得机动车驾驶证的情况下驾驶无号牌电动四轮车与何明英相撞,造成何明英受伤经抢救无效死亡的交通事故,蓬安县公安局交通警察大队认定范某某负事故的全部责任。该责任认定客观、公正,本院予以采信。虽然范某某可能因本次事故构成交通肇事罪,但不影响受害人何明英家属即二原告单独提起民事诉讼,向范某某主张承担民事赔偿责任。

  因交通事故给黄建林、黄建碧造成的各项损失, 依照《中华人民共和国民法典》,2025年10月24日,蓬安县人民法院判决如下:范某某于本判决生效之日起十五日内向黄建林、黄建碧赔偿 311873.85 元。

  但是,让死者何明英的子女及其家人感到无比气愤的事情是:

   1、 肇事者范某某属于驾驶无号牌电动四轮车,肇事者范某某造成我的母亲何明英受伤后经抢救无效死亡,肇事者范某某至今不但没有赔偿给我家一分钱,甚至连一句道歉的话都没有,态度极其恶劣。

   2、根据《中华人民共和国刑法》第一百三十三条规定,“违反交通运输管理法规,因而发生重大事故,致人重伤、死亡或者使公私财产遭受重大损失的,处3年以下有期徒刑或者拘役"。范某某驾驶无号牌电动四轮车交通肇事导致我的母亲何明英受伤后不幸身亡。我们全家强烈请求相关部门能够秉公执法,能够依法追究肇事者范某某的相关法律责任!维护法律的尊严!维护社会最起码的公平正义!

  3、肇事者范某某属于驾驶无号牌电动四轮车,在我母亲何明英被驾驶无号牌电动四轮车的范某某撞伤住院期间,肇事者范某某还在银行取走个人存款6万元。我母亲何明英被撞伤住院期间,肇事者范某某未垫付过费用。

   4、肇事者范某某属于驾驶无号牌电动四轮车,我母亲何明英从2025年8月2日被撞伤,在蓬安急救后当天转到南充川北医学院附属医院救治,8月14日去世,去世后,肇事者范某某家里没有买一分钱的东西来向死者表示最起码的哀悼和歉意。从8月2日到现在3个月过去了,肇事者范某某依旧还在家里生活得安然无恙、逍遥自在。自古人命关天,肇事者至今还逍遥法外,请问天理何在?良知何在? 人性何在?

    肇事者范某某属于驾驶无号牌电动四轮车,范某某驾驶无号牌电动四轮车交通肇事导致我的母亲何明英受伤后不幸身亡。身为人子,我们全家强烈请求相关部门能够对此予以调查核实处理为盼。能够能够秉公执法!能够为民作主!能够依法追究肇事者范某某的相关法律责任!维护法律的尊严!维护社会最起码的公平正义!

                                 求助人:黄建林   黄建碧

                                       2025年11月5日



    声明:反映情况的网友发来的文字、图片、视频只代表网友的观点和意见,并不代表平台的观点和意见。

    具体情况,请以相关部门公布的最终调查结论为准。


微信图片_20251105192551_1605_325.jpg
打赏

微信扫一扫,转发朋友圈

已有 0 人转发至微信朋友圈

   本贴仅代表作者观点,与麻辣社区立场无关。
   麻辣社区平台所有图文、视频,未经授权禁止转载。
   本贴仅代表作者观点,与麻辣社区立场无关。  麻辣社区平台所有图文、视频,未经授权禁止转载。
 楼主| 发表于 2025-11-5 19:59 | 显示全部楼层
微信图片_20251105192552_1606_325.jpg
 楼主| 发表于 2025-11-5 19:59 | 显示全部楼层
微信图片_20251105192553_1607_325.jpg
 楼主| 发表于 2025-11-5 19:59 | 显示全部楼层
微信图片_20251105192554_1608_325.jpg
 楼主| 发表于 2025-11-5 19:59 | 显示全部楼层
微信图片_20251105192554_1609_325.jpg
 楼主| 发表于 2025-11-5 19:59 | 显示全部楼层
微信图片_20251105192555_1610_325.jpg
 楼主| 发表于 2025-11-5 19:59 | 显示全部楼层



发表于 2025-11-6 08:51 来自麻辣社区客户端 | 显示全部楼层
都八十几岁的老头了,还驾驶电动三轮车。就不应该让其上路。

 楼主| 发表于 2025-11-6 18:54 | 显示全部楼层

 楼主| 发表于 2025-11-9 10:24 | 显示全部楼层

发表于 2025-11-26 21:06 来自麻辣社区客户端 | 显示全部楼层
高级模式 自动排版
您需要登录后才可以回帖 登录 | 注册

本版积分规则

复制链接 微信分享 快速回复 返回顶部 返回列表 关闭