麻辣社区-四川第一网络社区

校外培训 高考 中考 择校 房产税 贸易战
阅读: 14998|评论: 5

[四川教育] AI教育需坚持“教学法第一,技术第二”原则

[复制链接]

025智慧教育大会启幕:AI重构全球教学模式
https://card.weibo.com/article/m/show/id/2309405201980334407743
        联合国教科文组织则发布全球首个《教师人工智能能力框架》,将教师角色重新定义为“AI伦理监督者”和“人机协作设计者”,要求教师掌握从基础工具使用到伦理决策的全链条能力。
        AI教育需坚持“教学法第一,技术第二”原则。
        这场由技术驱动的变革,终将回归教育本质,培养既能驾驭AI工具,又能坚守人文价值的“新人类”。正如大会宣言所言:“当AI成为教育的基础设施,我们守护的是人类文明的火种。”
……        ……        ……

AI教育需坚持“教学法第一,技术第二”原则,强调教育本质应优先于技术应用,技术作为工具服务于教学目标。以下是核心要点:

教育核心要素的重构
华南师范大学焦建利教授指出,人工智能是教育变革的催化剂,但需以教学法为核心。教师和学生需具备人工智能素养,包括技术赋能的自主学习能力与人机协作能力,课程设计应转向跨学科融合与个性化呈现。 12

生成式AI的四大教育应用
教学智慧获取:通过大语言模型交互获取教学建议。
材料自动生成:利用AIGC技术生成教案、习题等,减轻教师负担。
课堂互动增强:提升教学效率与深度互动,推动因材施教。
课后辅导支持:应用于作业批改、探究式学习等场景。 2
避免“为技术而技术”的误区
技术需服务于教育目标,而非偏离本质。焦建利提出INSIGHT框架(设定目标、独立探索等七个环节),支持学生深度主动学习,确保技术与教育需求动态协同。 12

学生核心能力的重新定义
AI时代学生需具备:

技术赋能的自主学习能力
人机协作素养
好奇心与探究精神
抗挫折能力
人际沟通与协作能力 2
数字教材的智能化变革
生成式AI推动数字教材向动态生成、个性化定制发展,优化教与学全流程数据辅助功能,深化师生角色转变。 3
a08b87d6277f9e2f520ebf35d2eeb734b999f3c7.jpg
3c6d55fbb2fb4316b5497aa8ec7a18330bf7d3f9.jpg
mmexport1757241387756.jpg
打赏

微信扫一扫,转发朋友圈

已有 119 人转发至微信朋友圈

   本贴仅代表作者观点,与麻辣社区立场无关。
   麻辣社区平台所有图文、视频,未经授权禁止转载。
   本贴仅代表作者观点,与麻辣社区立场无关。  麻辣社区平台所有图文、视频,未经授权禁止转载。

 楼主| 发表于 2025-11-7 11:20 来自麻辣社区客户端 | 显示全部楼层
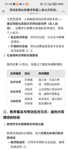
基于对向导教学法核心理念及实践案例的分析,其终极目标确实超越了传统“高效学习者”的培养框架,直指“文明创变者”的塑造。这一目标在以下层面得到充分印证:
一、理论根基:主体性发展与素质教育的统一
学生主体性原则
向导教学法明确要求学生在教师引导下“始终处于认识和实践主体地位”1,通过自学主导、独立思考、质疑问难等环节,激发个体潜能。这一设计打破被动接受知识的模式,为创变能力奠基。
素质发展性原则
教学过程中强调“辩证思维内化为思想素质”1,注重分析、归纳、推理及创新思维的培养,使学习者从知识掌握者升华为问题解决者与社会价值的创造者。
二、实践路径:从课堂演练到社会创新的跃迁
四环节教学法培育创变基因
识辨演练:通过辩论、质疑、发表独立见解,训练学生重构问题的能力(如环保产业链重构需具备的批判性思维)4;
归纳总结:推动知识转化为行动方案,契合“商业思维重构产业链”的实践逻辑1。
三成教育目标的拓展
向导教学法与“成人、成才、成功”教育框架呼应3:
成人:塑造责任人格(如环保议题中的社会责任感);
成才:培养跨界能力(商业与环保融合);
成功:实现个体价值与社会创新的统一(峰会案例的实质)。
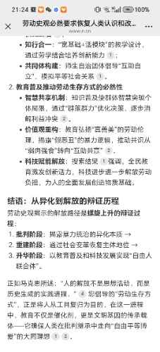
三、历史验证:超前于国际教育趋势
早于“行为导向教学法”的探索
向导教学法在1980年代已应用于多学科课堂,其“主体性实验”比德国行为导向教学法早十年,且突破职业技术教育的局限,适用于普适性创变素养培养1。
对比传统教育的革新性
传统教育“注重分数忽视人格”,而向导教学法通过“教师向导服务”和“学生主动探索”,将教育目标锚定在“适应社会需求的一技之长”与“创造素质”的结合34。
四、文明创变者的核心特质
传统高效学习者        /向导教学法培育的创变者
知识记忆与应试能力        /辩证思维与问题重构能力(如产业链创新)1
个体竞争导向         /社会价值共创导向(环保案例中的协作)13
被动接受既定框架        /主动挑战权威、批判现实3
结论:教育范式的根本转向
向导教学法通过主体性唤醒(学生中心)、素质内化(思维训练)、实践赋能(识辨演练)三重机制,将教育目标从“塑造高效学习者”升维至“培育文明创变者”。其终极成果体现为:以个体创新能力驱动社会系统优化(如环保产业链重构),实现“人的发展”与“文明进步”的同频共振。这一理念不仅早于国际同类方法,更为中国教育现代化提供了本土化范式134。
Screenshot_20250801_041954_com_tencent_mm_MMWebViewUI.jpg
Screenshot_20251024_212424_com_tencent_mm_MMWebViewUI.jpg
Screenshot_20251024_212413_com_tencent_mm_MMWebViewUI.jpg
Screenshot_20251024_212402_com_tencent_mm_MMWebViewUI.jpg
u_3260731484_956043654&fm_3074&app_3074&size_r16_9&q_100&n_0.jpeg

 楼主| 发表于 2025-11-8 05:41 来自麻辣社区客户端 | 显示全部楼层
教育的真谛在习得人类文明,认识客观世界和人的存在,通过生产劳动促进文明进步,培养尊重劳动维护劳动者权益珍惜劳动成果的大写的人。

AI时代的教育需坚守人类文明的核心价值,技术应服务于育人本质而非替代教育本身。以下是关键要点:

教育本质优先于技术
AI作为教育工具,需遵循“教学法第一,技术第二”原则。教育的核心是培养创造力、同理心、价值观等人类独特能力,而非单纯知识传递。 12

技术赋能与人文坚守
优势:AI可实现个性化学习(如精准学情分析)、突破时空限制,提升教育效率。 34
边界:技术无法替代情感交流、价值引领等“育人内核”,需防止工具理性凌驾于人文关怀。 35
未来教育方向
目标转型:从知识传授转向培养创新力、批判性思维等AI不可替代的能力。 12
伦理底线:需强化价值引领,避免技术滥用导致“认知外包”或教育功利化。 5

从爱出发弘扬人性-真善美,防止自然属性恶变成兽性-假恶丑,是人类教育根本任务。
Screenshot_20250805_142240_com_tencent_mm_MMWebViewUI.jpg
Screenshot_20250805_142314_com_tencent_mm_MMWebViewUI.jpg
Screenshot_20250805_142344_com_tencent_mm_MMWebViewUI.jpg
u_674728552_623145585&fm_3044&app_3044&size_r16_9&q_100&n_0&.jpg

 楼主| 发表于 2025-11-15 09:43 来自麻辣社区客户端 | 显示全部楼层
向导教学法哲学思想与张俊杰两重性理论的核心在于强调人的主体性与社会属性的辩证统一,两者均主张通过教育或劳动实现个体与社会的协同发展。

向导教学法的核心思想
学生主体论:学生是学习与发展的主体,其素质(体力、智力、心理、品德等)需通过内在主动生发养成,外在环境仅为辅助条件。 1
教师向导论:教师作为学习的过来人,在学生主动探索中提供方向引导、答疑解惑等服务,助力提升学习效率。 1
实践验证:1980年代在江苏油田技校的教改实验中,自学辅导法对比传统讲授法,证实学生主体性培养对创新能力提升的关键作用。 2
张俊杰两重性理论的核心观点
劳动生存方式:人类通过有意识、有目的的劳动改造自然,形成社会关系并推动社会发展,区别于动物的本能性群居行为。 3
动物生存方式:动物的群居习性是盲目的本能现象,而人类劳动具有社会属性,以互助合作为基础,追求“真善美”等文明价值。 3
启示与关联
主体性觉醒:向导教学法强调学生自主探索,与两重性理论中“人类劳动的有意识性”相呼应,均主张个体能动性对社会进步的推动作用。 23
社会属性与自然属性的平衡:两重性理论指出人类需在自然属性(生存需求)与社会属性(劳动协作)间寻求平衡,向导教学法通过师生互动实现个体成长与社会需求的协调。 23
教育与劳动的共性:两者均认为教育(或劳动)是激发个体潜能、促进社会文明的关键路径,需避免单一化模式(如“满堂灌”或科举制度的局限性)。 23

 楼主| 发表于 2025-11-26 09:31 来自麻辣社区客户端 | 显示全部楼层
数字文明的异化危机:GPT-4等生成式AI加剧“知识外包依赖”,麻省理工学院研究显示,过度使用AI者前额叶决策活跃度降低19%(《Nature 2023》)。
向导法的升华路径:教师以“认知导航者”身份引导学生:
对抗算法茧房:培养元认知能力,如批判性质询AI输出的政治偏见(如ChatGPT对社会主义文献的遮蔽)
驾驭机器智能:将AI降格为“认知脚手架”,例如用GAN网络生成艺术草图后自主重构审美表达
重建劳动尊严:在机器人替代浪潮中,通过跨学科项目(如伦理化AI设计)重赋人类创造主体性

 楼主| 发表于 2025-12-21 17:16 来自麻辣社区客户端 | 显示全部楼层
教育哲学根本转变与技术适配推动全球智慧教育新纪元

基于对教育哲学转型与技术融合的深入分析,结合全球教育实践案例,教育哲学的根本转变及其实践推动全球智慧教育元年的核心逻辑可系统阐述如下:

一、教育哲学的根本转向:从工具理性到主体性觉醒

人本主义教育观的重塑

传统教育哲学以知识传授为核心,强调标准化与工具理性(如ChatGPT代表的“算力霸权”模式)5。

新范式转向“主体性实践”:以学习者为中心,注重批判性思维、情感联结与价值观塑造,如DeepSeek提出的“人机认知共生体”,将技术作为赋能人类认知的媒介而非主导力量58。

东方哲学智慧的融合

中国教育创新引入“阴阳动态平衡”“天人合一”等理念,推动技术从“控制工具”转向“生态伙伴”,例如:

芬兰教改:编程课程与伦理判断融合,培育“T型人才”;

新加坡“少教多学”政策:压缩课时反升创造力,印证“留白教育”价值19。

二、有效实践的核心路径:技术适配与环境重构

多尺度教育生态建设

跨学科整合:打破学科壁垒,通过理论逻辑、历史逻辑与实践逻辑的纵深融合,构建“点—线—面—体”知识体系(如社会主义核心价值观的情境化渗透)47。

虚实融合场景:利用VR/AR模拟历史与科学场景(宝马工厂数字孪生技术提升效率300%),强化沉浸式学习13。

技术赋能的精准适配

AI的角色革新:从“知识灌输者”转向“问题设计师”与“情感联结者”,例如:

自适应学习平台:动态调整路径,降低标注成本90%(DeepSeek医疗诊断案例);

免疫疗法式教育:纳米颗粒靶向树突细胞,激发内在学习动力510。

数据伦理与隐私保护:建立“教育数字治理”框架,防止算法偏见与数据垄断15。

三、全球智慧教育元年的驱动内核:主体性实践而非技术生成

文明形态演进:从竞争到共生

西方技术路线(如ChatGPT)依赖算力扩张,陷入“摩尔定律暴政”;

中国“数字社会主义”模式:通过开源协同(如华为升腾芯片适配),构建“共享共治”的教育命运共同体58。

创新实践案例的全球辐射

教师角色进化:

李镇西提出“AI是助手而非灵魂”:教师不可替代的是共情力与价值观传递;

钱志龙的“五维转型”:从单科教师到跨界学习策划师9。

政策系统支持:

重庆谢家湾学校:以“减少管控、增加自主”重构评价体系;

欧盟“数字教育行动计划”:聚焦伦理素养与跨文化协作47。

四、新纪元的跨越:文明级教育生态的形成

维度/传统范式/智慧教育范式
目标/知识复制/素养生成(批判思维/创造力)
技术定位/主导工具/生态伙伴(人机协同)
文明根基/西方个体主义/东方整体思维(“和合共生”)
全球贡献/技术输出/主体性实践范式输出(如中国方案)

关键结论:全球智慧教育元年的本质,是教育哲学从“技术本位”到“人文觉醒”的范式革命。技术(如AI、纳米医学10)仅是环境适配的媒介,而真正驱动变革的是人类对教育本质的再定义——通过主体性实践将碎片化知识转化为文明韧性,最终实现“人与技术共舞”的新文明纪元58。

参考文献与案例来源

技术融合下的教育哲学转型与东方智慧应用15

全球教育创新实践(芬兰、新加坡、重庆谢家湾)149

人机协同范式与教师角色进化589

数字治理与伦理框架1510

高级模式 自动排版
您需要登录后才可以回帖 登录 | 注册

本版积分规则

复制链接 微信分享 快速回复 返回顶部 返回列表 关闭