麻辣社区-四川第一网络社区

校外培训 高考 中考 择校 房产税 贸易战
阅读: 35140|评论: 29

攀枝花、凉山州中小学春秋假时间公布

[复制链接]

发表于 2025-11-10 06:22 | 显示全部楼层 |阅读模式
攀枝花中小学春秋假时间公布:今年秋假为11月19日至21日

11月9日,四川攀枝花市教育和体育局发布攀枝花中小学春秋假时间安排:2025年秋假时间为11月19日至21日,2026年春假为4月1日至3日。

攀枝花市将从2025年秋季学期起推行春秋假制度,试点学段范围包括全市义务教育、学前教育阶段,鼓励高中学校结合实际,试行春秋假或秋假制度。

春秋假具体时间安排为:春假原则上安排在每年清明节前后,共计3天,其中2026年春假为4月1—3日;秋假安排在每年11月中下旬,共计3天,其中2025年秋假为11月19—21日。从2026—2027学年起,每学年春秋假时间在全市校历文件中明确。

攀枝花市教育和体育局明确,春秋假从每学期一周的学校机动周中调整安排,不减少教学总周数,不额外占用正常教学时间,也不挤占复习、考试、寒暑假时间,不会影响正常教学进度。同时,假期与法定节假日、双休日、春秋游、运动会、劳动周等衔接,严禁学校在假期前后集中补课或调休。

对于照看孩子有困难的家庭,也将提供托管服务。针对留守儿童等群体,依托“童伴之家”点位开展公益性托管班活动,开展手工艺品制作、安全自护教育等主题活动;团属青少年宫开设语言表达、艺术文化类特色课程。以片区、教育集团或学校为单位设置托管点,提供免费托管服务(主要保障孩子安全、组织基础活动),学校要提供公益性兜底托管服务。
攀枝花市支持机关、国有企事业单位带头结合春秋假安排休假,人社、工会组织要引导、支持和鼓励用人单位结合春秋假,采取弹性休假、错峰休假,落实带薪休假制度。优先满足有未成年子女的职工在春秋假期间调休、补休。民营企业、社会组织也可参照执行,尽可能帮家长平衡工作与亲子陪伴。


凉山公布中小学春秋假安排:秋假融合彝族年假期不单独放假

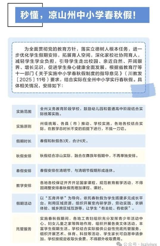
11月8日,四川省凉山州教育和体育局发布通知,根据四川省教育厅相关意见,将结合实际在全州中小学实行春秋假。春、秋假各3天,其中秋假结合凉山实际,融合在彝族年假期中,不再单独安排。春假安排在清明节,与清明节假期形成连休。

2222.jpg
11月8日,凉山州教育和体育局公布了当地中小学春秋假相关安排。

春秋假覆盖的范围为全州义务教育阶段学校,鼓励幼儿园和普通高中阶段结合实际统筹实施。春秋假分别3天,共6天。

其中,秋假结合凉山实际,融合在彝族年假期中,不再单独安排;春假安排在清明节,与清明节假期形成连休。

相关部门以“五育并举”为导向,依托春秋假为学生搭建多元成长平台,利用区域资源,组织开展室内研学游、劳动实践、农耕体验、城乡跨区域互游等,让学生“有去处、有收获”。

实施春秋假期间,各地工青妇组织充分发挥青少年活动中心、妇女儿童之家等阵地作用,组织开展各类文体活动,丰富学生假期生活。学校结合实际提供公益性兜底托管服务,组织开展艺术、体育、科技等活动,学生家长可自愿申请参加,学校按规定收取伙食费,不得额外收取费用。

安排中还提到,各地各校结合实际,在教学总时长不变的前提下进行,不搞一刀切。教学安排因调整安排春秋假而增加课程、课时。各地各校保证开齐开足国家课程,规范教育教学活动,不得因调整春秋假而增加课程、课时。

打赏

微信扫一扫,转发朋友圈

已有 281 人转发至微信朋友圈

   本贴仅代表作者观点,与麻辣社区立场无关。
   麻辣社区平台所有图文、视频,未经授权禁止转载。
   本贴仅代表作者观点,与麻辣社区立场无关。  麻辣社区平台所有图文、视频,未经授权禁止转载。
手机网友  发表于 2025-11-10 10:58
奈何老师作业布置太多还不如不放
手机网友  发表于 2025-11-10 12:19
凉山的具体是19到26日还是20到26日,这是两个不一样的表述,你们上报给省上的说是19日到26日哦,这样是8天哟。
手机网友  发表于 2025-11-10 12:37
放星期差不多
手机网友  发表于 2025-11-10 12:46
这个办法好!
手机网友  发表于 2025-11-10 12:47
放了又像没放
手机网友  发表于 2025-11-10 13:03
求莫名堂的假期,学生能体验吗?现在是农村娃都已经分不清韭菜和小麦苗了!
手机网友  发表于 2025-11-10 13:05
给孩子们少布置点作业任务比啥都强。10月24日手机报报道:鼓励每周设置一天“无作业日”,也没后文了。
手机网友  发表于 2025-11-10 13:06
相当于这个秋假就没放 不符合国家的规定
手机网友  发表于 2025-11-10 13:22
彝族年前和年后周末还要补课,等于没放。
手机网友  发表于 2025-11-10 13:37
放假老师布置作业多学生负担重无法游玩,教育部应该管管这些老师,少给学生布直点作业过多过多作业,
手机网友  发表于 2025-11-10 14:15
不错
手机网友  发表于 2025-11-10 14:18
又有不正常的交易办法出来了
手机网友  发表于 2025-11-10 14:20
意思是秋假就不放了嘛。
手机网友  发表于 2025-11-10 14:21
真是脱了裤子放屁,放个假还有这么多名堂。
手机网友  发表于 2025-11-10 15:24
相当于秋假没有
手机网友  发表于 2025-11-10 16:24
我还有更好的办法,大不了就不读,等你们放学,我在你们外面卖东西唉,多好
手机网友  发表于 2025-11-10 17:28
三天算假`,最少一星期吗
手机网友  发表于 2025-11-10 19:08
作业太多
手机网友  发表于 2025-11-10 20:18
为什么要这样做?
高级模式 自动排版
您需要登录后才可以回帖 登录 | 注册

本版积分规则

复制链接 微信分享 快速回复 返回顶部 返回列表 关闭