麻辣社区-四川第一网络社区

校外培训 高考 中考 择校 房产税 贸易战
阅读: 5049|评论: 26

[转帖] 日本已无力复制甲午

[复制链接]

发表于 2025-11-18 17:54 | 显示全部楼层 |阅读模式
日本的国力已无法支撑他们如此寻衅滋事而无需付出相应代价。
毕竟甲午、“九一八”和“七七”是日本主动开启战端,底气是当时日本实力相对于中国的优势。纵览数十年来中日实力对比的根本性逆转、日本在全球经济格局中地位的历史性下降,以及中日两国决策层洞察力和体制执行能力对比格局的彻底颠覆,可以肯定,日本极右翼对华挑衅踏破底线,后果只能是事与愿违,他们企图重演甲午,结果将是收获现代白江口。
回首甲午。甲午战争惨败,背景是当时满清统治下的中国相对于日本,在经济、产业,军备处于下风。引进发展新兴近代工商实业与科技方面相对滞后,就连千百年来作为原产国而统治国际市场的丝、茶产业,也在日本同行的竞争下颓势尽显,不仅丧失1870年代之前世界市场上唯一茶叶供应国和最大生丝供应国的地位,而且在国际电讯业发展浪潮中,彻底丧失了所有商品的市场定价权。
清丝、茶两大传统优势产业对中国国民经济、民生和旨在“富国强兵”的洋务运动至关重要,因为当时中日两国作为后发国家,都需要通过扩大农产品等出口获得外汇收入,用以进口西方先进科技与设备、军火,支撑本国产业升级与军事近代化;而丝、茶两大传统优势产业正是当时中国最大出口商品,1870-1874年间年均出口额占出口总额的89.6%,直到甲午战争爆发前夕的1890-1894年间仍占出口总额的42.8%。
丝茶两大支柱产业在日本竞争下不断失利,年均出口额从1870-1874年间的6188万海关两,下降到1890-1894年间的5334万海关两[2],充分暴露了当时中国的效率、竞争能力等相对于日本的劣势,也通过恶化国际收支而严重削弱洋务运动进口先进科技设备,支撑国内经济社会和军事进步的持续能力。
在茶产业,当时中国停滞在小农经营模式,而英属印度殖民地、锡兰、日本基于近代科技进步而发展起来了相关科学实验、机械化加工和科学管理,结果是日本绿茶、印度和锡兰红茶在国际市场上突飞猛进,中国茶叶则每况愈下,英国人赫德领导的海关总税务司署受总理衙门之命调查,认定华茶有“在国际市场上绝迹”之虞。
1870-1974年间,中国绿茶年均出口额757万海关两,到甲午战争爆发前夕的1890-1894年已经下降到342万海关两,仅相当于1870-1974年的45.2%;同期日本绿茶年均出口额从499万元上升至700万元,增长41%。[4]中国茶叶年均出口额1870-1974年间为3515万两,到1890-1894年已经下降到2922万两。
在生丝产业,日本更是中国同行的头号竞争对手,以至于克拉潘(J.H. Clapham)《法德的经济发展:1815-1914》(The Economic Development of France and Germany, 1815-1914)一书评价:远东的生丝供应,起初来自中国,后来日本逐步代替中国。
1860年代清王朝启动洋务运动时,中国缫丝业还是一种蚕农的家庭副业,蚕茧生产商品化和专业分工程度;而日本秋田地区早在1730年代后期,就已经出现了养蚕和缫丝的专业化分工,到1858年对外“开关”之前,日本一些地方蚕茧生产商品率已经高达50%,发展起了资本主义包买主制度,出现了雇佣数十名女工的资本主义手工缫丝工场。[7]1868年明治维新以来,日本生丝业在政府支持下大规模引进西方先进科技,快速实现了全产业链提升,中国生丝业进步速度则远远滞后。到甲午战争第二年1895年,中国生丝出口总额中只有25.8%采用新法机器生产,日本同一比例已经达到57%。
结果,1872-1874年间,中日两国生丝年均出口额分别为833万英镑和129万英镑,到甲午战争爆发前夕的1890-1894年,中国下降38%至513万英镑,日本增长2.16倍至408万英镑。中日生丝出口单价对比关系,也从中国生丝高于日本而逆转。1872-1874年间,中国出口生丝平均单价为134.7英镑/担,日本同一指标为125.9英镑/担;到1875-1879年,对比关系就变成中国生丝93.8英镑/担对日本生丝113.3英镑/担,日本生丝单价比中国高21%;到甲午战争爆发前夕的1890-1894年,对比关系已经发展到了中国生丝65.1英镑/担对日本生丝92.3英镑/担,日本生丝单价比中国高42%。
丝茶两大出口支柱产业的相对和绝对衰败,严重冲击当时中国财政、民生、国际收支,进而殃及军备。1870年代,丝茶出口支撑中国贸易收支从此前的连年逆差转为连续顺差,仅茶叶1870-1874年间年均出口量值就比鸦片战争之前增加4倍以上,有力地支撑左宗棠西征大军筹措军费和采购欧美先进武器。但到1890-1894年间,中国贸易收支已经转为连续逆差;[11]日本则在1882-1893年间出口连年高涨,实现11年顺差,支撑其在1894-1895年甲午战争中筹措军费、进口军火时占据相对优势地位。
甲午战争之后,直至1931年“九一八”和1937年“七七事变”,日本丝茶产业相对于中国的竞争优势进一步增强,不仅夺取对第三国的出口市场,而且扫荡中国国内广大市场,以至于国内一些地区饮用洋茶成流行风尚,一些宾馆、饭店、茶馆、火车中很难见到国产茶叶。
在钢铁、汽车、电力等现代产业领域,日本更是断崖式领先中国,当时的中国甚至赶不上英属印度殖民地:1937年,中国钢产量55.6万吨,日本580万吨,日本是中国的10.4倍,英属印度殖民地也有91万吨,比中国高64%;中国发电量18.64亿度,日本发电量302.45亿度,是中国的16.2倍。至于汽车产量,当时的中国更是完全空白。
俱往矣!
今天的中日国力、产业竞争力对比,难道高市早苗及日哈们以为还是处于甲午、“九一八”和“七七”的状态?他们需要睁开眼睛,看看这个现实的世界;从新兴产业发展、传统优势产业竞争地位变动,到体制效率和决策层眼界等方面,中日对比关系已经与甲午全面翻转:
论经济总量,1982年,中国GDP2851亿美元,日本11587亿美元,相当于中国的4.1倍;
2024年,中国GDP为18.95万亿美元,日本为4.0194万亿美元,中国GDP已达日本4.7倍。
论IT信息技术等新兴产业发展,中国总体发展水平已经超越日本,而且差距正日益拉大,在云计算、人工智能等前沿领域,中国与美国并驾齐驱位居全球遥遥领先第一梯队,欧洲与日本望尘莫及。计算机软盘、传真机使用更突出暴露日本在先进信息技术应用方面的严重落伍。须知中国早已全面淘汰计算机软盘,世界最后一家软盘制造商索尼也于2011年停产软盘,但在日本,直到2022年,日本数字厅临时调查委员会调查发现当时日本政府公务体系中软盘的使用占比仍高达70%,直到2024年7月,日本政府机关才正式淘汰软盘。
在高铁、汽车等日本曾领先世界数十年的传统优势产业,中国超越的态势犹如当年日本丝茶产业超越晚清中国。须知中国高铁营运里程已经超过世界一半,速度等技术指标全面领先日本,中国汽车整车出口量也超过了日本跃居世界第一。
……
新兴产业发展滞后,传统优势产业被反超,经济总量从中国的4倍多相对萎缩到接近中国1/5,高市早苗及其支持者真以为自己能够凭借这样的国力对比单挑中国、复制甲午?
自1973年起,日本名义GDP每五年增加约100万亿日元,但自1992年突破500万亿日元后,长期处于停滞状态。
不仅如此,甲午战争时,从宏观层次的战略决策,到微观层次的执行效率,日本“完胜”中国;在抗日战争中,日本宏观战略决策已经不能与《论持久战》相比,但微观层次执行效率总体上仍然显著领先中国;而以1997-1998年东亚金融危机和本世纪初对东盟自由贸易协议为标志,中国宏观战略决策和微观执行效率开始全面超越日本。
2002年11月,中国和东盟签署《中华人民共和国政府与东南亚国家联盟成员国政府全面经济合作框架协议》,决定在2010年建成中国-东盟自贸区;2004年,中国-东盟自贸区“早期收获”计划投入实施;2005年7月,中国-东盟自贸区《货物贸易协议》开始实施。时至今日,东盟已经数次超过美国、欧盟成为中国最大贸易伙伴。
日本对东盟贸易、投资曾长期远高于中国,与东盟开始磋商双边自贸协定事宜也比中国早得多;但中国领导人2000年11月才首次公开提出中国-东盟自由贸易区构想,短短两年便签署框架协议,不到5年《货物贸易协议》就已经签署并实施;日本则直到2007年8月安倍晋三出访时才与东盟达成自贸协议,2008年4月方才正式签署;两相对照,充分体现中日两国决策层洞察力和体制执行力。
今天,随着中国复兴,东亚格局正在回归历史常态;在这样的历史大势之中,日本已无任何机会。


打赏

微信扫一扫,转发朋友圈

已有 40 人转发至微信朋友圈

   本贴仅代表作者观点,与麻辣社区立场无关。
   麻辣社区平台所有图文、视频,未经授权禁止转载。
   本贴仅代表作者观点,与麻辣社区立场无关。  麻辣社区平台所有图文、视频,未经授权禁止转载。

 楼主| 发表于 2025-11-18 18:33 | 显示全部楼层
如果中日再战的推演。
此推演如军事学院对战争的模拟推演,只是针对2025中日军力对比推演如战的结果。
中日如战必是太空,导弹,电子,海空战,应不涉及陆战。
一,中日军力对比。
1,中国:
总兵力200万人.预备役60个师85万人.武警:56万人。
核军力:核弹头1200枚。
洲际导弹200枚。
中远程导弹300枚。
东11/15/16短程导弹:1300枚。
长剑10/20巡航导弹:3000枚。
轰六H/K/N:221架。
094战略核潜艇6艘,载潜射导弹100多枚。
卫星690颗.
神光地基反导反卫星激光站三座。
红19/KT-2反卫星导弹,红旗-9远程防空导弹数个旅。
陆军:100万人。
机动作战部队91.5万人。其余为边防军。
海军:30万人。
舰只370艘,主力水面舰181艘(航母3艘,神盾舰60艘,护卫舰116艘),潜艇78艘(核潜艇18艘,常规艇60艘).主力两栖登陆舰71艘。导弹攻击艇110艘。
海航飞机700架.
空军:39万人.飞机3400架.(其中歼十/歼11等第三代机达1400架,歼20,300架,歼35,60架)
日军24.8万人。预备役4.7万人。
核军力:无。
有日哈说日本存有大量的钚,这成日本是核大国证据。但日哈不晓的是,日本是存有大量的钚,但这些钚都是纯度60%的核废料,成不了武器,武器级必须是达到99%的高浓缩,而日本存的钚根本达不到武器级。
日军无弹道导弹,巡航导弹力量。
太空:
日军已成立“宇宙战队”由120人组成专事太空战。现控制卫星410颗。但日本不具备反导反卫星能力,只有监视能力。且日本的劣势在靠美国的深空测控网,日本国小能力弱还做不到全天域覆盖的深空测控网,只有美中俄能做到。
陆军:
日陆军15万人。9个师团。6个旅,1个空降团。
海军:
5.1万人,舰只155艘。346架飞机。
轻航母4艘,大型登陆舰2艘。
驱逐舰36艘。
护卫舰12艘(最上级新护卫舰2艘)。
潜艇27艘。

70架 P3C 猎户座反潜巡逻机,60架川崎P1反潜巡逻机,6架 c130 系列大力神运输机,5架新明和US2 两栖运输机。
空军5万人,757架飞机。
147架 F35a和F35B隐身战斗机(现役27架,其余定购但没交货),62架三菱重工生产的F2战斗机,155架三菱重工生产的F15G重型战斗机。4架波音 e767 预警机,26架 E2鹰眼预警机,4架 KC767空中加油机,4架 KC46a 空中加油机,2架KC130 空中加油机,11架川崎c1军用运输机,20架川崎 C2 军用运输机。14架 C130 大力神运输机,17架川崎重工生产的 ch47j 多用途运输直升机,54架三菱重工生产的uh60 黑鹰直升机。
二,如战分析:
1,太空。
中国有卫星690颗,日本410颗。
中国有陆海空基导弹,激光反导弹反卫星能力,日本有舰载美制标准反导防空导弹。
2,导弹。
中国拥有数千多弹道导弹,巡航导弹,日本无弹道,巡航导弹能力,有些反舰导弹。
3,电子战。略。
4,海空战:
中国有载战轰机,隐身机的航母3艘,且是高效的电磁弹射,歼35隐身机已成军。
央视披露中国核动力航母将搭载第六代舰载机、电磁炮和高能激光武器,相关技术已进入实战化部署阶段。
福建舰作为中国首艘电磁弹射型航母,已具备搭载歼-35等隐身舰载机的能力,未来将升级至第六代舰载机,重点提升隐身性、智能化和多任务适应性 。
无人舰载机可能作为第六代机的补充,强化航母编队的侦察与打击效能 。
电磁炮:福建舰预留的武器基座支持电磁弹射技术,未来将集成400公里级射程的电磁炮,用于远程打击。
高能激光武器:004型航母(核动力航母)将部署激光武器,用于末端反导、反无人机,成本低且无附带伤害 。
日军轻航母4艘,将载美制F35隐身舰载机,但数量不足。
中国有神盾舰60艘(包括055,14艘),日本神盾舰36艘,不如055.
中国有护卫舰116艘,日本12艘。
中国有潜艇78艘,日本27艘。
海军日本处全面劣势。
空军,中国歼20隐身机300架,歼35,60架。日本F35数十架。
中国歼十/歼11等第三代机1400架,日本三代机217架。
中国海空军居压倒优势。
5,日本人力,资金,科技。
1)人力。
武器需要人来操纵,特别是高素质的年轻人。你不能让40,50岁甚60岁的老人操纵坦克飞机军舰。
2022年8月9日。根据日本总务省公布的人口动态调查结果,截止2022年1月1日,日本总人口为1.23亿人,连续13年负增长。日本人65岁以上老人占总人口比增至29%,刷新1994年有统计数据以来的最高纪录。
日本人口极度老化,按此速度,百年后日本人可能自然灭绝。日本老龄化程度世界第一。
日本人口的四分之一是65岁以上的老年人。 日本年轻人不足且很多是两耳不问世事的宅男废才,如爆发全面战争,日本年轻人力无法满足需要。
2)资金。
扩军需要巨额资金,人力武器装备都是吞金兽,而日本财政状况恶化。2022年日本因日元暴跌等因素GDP跌回到30年前的4万亿美元,日本负债创新高达到1255万亿日元,负债率达GDP的257%,人均负债1055万日元合人民币50万元。
日本负债率这么高既使增加军费也不过达到550亿美元,这和中国军费达3150亿美元根本无法比。
3)科技。
日本有一定科技实力,这也是两岸日哈吹捧日本的强项。但事实上,日本民用科技有一定实力,军事科技远远落后中国。
所谓“先进”的日本技术多是仿制美欧的专利。日本大量低价引进西方技术专利日本自50年代末开始通过购买专利,大规模、有选择地引进西方先进技术。
日军武器装备多靠美国。
被两岸日哈吹上天的日本海军主力舰,除舰壳和部分电子设备外都是美欧货。
日本的盾舰其关键武器单元都从美欧进口。
弦号179的“摩耶”这艘典型的防空驱逐舰来说,除船壳子,部分电子设备之外全是美欧产品:
1. 动力:LM2500燃气轮机,美国通用电气公司;
2. 雷达系统:AN/SPQ-9B, 美国诺森格鲁曼公司;
3. 战斗指挥系统, AN/SPY1-D(商品名:宙斯盾), 美国洛克希德马丁公司;
4. 垂发系统:MK 41,美国洛克希德马丁公司;
5. 舰炮:MK 45 127mm,美国BAE公司;
6. 防空导弹:RIM-66, RIM-161, RIM-174 (商品名分别是标准-2,标准-3,标准-6),美国雷神公司;
7. 近防系统:Phalanx CIWS(商品名:密集阵),美国通用动力公司;
8. 鱼雷及发射系统:MK 32 Mod 15,美国Ordnance Technology公司。
9. 舰载直升机:SH-60(商品名: 海鹰),美国西科斯基公司(现由洛克希德马丁公司控股)授权三菱公司组装,本土名SH-60K。
日本自己设计制造的除船壳和部分电子设备就是反舰导弹。因为美国海军盾舰主业是防空,其反舰任务一向很轻(阿利伯克2A以前的盾舰连反舰导弹都没有,理论上打不过一艘导弹艇),所以射程120海里的鱼叉用几十年也不换,日本是想买好的也买不着,于是这就是“90式艦対艦誘導弾”。
一艘日本防空驱逐舰,日本人除造船壳子,部分电子设备和反舰导弹,其余全是美国产品。就这水平还敢吹军工先进?而中国055盾舰为全国产!
有日哈说日本存有大量的钚,这成日本是核大国证据。但日哈不晓的是,日本是存有大量的钚,但这些钚都是纯度60%的核废料,成不了武器,武器级必须是达到99%的高浓缩,而日本存的钚根本达不到武器级。
近年来,日本科技连续失败。导航卫星失败了,电脑家电失败了,网络技术失败了,新能源汽车失败了,大飞机失败了,五代隐身战斗机失败了,火箭失败了(2022日本航天发射全部失败,埃普西隆火箭爆炸损失8颗卫星5亿美元。新型H3火箭失败,太空1,2,3号火箭都失败了),而火箭技术也是导弹技术,这一连串重大失败说明日本科技不如中国,特别在火箭导弹技术上。
6,日本的弱点;
1)地理弱势。
日本是个狭长的火山岛,时刻要但心地震和海啸。
日本列岛位于世界两大地理板块 欧亚板块和太平洋板块的衔接处。这意味着,日本地震和火山发生的频率远比其他国家多。日本列岛旁就是深达千米的太平洋海沟,这对列岛威胁极大,北海道已有小岛消失在海中。
日本虽有37万平方公里土地,有日哈说日本并不小,比英国大。但却不敢告诉的事实,日本的政治经济工业军事等精华都高度集中在东京湾、伊势湾和大阪湾以及濑户内海沿岸地区等不到10万平方公里的狭小地区。
这些日本精华地区突出特点有二;
1)临海性。2)工业和人口的高度集中性。
工业主要集中在太平洋沿岸地区,尤其是所谓“三湾一海”地区,即东京湾、伊势湾和大阪湾以及濑户内海沿岸地区。东起东京湾东侧的鹿岛,向西经千叶、东京、横滨—骏河湾沿岸—名古屋—大阪、神户—濑户内海沿岸,最后直达北九州,长达1000公里,包括京滨、中京、阪神、濑户内、北九州等五大工业地带及其毗连地带,呈东西向的条带状地区,通常称之为“太平洋带状工业地带”。该地带只占全国总面积的24%,但却拥有日本全国人口和工厂数的 60%,工人总数的67%以上,工业产值的75%,大型钢铁联合企业设备能力的95%,以及重化学工业产值的90%以上。特别是战后新建的大量消费原料的资源型工业,全部分布在这一带,成为临海型工业区的典型代表。而另外占八成的领土根本无多少工业和人口,如北海道岛,面积很大,占日本土地的21%却只有一个城市,人口不到东京一半。实际上,日本这37万平方公里的陆地面积,真正聚集着政治经济工业精华的地区只有这带状工业带。全国九成人口拥挤在这狭少地区,实际上,人稠地狭的日本,真正精华只有不到10万平方公里。且这狭长的工业带还都临海,都在海边,而日本海域周边水都很深,利于两栖登陆。如战,一但在上千里的海滨某点实施两栖登陆,日本根本无险可守。日本工业经济人口的高度集中,在战时,一但被轰炸将短期内毁灭,毁灭日本这精华地区,日本也就完啦。
如战,日本的所有机场、港口、重要工业设施、重点国家基础设施.......都在中国的导弹飞机射程内。也就是说,中国可以狂轰日本而日却无力回击。当年,美国就靠对日本精华地区毁灭性的大轰炸才迫使日本投降的。如战,中国也必如当年美国那样对日本进行毁灭性的大轰炸!一但日本失去这些军事、工业和重点重要民用设施后,日本拿什么来跟中国继续战争下去?
2)日本资源劣势。
日本石油等矿产百分百靠进口,粮食自给只有38%.日本全岛基本不产资源,九成需进口,日本每年进口航线量之巨难以想象,中国只要说对日航线封锁,不管你海里是不是真的有潜艇,国际海运都会受到重创,海运公司撤单,加保,生产成本高到肯定不进行国家补贴,就会破产的地步,这是不做国际贸易的人想不懂的。
日本靠海洋是靠外贸吃饭的国家,中日如开战,中国不但会轰炸日本,更会马上用潜艇和战机及水雷封锁掉日本的海外贸易通道,到时日本不但工业用原料断了,连粮食都不够了(日本粮食自给率只有38%)到时日本怎么办?日本如果对中国的海上贸易通道进行封锁的话,不但面广封不过来,且中国还有陆路贸易通道。日本造船也是全球分包之后拉到日本组装成;中国是世界第一大造船国;中国造船是原料从长江上游走到下游直接可组装完成;在战时状态下,日本的建船模式是很危险的;一封锁日本的航路,他就可以等死了。
可见,如战,日本狭长的海岸线防不胜防,临海的精华地区无险可守,易被两栖登陆。日本工业经济精华集中在狭小地区,易被轰炸而毁灭。日本能源和粮食都不能自给,高度依靠进口,如海空封锁,一但日本原料和粮食来源断绝,日本将不战自溃。
附,按联合国宪章,做为战胜国五常,中国有权对战败国日本动武,并驻军日本。
发表于 2025-11-19 19:22 | 显示全部楼层
!!!

发表于 2025-11-19 21:37 | 显示全部楼层
对比个锤子。分析个锤子。说个锤子
日本若能自行发展军力,比如核弹,可以抗衡中国大陆
————————
美国不准日本发展军力,美国就按《日美安保条约》,无条件、全方位,完全保护日本,保卫日本。
对比中国大陆、日本军力,碾压,起鸡儿作用
(只能对比这边,与美国军力)

发表于 2025-11-20 22:20 | 显示全部楼层
小魏格纳 发表于 2025-11-19 21:37
对比个锤子。分析个锤子。说个锤子
日本若能自行发展军力,比如核弹,可以抗衡中国大陆
———————— ...

原则性问题尽量不要踩

 楼主| 发表于 2025-11-21 18:16 | 显示全部楼层
小魏格纳 发表于 2025-11-19 21:37
对比个锤子。分析个锤子。说个锤子
日本若能自行发展军力,比如核弹,可以抗衡中国大陆
———————— ...

1,国力已远不如中国。
经济上GDP中国18.95万亿美元,日本4.01万亿美元。军力中国200万对日本24.8万。军费中国3150亿美元,日本550亿美元。
2,地理劣势。
日本政经科技军事精华集中在东京湾狭长的10万平方公里上,战时易被轰炸毁灭。
3,资源劣势。
日本无资源,石油天然气全靠进口,粮自给只有38%,战时被封锁就完鸟。
日本大量从美中进口农产品。主要从美进口大豆,玉米,牛肉,从中国进口大米水果蔬菜,其中三成大米从中国进口,六成蔬菜从中国进口。
2024年,中日双边贸易额突破3083亿美元,中国稳居日本最大贸易伙伴、第二大出口对象国和最大进口来源国地位。更惊人的是,日本超1400个品类的进口商品对中国高度依赖,涵盖笔记本电脑、空调、稀土金属,农产品等关键领域。其中,日本家电进口超九成来自中国,磷肥原料、有机化学品等基础物资也严重依赖中国供应链。
4,日本人力不足。
世界第一老龄化,老人占30%,年轻人口不足。日本的年轻人连劳动力都不够,更别说参军打仗了。现在已经得招外国人来补充劳动力缺口。
5,日本财政恶劣。
已负债1559万亿日元,世界第一,既使增军费也仅550亿美元,和中国3150亿美元无法比。
6,日本无核武,导弹等高端战略武器在数量和质量上都不如中国。
7,日军已80年没战,从军官到士兵都没实战经验,也没有频繁的冲突交锋。纸上谈兵的军队不堪一战。
8,日本已无有血性武士。
当年日本有很多武士,但经80年和平,承平日久,日本已无能战武士。
9, 日上层想保台灭华但普通日本人和平日久已不想打仗,台湾更和其无关。
10,多党之间意见不统一,已形不成前的合力。一旦遭受损失,政权很容易动摇垮台。
11,美不支持。
美表面是日本盟友实是奴役统治日本的征服者。
从日本身上吸血可以,不会为日本而战。(只要中国不占领日本,炸烂日本也无关系)。

 楼主| 发表于 2025-11-27 18:45 | 显示全部楼层
小魏格纳 发表于 2025-11-19 21:37
对比个锤子。分析个锤子。说个锤子
日本若能自行发展军力,比如核弹,可以抗衡中国大陆
———————— ...

台湾公布1950年到1999年间台湾空军失事数据:从1950年至1999年,共有622架军机失事,平均每年15.5架,创下同时期世界最高纪录。
2000年到2024年又摔机9架。
2013年台军为反击菲国20年射杀20名台渔民,起飞F16向菲示威,木想到这两架F16还没到外海竟双双坠海,令台舆论哗然。
台湾空军飞行员死伤也惊人:先后摔死数百名飞行员,其中包括“参谋总长”、“陆军司令”和“军长”在内的一大批高级将领。
频频出事为哪般?
三大因:美国提供给台湾的飞机是二手货及简化版。台湾飞机老旧,服役40多年的老爷机还在飞,及人为事故。
美国竟提供二手机给台湾。
台湾空军前副司令刘贵立中将道破天机:“我们的飞机都是美国人提供的,而美国从来没有把新飞机给我们。提供的都是二手货或简化低配版本,不出事才怪呢。
台湾空军飞机几十年得不到更新,飞官被迫驾服役已40年的老机。
F5战斗机已服役40多年,F16也已服役30年,但为弥补战机数量的不足,台空军依旧维持着这批老机继续服役,而幻影2000-5甚至还出现过缺乏零配件而停飞的现象。
F-16看似性能优越,但交给台湾的却是F-16A/B型机,这是美国空军自己早已淘汰的机型。这种飞机事故率奇高,甚至台湾有传言说,F-16飞控系统是美国简化版本,存在安全缺陷。
F16A/B是F16家族的最次产品,这款上世纪70年代研发的落后机型现在依旧是台湾空军的主力。
F-5E战斗机是为埃塞俄比亚、也门等国特制的廉价、低性能的战斗机,美国、日本和德国根本看不上。
IDF号称是台湾自行研制的,但实际却是用美国零部件组装的。
IDF“经国号”战机号称是台湾自行研制的新型战机(实是美支援下用美零件搞的拼装机),最近甚至还有传闻说要在它的基础上开发出台湾的隐形战机来,但实际上台湾空军早就认为它是没有希望的飞机。IDF战机设计粗糙,先天不足,这一点在试飞时就得到印证:台湾空军的头号试飞官武克振上校就被活活摔死;装备空军后第一次飞行时又摔死一名精英飞行员,以至时任台“空军总司令”的唐飞开玩笑说,飞过IDF的飞行员,民航公司都会无条件要。
2020年台空军一架F-5E战机坠海,飞行员朱冠甍身亡。据台湾媒体报道,朱冠甍的母亲在赶到殡仪馆后哭诉揭露,儿子早就向她表示,“F-5E战机早晚会出事”,朱母痛批台军方早就知道战机老旧,却让飞行员承受压力。
人为因素造成的军机失事也是原因之一。
60年代,台湾空军不只一次表演过因操作失误造成三机当空相撞的场面,其中最严重的一次死6名飞行员;80年代,台海空军当着数百贵宾的面在合练军舰打飞机拖靶的时候,居然把拖靶的飞机当即击落,造成机上人员全部死亡,靶机却安然无事的尴尬事件;
90年代,一架S-2T反潜机在执行任务过程中居然发生因机组人员争吵而撞山坠毁的闹剧。
台湾飞行员和地勤人员严重不足,造成飞行员超负荷工作,精力不济,也是造成军机失事的原因之一。

发表于 2025-11-27 20:11 | 显示全部楼层

发表于 2025-11-27 20:40 | 显示全部楼层
把日本打回石器时代没问题

 楼主| 发表于 2025-12-5 10:22 | 显示全部楼层
小魏格纳 发表于 2025-11-19 21:37
对比个锤子。分析个锤子。说个锤子
日本若能自行发展军力,比如核弹,可以抗衡中国大陆
———————— ...

12月3日,2025全球独角兽企业500强榜单发布。
统计数据显示,2025年全球独角兽企业500强主要集中在美国与中国,中国共有150家企业入选。
与2024年相比,独角兽企业整体估值大幅增长,中国在数量和估值占比上继续保持全球领先,并在多个重点赛道领跑全球。
从行业看,主要分布在科技、信息科技及先进制造等赛道。今年尤其突出的一点是人工智能赛道独角兽企业从20家增加到36家,涨幅达80%。其中,中国人工智能独角兽企业从2家增加到9家,涨幅达350%。
目前,中国独角兽企业数量在先进制造、汽车科技、交通物流、生活服务和文旅传媒五大赛道均居全球首位。
独角兽企业指成立时间10年左右,估值超过10亿美元,拥有独创性、颠覆性技术或难以复制商业模式的企业,是衡量一个国家或地区创新生态和经济发展活力的重要标志。
发表于 2025-12-5 10:44 | 显示全部楼层
当地时间4日,俄罗斯外交部发言人扎哈罗娃表示,日本政府的好战言论和行动不仅加剧了地区紧张局势,并且违反日本宪法。扎哈罗娃表示,俄方一再呼吁日本政府避免再次走上军国主义道路,回到日本宪法所规定的和平主义立场。此前,11月18日、20日、27日,扎哈罗娃曾三度发声,严厉批评日本近期的危险行径。

发表于 2025-12-5 11:26 | 显示全部楼层
不论如何,战争都是两败俱伤的结果。

发表于 2025-12-5 11:55 | 显示全部楼层
但日本却妄想向西复制珍珠港,其狼子野心不得不防!

发表于 2025-12-5 12:19 | 显示全部楼层
日本惯用偷袭战术,多加防范

发表于 2025-12-6 14:29 | 显示全部楼层
探索者2007 发表于 2025-12-5 11:26
不论如何,战争都是两败俱伤的结果。

是的。神仙打架百姓遭殃

 楼主| 发表于 2025-12-6 14:38 | 显示全部楼层
LS17882116479 发表于 2025-12-6 14:29
是的。神仙打架百姓遭殃

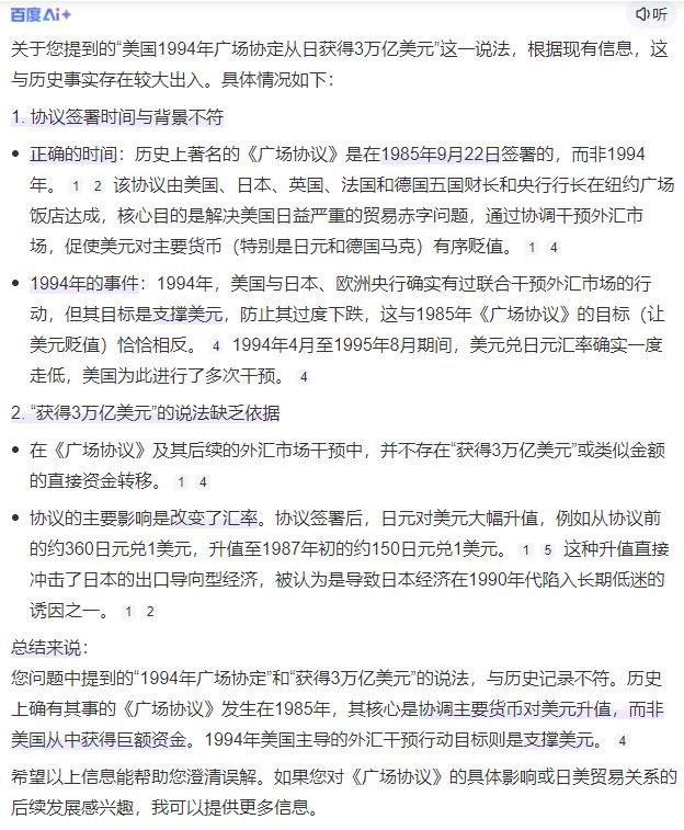
如胜会得巨大鸿利,如美战胜日本,占领日本,享巨额鸿利:年40亿美元供养美军,高价从美进口粮食,油气,武器。1994年广场协定从日获得3万亿美元及最新从日获得5500亿美元。

发表于 2025-12-6 15:24 | 显示全部楼层
360截图20251206152358188.jpg

发表于 2025-12-6 17:25 | 显示全部楼层
日鸿 发表于 2025-12-6 14:38
如胜会得巨大鸿利,如美战胜日本,占领日本,享巨额鸿利:年40亿美元供养美军,高价从美进口粮食,油气, ...

只听说过红利,你说的“鸿利”是啥玩意儿?

发表于 2025-12-6 22:13 | 显示全部楼层
360截图20251206221206851.jpg
360截图20251206221234179.jpg

发表于 2025-12-6 22:19 | 显示全部楼层
日鸿 发表于 2025-12-6 14:38
如胜会得巨大鸿利,如美战胜日本,占领日本,享巨额鸿利:年40亿美元供养美军,高价从美进口粮食,油气, ...

360截图20251206221859194.jpg
高级模式 自动排版
您需要登录后才可以回帖 登录 | 注册

本版积分规则

复制链接 微信分享 快速回复 返回顶部 返回列表 关闭