麻辣社区-四川第一网络社区

校外培训 高考 中考 择校 房产税 贸易战
阅读: 2365|评论: 1

[四川群众呼声] 请求四川省自然资源厅依法监督南充市自然资源和规划局纠正错误违法违...

[复制链接]

发表于 2025-11-30 11:01 | 显示全部楼层 |阅读模式
四川省阳光融资担保有限责任公司关于请求四川省自然资源厅依法监督南充市自然资源和规划局纠正在I-11-248号宗地行政行为中违法违规的
紧急情况反映 四川省自然资源厅
       反映人:四川省阳光融资担保有限责任公司,办公地址:四川省南充市金鱼岭路292号(天龙国际大酒店),法定代表人:吴端阳,联系电话:15196777777
一、核心反映事项
       南充市自然资源和规划局(下称“南充市自规局”,由原南充市国土资源局与原南充市城乡规划和测绘地理信息局合并成立)在处理南充市顺庆区I-11-248号宗地(地号:I-Ⅱ-248,土地证号:南充市国用(98)字第001421号,后换发为南充市国用(2011)第009345号,下称“案涉土地”)的行政许可、信访答复及行政监管过程中,存在歪曲法院生效判决、违法核发规划许可证、信访答复不实、放任违法建设阻碍执行等违法违规行为,直接损害反映人对案涉土地的受偿权,阻碍法院执行程序。现恳请贵厅依法监督,责令南充市自规局纠正违法违规行为,维护反映人合法权益及司法权威。
、涉案宗地核心法律事实与背景
(一)土地转让、查封情况及反映人权益基础
       1.土地转让事实2007年9月6日,四川冠宇房地产开发有限公司(下称“冠宇公司”)与四川南充市三鑫实业有限责任公司(下称“三鑫公司”)签订《转让协议》,约定三鑫公司将案涉土地使用权及地上附着物转让给冠宇公司,转让价款430万元。截至目前,冠宇公司已付清全部款项,三鑫公司亦已实际交付土地,土地款的支付最终来源于反映人出借款和担保贷款。
       2.土地查封状态:因冠宇公司未偿还反映人借款,反映人于2009年6月8日向南充市顺庆区人民法院(下称“顺庆法院”)申请诉讼保全,顺庆法院依法查封案涉土地;此后反映人持续申请续查封,截至本情况反映提交时,案涉土地仍处于有效查封状态(顺庆法院均向南充市自规局及前身国土局送达《协助执行通知书》)。
       3.反映人优先受偿权:依据顺庆法院(2008)顺庆民初字第2527号生效民事判决,反映人按照《反担保合同》对案涉土地在营山县农村信用合作联社大庙分社受偿后的剩余部分,享有法定优先受偿权。
(二)生效判决对关键问题的确认
       1.土地权属与过户义务的确认:顺庆法院(2017)川1302民初5041号生效民事判决明确:①确认冠宇公司与三鑫公司2007年9月6日签订的《转让协议》合法有效;②判令三鑫公司于判决生效后15日内,协助冠宇公司办理案涉土地产权变更登记(过户至冠宇公司名下)。
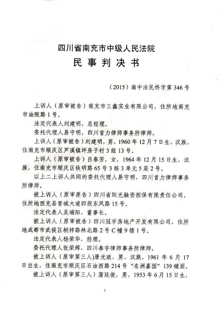
       2.土地可执行性的终审确认:四川省高级人民法院(2017)川民再189号终审生效民事判决,维持南充市中级人民法院(2015)南中法民终字第346号判决,明确“许可对案涉土地使用权予以执行”,且认定“冠宇公司在2009年6月仍实际控制该宗地”——该判决仅解决“执行许可”问题,未对土地权属作出“归三鑫公司所有”的认定。
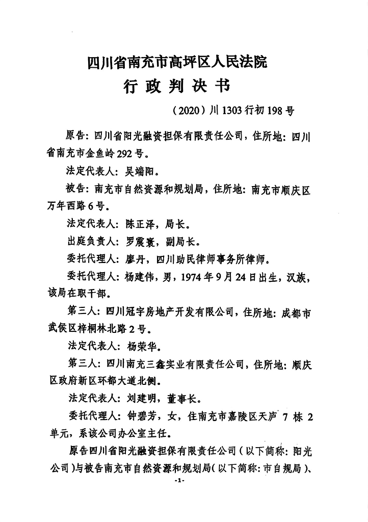
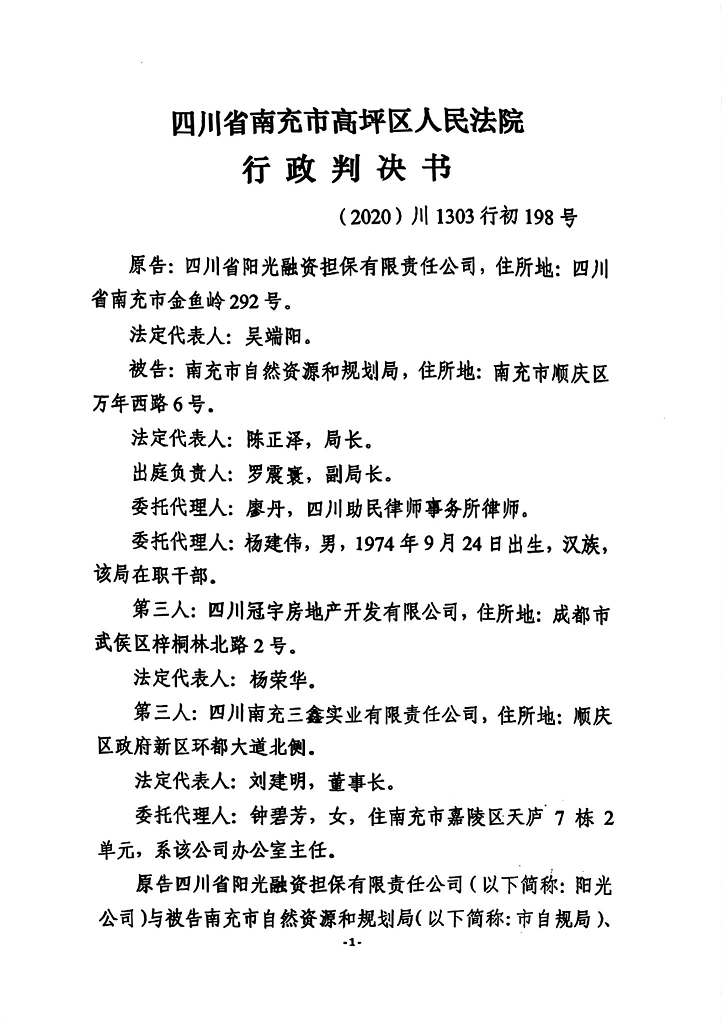
       3.行政许可违法性的司法确认:南充市高坪区人民法院(2020)川1303行初198号生效行政判决认定:南充市自规局2019年6月6日核发的《建设工程规划许可证》(建字第南规工〔2019〕顺字18号,下称“案涉规划许可证”),存在“明知土地已查封、未告知利害关系人(反映人)陈述、申辩及听证权利”的程序违法,判决撤销该许可证。虽二审以“反映人诉讼主体”为由撤销该判决,但未对南充市自规局的行政违法性作出否定评判,实质认可其行为违法。
、南充市自规局的具体违法违规行为
(一)歪曲省高院终审判决,出具错误函件误导行政机关
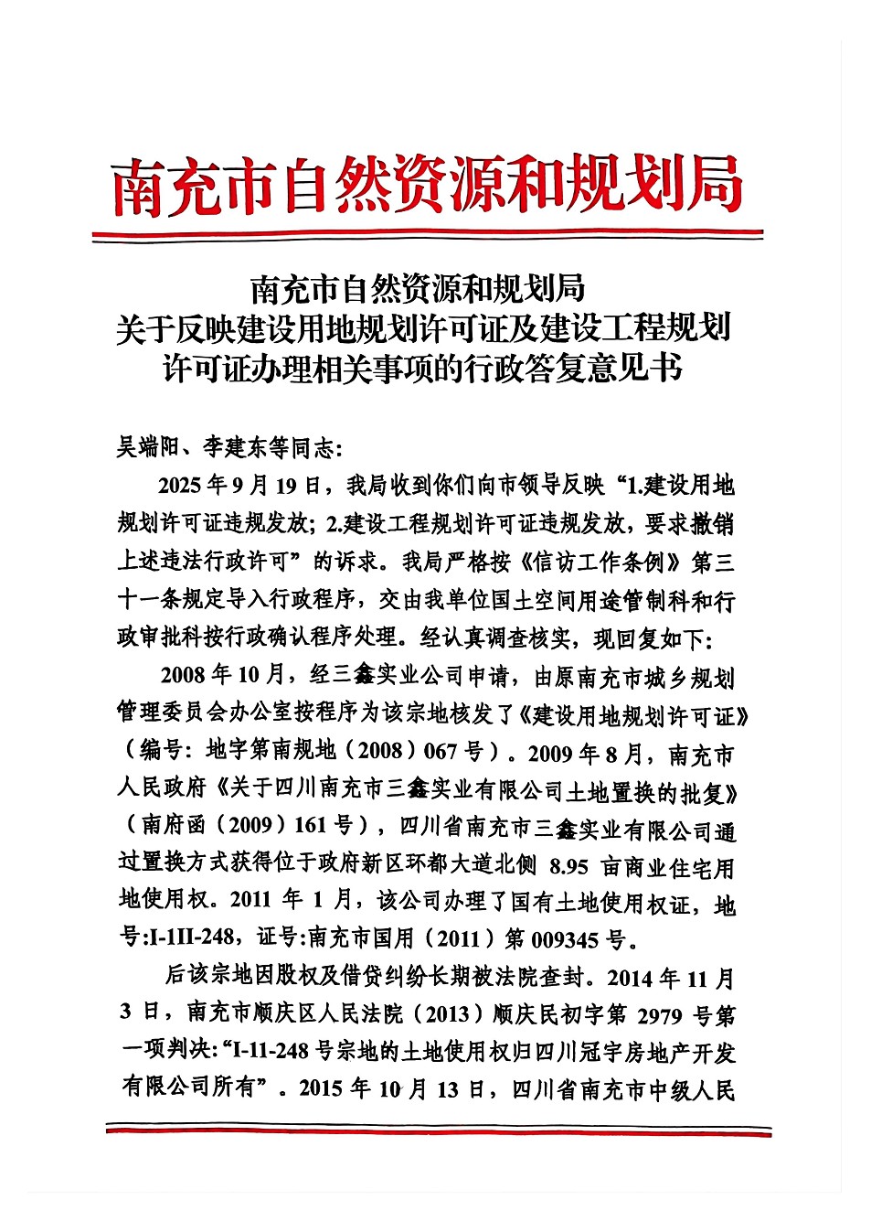
       2018年12月3日,南充市自规局(原南充市国土资源局在两机构改革合并前期向原南充市城乡规划和测绘地理信息局)出具《关于南充市三鑫实业有限公司位于市政新区环都大道北侧土地相关问题的函》(南土资函〔2018〕426号),虚构“2017年6月19日经四川省高级人民法院依法判决,该宗土地使用权仍属三鑫公司所有”的内容。
       事实反驳:四川高院(2017)川民再189号判决仅“维持执行许可”,未涉及土地权属确认;且顺庆法院(2017)川1302民初5041号判决已明确三鑫公司需协助过户。南充市自规局该行为违反《中华人民共和国行政法》“诚实守信原则”及《行政机关公文处理办法》“公文内容真实准确”的要求,属于“超越权限歪曲司法裁判”。
(二)依据错误函件违法核发规划许可,违反法定程序
       南充市自规局基于上述错误函件及对土地权属的错误认知,于2019年6月6日向三鑫公司核发案涉规划许可证。
违法依据:根据《中华人民共和国行政许可法》第三十六条(行政机关应告知利害关系人)、第四十七条(涉及重大利益的应组织听证),南充市自规局明知案涉土地已查封、反映人为利害关系人,却未履行告知义务、也未组织听证,直接核发许可,程序严重违法。
(三)拒不执行生效判决,信访答复持续不实
       1.2020年2月25日《告知书》的错误:南充市自规局在该《告知书》中仍声称“出具南土资函〔2018〕426号函是依据四川高院(2017)川民再189号判决”,回避顺庆法院(2017)川1302民初5041号“协助过户”的生效判决,仅以“地籍登记未变更”为由坚持“土地权属归三鑫公司”,属于对关键事实的刻意遗漏。
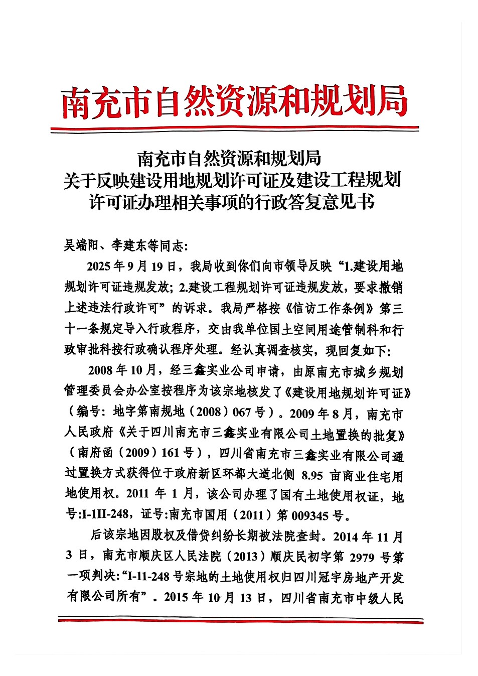
       2.2025年11月21日《行政答复意见书》的错误:该答复再次回避顺庆法院“协助过户”判决及高坪法院“确认行政行为违法、撤销规划许可”判决,仅以“地籍档案登记在三鑫公司名下”为由,声称“核发规划许可是依法依规”,拒不承认行政违法。
       违法依据:上述答复违反《信访工作条例》第三十一条(依法处理信访事项)、第三十二条(如实反馈核查结果)及《四川省依法分类处理信访诉求工作规程》第六条(结合法律事实处理诉求),同时违反《中华人民共和国行政诉讼法》第九十四条(行政机关必须履行法院生效判决),属于“敷衍塞责、拒不纠错”的行政不作为。
(四)明知土地查封仍放任违法建设,阻碍法院执行
       南充市自规局明知案涉土地处于法院查封期(《协助执行通知书》明确“查封期间不得擅自处分”),却通过错误函件为三鑫公司获取规划许可提供便利,导致三鑫公司在未取得《建筑施工许可证》的情况下违法建设,直接阻碍顺庆法院对案涉土地的执行程序。
违法依据:该行为违反《最高人民法院关于人民法院民事执行中查封、扣押、冻结财产的规定》第二十六条(行政机关不得为查封财产办理权属变更、规划审批)、《信访工作条例》中规定的不得弄虚作假”的规定,构成“行政乱作为”。
、违法违规行为造成的严重危害
       1.损害反映人合法权益:冠宇公司与三鑫公司的违法开发与建设导致案涉土地难以变现,反映人优先受偿权无法实现,截至本情况反映提交时,已造成反映人借款本息损失超千余万元。
       2.破坏司法权威与行政公信力:南充市自规局作为行政机关,拒不执行法院生效判决、歪曲司法裁判,违背“依法治国”及“切实解决执行难”的要求,严重损害政府及司法机关的公信力。
       3.引发国家赔偿风险:若因南充市自规局违法行政导致反映人债权最终无法实现,依据《中华人民共和国国家赔偿法》第四条,反映人可申请国家赔偿,将增加地方财政负担。
、法律依据
1.法律法规及规章
       ①《中华人民共和国行政许可法》第三十六条、第四十七条(行政许可告知及听证义务);
       ②《中华人民共和国行政诉讼法》第七十条第(三)项(违反法定程序应撤销行政行为)、第九十四条(行政机关必须履行生效判决);
      ③《中华人民共和国民事诉讼法》第二百五十一条(行政机关协助执行义务);
      ④《信访工作条例》第三十一条、第三十二条(依法处理信访事项)、四十条(发现有关机关、单位存在违反信访工作规定受理、办理信访事项,办理信访事项推诿、敷衍、拖延、弄虚作假或者拒不执行信访处理意见等情形的,应当及时督办,并提出改进工作的建议。);
      ⑤《行政机关公文处理办法》第十一条(公文内容真实准确);
      ⑥《最高人民法院关于人民法院民事执行中查封、扣押、冻结财产的规定》第二十六条(查封财产的行政限制);
      ⑦《四川省依法分类处理信访诉求工作规程》第六条(信访诉求分类处理要求)。
2.生效司法判决
      ①顺庆法院(2008)顺庆民初字第2527号民事判决书(反映人优先受偿权);
      ②顺庆法院(2017)川1302民初5041号民事判决书(土地转让有效及过户义务);
      ③四川省高级人民法院(2017)川民再189号民事判决书(土地可执行性);
      ④南充市高坪区人民法院(2020)川1303行初198号行政判决书(规划许可程序违法)。
、请求事项
      基于上述事实及法律依据,恳请贵厅依法履行监督职责,作出如下处理:
       1.责令南充市自规局立即撤销2018年12月3日《关于南充市三鑫实业有限公司位于市政新区环都大道北侧土地相关问题的函》(南土资函〔2018〕426号),并向原函件接收单位出具更正函,消除错误影响;
  2.责令南充市自规局立即撤销南充市自然资源和规划局于2019年6月6日作出的建字第南规工〔2019〕顺字18号《建设工程规划许可证》
       3.责令南充市自规局不得再为案涉土地核发任何新的规划许可或相关行政许可,同时协助顺庆法院制止三鑫公司的违法建设行为;
       4.责令南充市自规局纠正2020年2月25日《告知书》及2025年11月21日《行政答复意见书》的错误内容,依据生效判决重新作出书面答复并送达反映人;
       5.对南充市自规局相关工作人员“歪曲司法判决、拒不执行生效判决、信访答复不实”的违法违规行为启动问责程序,依据《行政机关公务员处分条例》第二十条(拒不执行法院判决)、第二十三条(滥用职权)追究相应责任;
      6.督促南充市自规局严格履行顺庆法院(2017)川1302民初5041号民事判决确定的协助义务,配合办理案涉土地使用权变更登记至冠宇公司名下,保障反映人优先受偿权实现。
、声明
         本情况反映所述事实及提交的附件材料均真实有效,如有虚假,反映人愿承担全部法律责任。

                            反映人:四川省阳光融资担保有限责任公司

                            法定代表人:


日期:2025年11月30日
九、附件清单
1.反映人营业执照“证明主体身份”;
2.顺庆法院(2008)顺庆民初字第2527号民事判决书(复印件)“证明反映人享有冠良公司合法债权并享有优先受偿权”;
3.顺庆法院(2017)川1302民初5041号民事判决书(复印件)“证明案涉土地所有权与使用权由冠宇公司享有,三鑫公司不享有其任何权利”;
4.四川省高级人民法院(2017)川民再189号民事判决书、南充市中级人民法院(2015)南中法民终字第346号民事判决书(复印件)“证明该判决的判项只是维持南充中院对冠宇公司购买三鑫公司土地的许可执行,并未对权属作出判项,进而证明被反映人弄虚作假,违法许可”;
5.南充市高坪区人民法院(2020)川1303行初198号行政判决书(复印件)(证明南充市自规局行政行违法,并判决撤销行政许可行为);
6.南充市自规局《关于南充市三鑫实业有限公司位于市政新区环都大道北侧土地相关问题的函》(南土资函〔2018〕426号,复印件)(证明其行为有意捏造事实,弄虚作假,有意违法行政许可);
7.南充市自规局2020年2月25日《告知书》(复印件)(证据该局的违法行政许可行为的事实,且并未依法改正错误,其行政行依然如故);
8.南充市自规局2025年11月21日《行政答复意见书》(复印件)(证明不按照《国家信访条例》等信访相关规定,以事实为根据、法律为准绳、实事求是进行依法办理信访案件,反而敷衍答复);
9.顺庆法院2009年《查封裁定书》《土地登记卡》(复印件)(证明顺庆区人民法院在查封案涉土地时已给被反映人送达查封裁定书,且被反映单位档案土地登记卡上从查封之中之2018年均有记载查封情况,进而证明被反映单位明知查封事实)。







证明主体身份

证明主体身份
2527号民事判决书第1页.png
2527号民事判决书第6页.png
2527号民事判决书第7页.png
5041号第1页.png
5041号第11页.png
5041号第12页.png
198号民事判决书第1页.PNG
198号民事判决书第12页.PNG
346号判决第1页.jpg
346号判决第43页.jpg
346号判决第44页.jpg
189号第1页.jpg
189号第17页.jpg
南土资函〔2018〕426号.jpg
2020年2月25日《告知书》1.jpg
2020年2月25日《告知书》2.jpg
2025-11-21行政答复意见书_01.png
2025-11-21行政答复意见书_02.png
2009.6.8查封2008顺民初2527号.jpg
土地登记卡1.jpg
土地登记卡2.jpg
土地登记卡3.jpg
土地登记卡4.jpg
189号第1页.jpg
189号第17页.jpg
198号民事判决书第1页.PNG
198号民事判决书第12页.PNG
346号判决第1页.jpg
346号判决第43页.jpg
346号判决第44页.jpg
2009.6.8查封2008顺民初2527号.jpg
2020年2月25日《告知书》1.jpg
2020年2月25日《告知书》2.jpg
2025-11-21行政答复意见书_01.png
2025-11-21行政答复意见书_02.png
2527号民事判决书第1页.png
2527号民事判决书第6页.png
2527号民事判决书第7页.png
5041号第1页.png
5041号第11页.png
5041号第12页.png
建设工程规划许可证.jpg
南土资函〔2018〕426号.jpg
土地登记卡1.jpg
土地登记卡2.jpg
土地登记卡3.jpg
土地登记卡4.jpg
营业执照.jpg
打赏

微信扫一扫,转发朋友圈

已有 0 人转发至微信朋友圈

   本贴仅代表作者观点,与麻辣社区立场无关。
   麻辣社区平台所有图文、视频,未经授权禁止转载。
   本贴仅代表作者观点,与麻辣社区立场无关。  麻辣社区平台所有图文、视频,未经授权禁止转载。

发表于 2025-12-1 16:45 | 显示全部楼层
网友:
您好!您可以搜索麻辣社区“群众呼声”微信小程序,选择“省自然资源厅”进行留言,感谢您对麻辣社区的支持。
麻辣社区网群工作部
2025年12月1日

高级模式 自动排版
您需要登录后才可以回帖 登录 | 注册

本版积分规则

复制链接 微信分享 快速回复 返回顶部 返回列表 关闭