麻辣社区-四川第一网络社区

校外培训 高考 中考 择校 房产税 贸易战
阅读: 8641|评论: 38

[转帖] 东扩休止?——放弃加入北约

[复制链接]

发表于 2025-12-15 09:31 | 显示全部楼层 |阅读模式
       早知如此,何不当初。       仗白打了!地白失了!人白死了!抗俄英雄白当了!

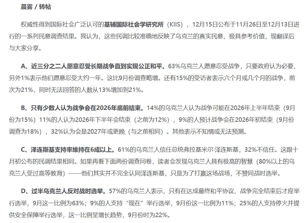
转自微博:

     #泽连斯基放弃加入北约#

     【泽连斯基:美欧不支持乌加入北约 乌已作出妥协】#泽连斯基作出重大妥协# 当地时间12月14日,乌克兰总统泽连斯基在接受采访时透露,围绕美方“和平计划”的谈判中,美国及部分欧洲国家不支持将乌克兰加入北约作为其安全保障核心内容。

    泽连斯基强调,加入北约是乌方核心诉求,也是切实有效的安全保障,却未获美欧相关支持。目前各方正为乌构建替代性双边安全保障体系。

      泽连斯基明确表态,接受该双边安全保障而非直接“入约”,是乌方作出的妥协,其核心目的是建立有效机制,阻止俄罗斯未来再次“发动冲突”。(央视新闻)

打赏

微信扫一扫,转发朋友圈

已有 69 人转发至微信朋友圈

   本贴仅代表作者观点,与麻辣社区立场无关。
   麻辣社区平台所有图文、视频,未经授权禁止转载。
   本贴仅代表作者观点,与麻辣社区立场无关。  麻辣社区平台所有图文、视频,未经授权禁止转载。
 楼主| 发表于 2025-12-15 09:34 | 显示全部楼层
——评乌东停火谈判:
川普真心想停火,
欧盟想打怕下场,
司机恋栈死硬拖,
乌民无辜继续伤。
 楼主| 发表于 2025-12-15 09:36 | 显示全部楼层
草书刷屏三年白吹了!

发表于 2025-12-15 10:03 | 显示全部楼层


早知如此,何不当初。       仗白打了!地白失了!人白死了!抗俄英雄白当了!
=============================================================================
说得好!确实如此
 楼主| 发表于 2025-12-15 10:24 | 显示全部楼层
鱼雷6688 发表于 2025-12-15 10:03
早知如此,何不当初。       仗白打了!地白失了!人白死了!抗俄英雄白当了!
= ...

最好的,或是草书刷屏三年白吹了

发表于 2025-12-15 10:40 | 显示全部楼层
360截图20251204091829244.jpg

发表于 2025-12-15 10:41 | 显示全部楼层
360截图20251128090228607.jpg

发表于 2025-12-15 11:16 | 显示全部楼层
360截图20251215111448385.jpg

发表于 2025-12-15 11:34 | 显示全部楼层
乌克兰不会屈服,大鹅就打服了一个民族,叫符拉迪沃斯托克(征服东方),知不道?

发表于 2025-12-15 11:38 | 显示全部楼层
鱼雷6688 发表于 2025-12-15 10:03
早知如此,何不当初。       仗白打了!地白失了!人白死了!抗俄英雄白当了!
= ...

不加人北约就白打了?什么逻辑,本来乌克兰加入北约也不够条件,知不道?

发表于 2025-12-15 11:40 | 显示全部楼层
360截图20251215114013271.jpg

发表于 2025-12-15 11:44 | 显示全部楼层
乌克兰可能是人类史上面对俄军军刀表现的相对比较坚强的一个国家,历史上俄军征服了有些国家和民族而成为土地最大国,让有些败类发自内心地高喊乌拉,以至于在这些败类的眼中,俄军的战斗力可能是人类史上T0战力,产生一种割地给俄国并不是什么特别丢人的感觉。“换你你也割”、“好像你能不割似的”但是目前为止的话,可以说乌克兰军民的表现算得上是俄国近代上对外征战中遭遇到的最强阻力,至少也是Top2。无论这场战争最后的结局是什么,但是能和俄国这样的庞然大物战斗到这个地步,这已经出乎了很多人的意料,可以说是打出了一定的血性或者反过来说,如果乌克兰军民属于那种一触即溃或者稍有困难就喊着要投降、割地,那么很自然就不会有所谓的底气,要知道俄军一度无限接近基辅。同时,从另一个角度来说,虽然乌克兰被占据了很多国土,但是俄军并没有征服这个国家和民族,被征服的国家和民族会对投降或对俄割让国土产生一种释然感,也没有太多的仇恨,更多的是不愿提及、羞于提及,如果没有被身心征服,每次提及便是无尽的仇恨和抗战的决心,那么即使处于劣势,你也很难说,这已经是被征服的状态,芬兰最后可能现在来看还是输了,但是没人会说芬兰军民被彻底征服了。

发表于 2025-12-15 11:48 | 显示全部楼层
天人合一2017 发表于 2025-12-15 09:36
草书刷屏三年白吹了!

虽然素不相识,但可以判定,草书人品远在尔类趋炎附势小人之上
 楼主| 发表于 2025-12-15 11:54 | 显示全部楼层
坐井观鹅 发表于 2025-12-15 11:48
虽然素不相识,但可以判定,草书人品远在尔类趋炎附势小人之上

你保证草书刷屏的真实度、干货性?

发表于 2025-12-15 12:06 | 显示全部楼层

       苏俄统治期间乌克兰人被饿死了300万—500万。

发表于 2025-12-15 12:20 | 显示全部楼层
坐井观鹅 发表于 2025-12-15 11:44
乌克兰可能是人类史上面对俄军军刀表现的相对比较坚强的一个国家,历史上俄军征服了有些国家和民族而成为土 ...

      与对手虚与委蛇,不斤斤于语言上的强硬,这是一个成熟的政治家必备的素质。乌克兰的核心诉求是领土完整、战争赔偿、惩治战犯,只要能满足这三个条件,其它一切都好商量。

发表于 2025-12-15 12:29 | 显示全部楼层
天人合一2017 发表于 2025-12-15 11:54
你保证草书刷屏的真实度、干货性?

人家是转帖,你可以不进,可以进去用事实去打脸。那个鹅谣消息专贴更不真实
360截图20251214091331196.jpg
360截图20251214091836615.jpg
360截图20251125132047076.jpg
360截图20251116084923213.jpg






发表于 2025-12-15 12:42 | 显示全部楼层
正在拿你 发表于 2025-12-15 12:06
苏俄统治期间乌克兰人被饿死了300万—500万。

对于这些知识,生活在儿童厕所的粪蛆知不道也不愿意知道,乌克兰论历史反而在东斯拉夫祖地,更加正统,在诸罗斯的世界中地位相当于东大中原的河南,山东。俄罗斯反而历史上是被蒙古统治过显得蛮夷化了。因为这层正统的道义在,想让他们妥协直接投降旁支是很难的。

发表于 2025-12-15 12:48 | 显示全部楼层
正在拿你 发表于 2025-12-15 12:20
与对手虚与委蛇,不斤斤于语言上的强硬,这是一个成熟的政治家必备的素质。乌克兰的核心诉求是领土 ...

加入北约是乌克兰的一个愿望,现在在美帝的压力下,放弃这个愿望,这些黄鹅就高潮了,可笑

发表于 2025-12-15 13:28 | 显示全部楼层
坐井观鹅 发表于 2025-12-15 12:48
加入北约是乌克兰的一个愿望,现在在美帝的压力下,放弃这个愿望,这些黄鹅就高潮了,可笑

        乌克兰三个核心条件任何一个能够实现,加不加入北约意义都不大。
高级模式 自动排版
您需要登录后才可以回帖 登录 | 注册

本版积分规则

复制链接 微信分享 快速回复 返回顶部 返回列表 关闭