麻辣社区-四川第一网络社区

校外培训 高考 中考 择校 房产税 贸易战
阅读: 2363|评论: 0

成都元旦节婚姻登记延时服务来啦!

[复制链接]

发表于 2025-12-21 08:38 | 显示全部楼层 |阅读模式
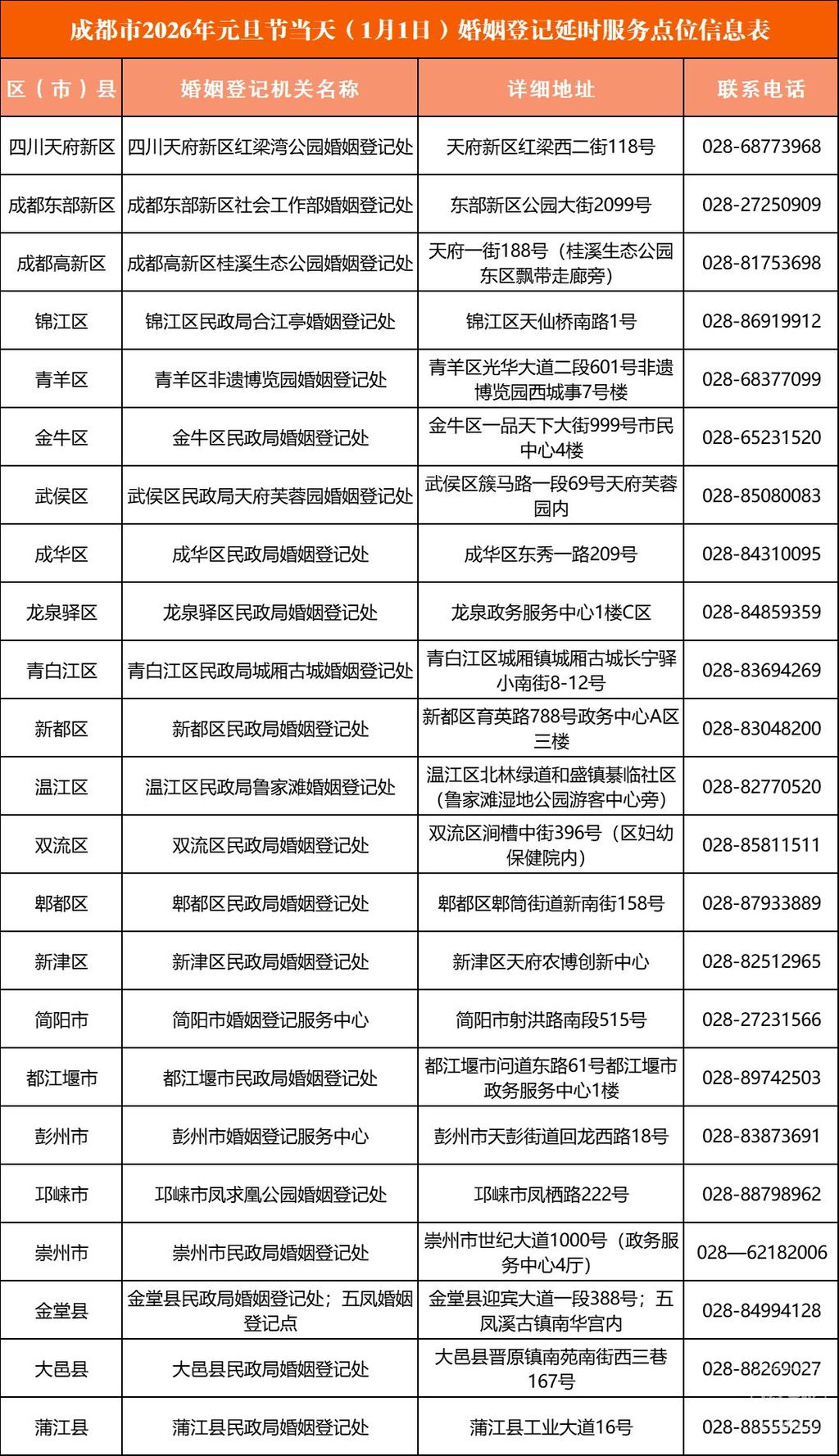
12月20日,记者从成都市民政局了解到,此次元旦节(2026年1月1日),成都市每个区(市)县有1个延时办理点开展延时服务,为有需求的群众办理各项婚姻登记业务。延时服务时间为2026年1月1日(元旦节)09:00—17:00。
751ee272d47d0b3a25b1a4e13f646b.jpg-cdsb.onlycompress
▲元旦节延时服务婚姻登记点位

打赏

微信扫一扫,转发朋友圈

已有 0 人转发至微信朋友圈

   本贴仅代表作者观点,与麻辣社区立场无关。
   麻辣社区平台所有图文、视频,未经授权禁止转载。
   本贴仅代表作者观点,与麻辣社区立场无关。  麻辣社区平台所有图文、视频,未经授权禁止转载。
高级模式 自动排版
您需要登录后才可以回帖 登录 | 注册

本版积分规则

复制链接 微信分享 快速回复 返回顶部 返回列表 关闭