麻辣社区-四川第一网络社区

校外培训 高考 中考 择校 房产税 贸易战
阅读: 16780|评论: 16

[成都学校] 这真的是成都的小学数学题?尝试着做了下,我让娃娃放过自己

[复制链接]

发表于 2025-12-22 15:45 | 显示全部楼层 |阅读模式
先自首,我没做出来……
两个正整数A和B满足以下条件:A(A+1)是B(B+1)倍数;A和A+1)都不是B或(B+1)的倍数。A+B的最小值是(     )。

我是设倍数是K,想通过代数最后得出一个A+B的式子,然后看看有没有什么特征来得出最小数,结果是毫无特征。
后来又想到他们这学期学过质数,所以列出2、3、5、7、11、13、17、19……挨着代入A和B去凑,算到17就感觉这个计算量太大,应该是我思路错了。

最后没忍住,还是问了AI:

手机上不知道是不是拍照是别的原因,豆包给我的答案是39,文心给我的答案是98,我以为AI都崩了!

98.png 376.png


这让我很无语,于是一个字一个字打出题目,在电脑上问了豆包、千问、文心、DeepSeek四个AI,解题思路都是枚举(个人肤浅地认为就是挨着试),终于得到了统一的答案34。

dsk.png

DeepSeek思考了近20分钟,都够我午休了


解题过程让我一个成年人看了都觉得夸张,枚举篇幅之长附张文心的图,你们不用看过程,就感受下。

文心答案_副本.png

尤其是,这只是一道1分还是2分的填空题!!!

我最后给小家伙说,如果考试的时候遇到这种思考过程巨复杂,计算量巨大,分又巨低的题,就放过它也放过自己,随便填个数。即便其他题都做完了,有检查过一两遍了,无所事事就趴着补会瞌睡都好,不要去过多看它,避免道心崩塌。

----------------------------------------------

试了很多次AI,也问了一些同学,最后是还有可以减少一点枚举数的方法就是,原题目可以分析出“B或B+1必须有至少两个不同质因数”的要求,而B如果是1到13都不满足,所以会比之前的枚举稍微跳着点举,减少些思考和凑数的步骤。
打赏

微信扫一扫,转发朋友圈

已有 134 人转发至微信朋友圈

   本贴仅代表作者观点,与麻辣社区立场无关。
   麻辣社区平台所有图文、视频,未经授权禁止转载。
   本贴仅代表作者观点,与麻辣社区立场无关。  麻辣社区平台所有图文、视频,未经授权禁止转载。
发表于 2025-12-22 20:44 | 显示全部楼层

发表于 2025-12-23 09:22 | 显示全部楼层
这样的题根本就没有任何意思,完全和教材脱节!这就是所谓的奥数吧

 楼主| 发表于 2025-12-23 09:31 | 显示全部楼层
不是奥数,是带回家的作业
发表于 2025-12-24 10:36 | 显示全部楼层
现在有些东西对小学生的意义在哪里?真不知道。

上次我也遇到一道题,小红小花小明、、、反正画了7.8个人(还有条狗),,,意思是前后第几第几,,,结果我们凑出来错了。

很多家长都纳闷了,结果群里公布“正确答案”:小花是条狗不算。。。尼玛、、、、、这有啥意义?或者你题目中直接说狗不算嘛。
发表于 2025-12-24 16:35 | 显示全部楼层
家中有小孩,小学的这类题目是见过不少,很多像数学像脑筋急转弯,像楼主这个题目,问一下学奥数的人,可能他们就做的出来, 反正我小孩在小学这些题目做不出来,老师给家长开家长会,老师是建议小朋友去课外上奥数,说很多题目就是奥数,所以小学时每周都是要去上几节奥数的校外培训课。

发表于 2025-12-25 08:49 | 显示全部楼层
数学题现在都这么卷了吗

发表于 2025-12-25 09:05 | 显示全部楼层
完全同意楼主!这种题考试遇到直接放弃,不然算半天还可能错,不如把时间留给其他基础题,保住大头分数才重要~

发表于 2025-12-25 09:05 | 显示全部楼层
娃上次考试遇到过类似难题,硬抠半小时没做出来,后面简单题还没时间检查,血的教训!听楼主的,以后直接跳过~

发表于 2025-12-25 09:05 | 显示全部楼层
现在家长辅导作业都得靠 AI 了,结果 AI 还能算崩,这题的难度真的离谱,建议出题老师自己做做看!
发表于 2025-12-25 09:06 | 显示全部楼层
楼主说的 “道心崩塌” 太真实了!孩子本来对数学挺有兴趣,遇到这种题只会挫败,真没必要

发表于 2025-12-25 19:31 | 显示全部楼层
哈哈,烤八个屁股!

发表于 2025-12-25 20:36 来自麻辣社区客户端 | 显示全部楼层
发表于 2025-12-26 05:53 来自麻辣社区客户端 | 显示全部楼层
毒教材,毒老师专家当道的年代,上层到底在干什么

发表于 2025-12-26 14:36 来自麻辣社区客户端 | 显示全部楼层

发表于 2025-12-30 10:56 | 显示全部楼层
以前初中的内容搬到小四小五了,更不用说小六

发表于 2025-12-30 12:20 | 显示全部楼层
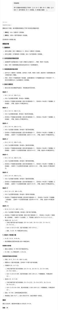
A 与 A+1是连续整数,互质;B与B+1也是连续整数,互质。
条件①要求A(A+1)能被B(B+1) 整除,意味着A(A+1)必须包含B(B+1)的所有素因子。
条件②要求A和A+1都不能被B或B+1整除,意味着它们各自只能承担一部分因子。

比如A=m*n,A+1=s*t,那么B=m*s,B+1=n*t

从最小的因子开始枚举,设B=2*s
1.若B=2*2,则B+1=5,显然不行,因为B+1不能分解成两个因子的积,就必然被A或A+1整除。
2.若B=2*3,则B+1=7,也不行,同前。
3.若B=2*4,则B+1=9=3*3,那么A和A+1都将分得B里的一个2(B由3个2相乘),A和A+1都成了偶数,显然也不行
4.若B=2*5,则B+1=11,也不行。
5.若B=2*6,则B+1=13,也不行。
6.若B=2*7,则B+1=15=3*5,则A=5*7=35,A+1=2*3=6,A+1再乘以6就是36,符合条件。这时候A+B=39。若A=2*5=10,则A+1=3*7=21,若A再乘以2即为20,也符合条件,这时候A+B=34

前面漏掉了一种情况,就是B=3*3时,B+1=10=2*5,这时候A=3*2=6,A+1=3*5=15。这时候B和B+1有相同的因子3,就永远不可能成为相邻的整数。所以也不符合。

********************************************************************************************************************************
以上分析,也不是我自己一下就想出来的,我也和大家一样思考了好久没找到思路。我也是看了人工智能的分析后,自己总结出来的一种分析方法,我用的是讯飞星火的分析,我感觉他用了5分钟左右,反正我等了很长时间,但他分析得很严谨,也没出错。

我的理解,这种题,不能用我们普通人的思维去算,我们的思维就是设未知数,立个方程,一堆未知数,结果越看越糊涂。

但是一旦明白这些数字他们之间的关系后,就可以用以上思路解答出来,很锻炼思维。现在教育的方式和我们小时候学习的路子已经完全不一样了,不只是解几道题的问题,更重要的是思维。

当然这道题我觉得没必要混在普通题目里,可以作为拓展题,由学生自由选择完成。
高级模式 自动排版
您需要登录后才可以回帖 登录 | 注册

本版积分规则

复制链接 微信分享 快速回复 返回顶部 返回列表 关闭