麻辣社区-四川第一网络社区

校外培训 高考 中考 择校 房产税 贸易战
阅读: 1977|评论: 1

[原创] 评法治的温度:在“信用修复”与公平正义间寻求平衡力?

[复制链接]

发表于 2025-12-22 16:27 | 显示全部楼层 |阅读模式
我国法治化建设的步伐正稳步向前,依法治国的理念日益深入人心。在这一进程中,一系列法律法规的出台旨在规范社会秩序、保障公民权益,其中不乏体现“立法为民、服务于民”的初衷。然而,从非机动车过斑马线需下车推行的规定,到城管执法的人性化要求与耐心,再到垂钓管理的地方差异,部分法律法规在实施过程中却遭遇屡屡破坏和执行不一,各个地方理解各异的困境,甚至引发“法律究竟是在约束人,还是在放纵人”的公众疑问和广泛讨论。
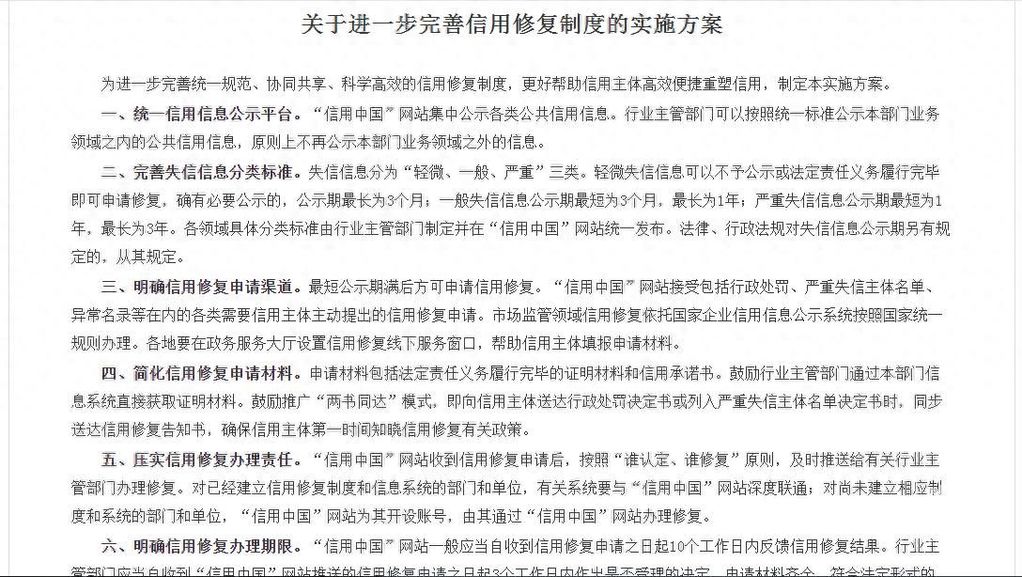
06b8946c2f22482bba46201ae34377e0~tplv-tt-origin-web:gif.jpeg

网络截图


近期,《关于进一步完善信用修复制度的实施方案》即将生效,这一政策再度将“信用修复”推至舆论焦点。建立“信用中国”的初衷和愿景固然值得肯定,但“信用修复”机制若设计不当,恐将引发新的社会公平争议。信用体系的核心在于信任与责任,若失信人员行为可以轻易“修复”,是否变相鼓励对信用的滥用?尤其当“老赖”通过修复重获信用清白,那些受害者的损失与社会公平又该如何弥补?方案里面都没有交代清楚!
法治的真谛不仅在于惩恶,也应该在于扬善。一项健全的法律制度,应在惩罚失信的同时,奖励守信的公民。目前的法律法规多侧重于约束与惩罚,而对长期守法、信用良好的公民,缺乏明确的激励措施。例如,信用记录优良的公民,理应在公共言论、景区准入、公共交通等多个方面享有更多便利与尊重,这既是对守信的肯定,也是对社会正气的弘扬。
当然,“信用修复”并非全无价值。社会应给予过失者改过自新的机会,但这必须建立在严格、透明的条件之上,避免成为失信行为的“避风港”。修复不等于抹去,而是有条件地重建信任,其过程应当公示、接受监督,并充分考量受害方的权益。但有网友就发现已经有人在网上叫卖“信用修复”。
法治建设之路,需倾听多元声音。从秦朝严刑酷法到今日法治社会,法律始终在与时俱进中寻求与民意的普遍契合。当前,部分法规执行中的落差,提醒我们立法者需更贴近实际,执行更需统一规范。公众的讨论与质疑也有不无道理之处,正是法治不断完善的动力。
“法无禁止即可为,法无授权不可为,法定职责必须为”——这一原则提醒我们,法律既是约束权力的笼子,也是保障权利的盾牌。在信用体系建设中,我们既要惩处失信,也要奖励守信;既要给过失者出路,也要维护社会的公平底线,一句话不然寒了老实人的心。
最终,法治的权威来自于人民的信任。每一项法律的制定与实施,都应以促进社会公平正义、增进人民福祉为归宿。唯有如此,法治才能不仅有力度,更有温度,才能真正成为护航社会和谐、赢得民心的坚实基石和公平正义。(AI合成/刘淇)

打赏

微信扫一扫,转发朋友圈

已有 0 人转发至微信朋友圈

   本贴仅代表作者观点,与麻辣社区立场无关。
   麻辣社区平台所有图文、视频,未经授权禁止转载。
   本贴仅代表作者观点,与麻辣社区立场无关。  麻辣社区平台所有图文、视频,未经授权禁止转载。

最佳新人

发表于 2025-12-23 12:03 | 显示全部楼层
高级模式 自动排版
您需要登录后才可以回帖 登录 | 注册

本版积分规则

复制链接 微信分享 快速回复 返回顶部 返回列表 关闭