麻辣社区-四川第一网络社区

校外培训 高考 中考 择校 房产税 贸易战
阅读: 3086|评论: 0

[四川群众呼声] 笔者吴端阳实名披露四川南充政法与公、检、法断章取义、捏造事实、伪...

[复制链接]

发表于 2025-12-23 10:30 | 显示全部楼层 |阅读模式
笔者吴端阳实名披露四川南充政法与公、检、法断章取义、捏造事实、伪造证据、启动再审推翻已执行12年之久的两份生效判决,制造两案冤假错案系列报告之一:立足证据锚定事实精准适用法律护航债权——(2008)顺庆民初字第2526号民事判决司法评判
实名披露声明
      笔者吴端阳(下称“笔者”)现就与唐光政、杨荣华、四川冠宇房地产开发有限公司等民间借贷系列纠纷一案(案号:(2008)顺庆民初字第2526号、2527号)的相关情况,依据在案证据及判决事实,作如下郑重声明:
      1.生效判决及执行情况:该两案经南充市顺庆区人民法院依法审理并作出(2008)顺庆民初字第2526号、2527号民事判决,明确认定笔者及四川省阳光融资担保有限责任公司(以下简称阳光公司)享有的249万元、400万元债权合法有效,判决内容已全部支持笔者及阳光公司的诉讼请求。两判决自生效至今已依法执行逾十二年,期间产生的执行异议、异议之诉(一审、二审、再审)、不当得利诉讼、行政诉讼等争议,均通过法定程序妥善解决,全流程符合法律规范。
       2.违法再审的基本事实:2020年起,四川南充地区政法系统及相关公、检、法机关在无合法依据、无新证据的情况下,仅凭无管辖权的营山县公安局出具的《关于唐光政举报吴端阳虚假诉讼线索核查的情况说明》(该文件无文号、无送达对象、无办案人员签名,内容无事实依据,不符合法定证据真实性、合法性、关联性三性要求),通过断章取义、捏造事实等违法方式启动再审程序,强行撤销已生效并执行多年的(2008)顺庆民初字第2526号、2527号民事判决。此举已严重侵害笔者及阳光公司的合法债权,同时对司法公信力造成实质性损害。
       3.披露目的及后续安排:为维护法律尊严及自身合法权益,笔者将通过系列报告逐一还原两案事实真相,系统揭露相关主体的违法违规行为。在此,恳请南充市及上级政法机关、公检法部门依法履行监督职责,欢迎社会各界予以关注监督。若读者希望了解本案后续进展,或自身亦遭遇类似冤假错案,可通过前述联系电话与笔者取得联系,共同交流维权经验、分享案件信息;也可收藏、关注本系列报告,以便后续查阅。本报告为系列报告之一,后续将发布系列报告之二、之三、....,敬请持续关注。
        一、(2008)顺庆民初字第2526号原生效判决事实认定:证据闭环完整,逻辑严谨无懈可击
        原生效判决严格遵循以事实为依据、以法律为准绳并结合当时的司法解释的民事诉讼基本原则,通过对双方提交证据的真实性、合法性、关联性进行全面审查,精准锁定249万元借款事实的核心要素,依法排除被告抗辩的瑕疵证据,清晰界定抵押担保事实,形成了完整、闭环的事实认定链条。
      (一)核心证据直接锚定:249万元借款事实成立
       笔者提交的2007914日《借条》与2008915日《承诺书》等核心证据,共同构成借款事实的直接证据链,形成完整闭环,原生效判决对该核心证据的证明效力予以全额确认。
       1.《借条》的法律效力:《借条》明确载明今借到吴端阳现金人民币贰佰肆拾玖万元正(2490000.00)属实,由借款人唐光政、杨荣华亲笔签名并捺印,借款金额处亦另行捺印确认,完全符合民间借贷借条为核心债权凭证的交易惯例。庭审中,二被告对该《借条》的真实性明确予以认可,且无任何证据表明《借条》的签订存在欺诈、胁迫等法定无效情形,其证明效力依法应当得到全额确认。
       2.《承诺书》的佐证效力:《承诺书》由笔者与二被告三方共同签署,进一步强化了借款事实的合法性与确定性。该文件明确载明结算场景为营山县阳光商务宾馆茶房(雅6),清晰确认2007914日的249万元借款为有效债权,同时约定该笔借款利息按月利率2%计算、利随本清,并明确声明“2008915日之前的其他所有借条、利息单、收条等凭证均作废。《承诺书》属于双方对前期债权债务的最终结算确认文件,是对249万元借款事实的再次追认,并有原始凭证移交记录(被告已在另案中提交法院并经质证)等细节佐证,其内容与《借条》相互印证,进一步夯实了借款事实的真实性基础。
     (二)辅助证据强化印证:借款事实具备合理性与关联性
       原生效判决同时结合笔者提交的第二组辅助证据,厘清了249万元借款的形成背景,进一步佐证了借款事实的合理性与关联性。根据该组证据查明,案涉249万元借款的形成,与唐光政以冠宇公司名义伪造土地抵押权证骗取贷款的风险处置过程直接相关。笔者发现该诈骗行为后,为避免唐光政承担刑事追责、化解相关贷款风险,经多方协调后实际出借249万元用于处置该风险。
后续,冠宇公司及唐光政出具的《承诺》《补充协议》《反担保合同》等证据,亦明确了案涉借款的抵押担保事宜,充分证明该借款并非孤立存在,而是基于真实的经营风险处置需求产生,进一步强化了借款事实的合理性与关联性。
      (三)被告提交的瑕疵证据依法排除:有效驳斥被告不当抗辩
        针对被告唐光政、杨荣华提交的6张借条、收条、说明书等抗辩证据,原生效判决进行了严格审查,准确认定其存在证据瑕疵,依法排除其证明效力,有效驳斥了被告关于实际借款金额不足249万元”“249万元系利滚利结算结果的不当抗辩主张,理由充分且具体。
       1.前期原始借条与本案无关联性:被告提交的2003年至2006年期间的4张原始借条(合计101.5万元)及200671日的结算单,形成时间均早于案涉249万元《借条》;被告提交的2007914132万元借条,经审查属于独立的借款法律关系。且被告自认原始凭证已移交冠宇公司入账并标注作废’”,表明双方已通过新的结算(即249万元《借条》)对前期债权债务进行了概括性处置,前期借条已丧失法律效力,无法对抗案涉《借条》的证明效力。
       2.相关条子、说明书与收条无法否定案涉借款本金:笔者200671日书写的条子,因未明确交易主体、未注明款项性质及用途、无任何主体签字确认,欠缺民事诉讼证据真实性、合法性、关联性的核心属性,不符合有效证据的形式要件与实质要件,依法不能作为认定案件事实的依据;被告提交的两份《说明书仅涉及70万元借款的15万元扣除条件“150万元转账与案涉借款无关,吴钢出具的收条未注明对应哪笔借款利息,上述材料均与249万元借款本金无直接因果关系,无法推翻《借条》与《承诺书》的明确记载。
值得注意的是,被告在庭审前的协商及延期审理申请过程中,对249万元借款的事实及金额均未提出任何异议,该行为亦与案涉核心证据形成相互印证,进一步佐证了借款事实的真实性。且法院在案的《说明》由分管副院长庞冬云亲笔签字,进而证明庞冬云副院长主导了该两案正确判决。
     (四)抵押担保事实认定:契合法律规定,平衡各方权益
       笔者提交的《承诺》《反担保合同》等证据证实,被告以冠宇公司土地使用权剩余价值为案涉借款提供抵押担保。虽该抵押未办理抵押登记,但原生效判决结合已对案涉土地(南充市顺庆区石油西路八号土地)进行初次查封的事实,认定笔者在营山县农村信用合作联社东升分社就案涉抵押土地受偿后的剩余部分具有优先受偿权。该认定既兼顾了担保物权公示的法定要求,又充分保护了债权人的合法权益,完全符合法律规定精神。
        二、原生效判决法律适用:精准援引规范,裁判依据充分
        原生效判决围绕借款本息偿还”“优先受偿权认定两大核心裁判要点,精准援引《中华人民共和国合同法》《最高人民法院关于人民法院审理借贷案件的若干意见》(1991年)《最高人民法院关于民事诉讼证据的若干规定》等相关法律法规及司法解释条文,法律适用逻辑清晰、依据充分,完全符合案件审理的法律适用要求。
       (一)借款本金认定:适用《合同法》及证据规则准确无误
         原生效判决关于借款本金的认定,准确适用了《中华人民共和国合同法》及证据规则的相关规定。
         一方面,明确了《借条》作为直接债权凭证的优先效力:根据《中华人民共和国合同法》第二百一十条自然人之间的借款合同,自贷款人提供借款时生效,及《最高人民法院关于民事诉讼证据的若干规定》第二条当事人对自己提出的诉讼请求所依据的事实或者反驳对方诉讼请求所依据的事实有责任提供证据加以证明。没有证据或者证据不足以证明当事人的事实主张的,由负有举证责任的当事人承担不利后果谁主张谁举证原则,笔者已提交《借条》《承诺书》等直接证据充分证明借款事实,被告虽抗辩金额不真实”“系利滚利结算,但未提供任何足以反驳的相反证据(如实际转账记录、胁迫签字证据等),应承担举证不能的不利后果。
        另一方面,清晰认定了结算型借条的性质:被告主张“249万元系前期借款利滚利结算,但未提供任何证据证明该金额包含超过法定上限的利息;反之,2008915日《承诺书》明确约定利息按月利率2%计算,表明双方对借款利息有单独约定,《借条》载明的249万元应认定为纯粹本金。原生效判决据此认定249万元本金成立,并援引《中华人民共和国合同法》第一百零六条借款人应当按照约定的期限返还借款的规定,考虑到案涉《借条》未注明还款时间,认定笔者可随时要求被告偿还,判令二被告共同向笔者偿还249万元借款本金,完全符合法律规定及裁判规则。
      (二)借款利息认定:平衡意思自治与法律规制,兼顾公平合理
        原生效判决关于借款利息的认定,精准援引了《最高人民法院关于人民法院审理借贷案件的若干意见》(1991年)第六条的规定,即民间借贷的利率可以适当高于银行的利率,各地人民法院可根据本地区的实际情况具体掌握,但最高不得超过银行同类贷款利率的四倍(包含利率本数)。超出此限度的,超出部分的利息不予保护
       本案中,双方约定月利率2%(即年利率24%),结合2008年中国人民银行一年期贷款基准利率(约5.31%)计算,四倍利率上限为21.24%,约定利率略高于法定上限。但原生效判决考虑到双方约定的利随本清支付方式及对利息的明确约定,判决利息按月息2%计算,实质是在尊重当事人意思自治的基础上,对利率进行了合理调整(按银行四倍利率计算结果与2%月利率差距微小),既尊重了双方当事人的真实意思表示,又未违反上述司法解释对民间借贷利率的限制性规定,实现了意思自治与法律规制的平衡。
(三)优先受偿权认定:兼顾程序与实体正义,契合司法裁判逻辑
       原生效判决针对笔者提出的优先受偿权主张,结合案件查明的抵押担保事实及财产保全情况,认定笔者在营山县农村信用合作联社东升分社就案涉抵押土地受偿后的剩余部分具有优先受偿权。该认定虽未直接援引具体的担保法律条文,但契合《最高人民法院关于人民法院审理借贷案件的若干意见》(1991年)第十七条审理借贷案件时,对于因借贷关系产生的正当的抵押关系应予保护的核心精神。
同时,法院结合已对案涉土地进行初次查封的实际情况,依据《最高人民法院关于人民法院民事执行中查封、扣押、冻结财产的规定》第二十七条关于查封优先性基于查封顺序确定的规定,认定笔者作为首封债权人的合法权益,既保障了抵押权人的合法优先受偿权,又兼顾了其他债权人的合法权益,裁判逻辑严谨,充分兼顾了程序正义与实体正义。
       三、原生效判决的裁判价值与示范意义
        原生效判决作为民间借贷纠纷的典型裁判,其核心价值不仅在于准确化解了笔者与被告之间的债权债务争议,更在于通过严谨的证据审查和精准的法律适用,树立了民间借贷纠纷审理的正确裁判导向,对类似案件的审理具有重要的参考与示范意义。
        一方面,该案明确了民间借贷事实认定的核心标准:应当以借条、结算协议等核心凭证为基础,结合证据的真实性、合法性、关联性进行全面审查,构建完整的证据链;同时严格区分有效证据与瑕疵证据,精准界定证据关联性与证明力,对与案件无关联、形式或实质要件欠缺的瑕疵证据依法予以排除,避免因证据认定不当导致事实偏差。该案对借条+结算承诺书核心证据链的认可,以及对前期作废凭证与案涉借款关系的区分,为同类案件的事实认定提供了清晰指引。
        另一方面,该案践行了民间借贷法律适用的核心原则:坚持尊重当事人意思自治与遵守法律强制性规定相结合,既认可合法的利率约定和抵押担保约定,又通过举证责任分配规则规范当事人的诉讼行为,明确谁主张谁举证及举证不能的不利后果,保障裁判结果的公平正义。同时,该案在利率调整、未登记抵押优先受偿权认定等问题上的处理,平衡了各方当事人权益,彰显了司法裁判的合理性与公正性。
        四、结论
      (2008)顺庆民初字第2526号民事判决在事实认定上,依托核心证据构建完整闭环,结合辅助证据强化合理性,精准排除瑕疵证据,清晰界定借款及抵押担保事实;在法律适用上,紧扣案件核心争议焦点,准确援引相关法律法规及司法解释,逻辑严谨、依据充分;裁判结果既维护了笔者作为债权人的合法权益,又平衡了各方当事人的利益,充分体现了以事实为依据、以法律为准绳的司法原则,是一份事实认定清楚、适用法律正确、具有示范意义的优秀裁判文书。
该判决生效后已顺利执行12余年,足以证明其合法性与权威性。然而,南充相关政法及公、检、法机关却置基本事实与法律尊严于不顾,通过断章取义、捏造事实、伪造证据等非法方式启动再审,意图推翻生效判决,制造冤假错案。对此,笔者将在后续系列报告中,逐一披露相关机关的违法违规行为,提交完整证据链,恳请麻辣社区广大网友、媒体及社会各界予以关注、监督,共同抵制司法不公,维护法律的尊严与笔者的合法权益。
       五、附:原生效判决援引的法律依据
       1.《中华人民共和国合同法》第一百零六条(借款人返还借款义务)
       2.《中华人民共和国合同法》第二百一十条(自然人之间借款合同的生效时间)
       3.《最高人民法院关于人民法院审理借贷案件的若干意见》(1991年)第六条(民间借贷利率上限)
       4.《最高人民法院关于人民法院审理借贷案件的若干意见》(1991年)第十七条(借贷关系中正当抵押关系的保护)
       5.《最高人民法院关于民事诉讼证据的若干规定》第二条(举证责任分配)
       6.《最高人民法院关于人民法院民事执行中查封、扣押、冻结财产的规定》第二十七条(查封优先性的确定)
       7.《中华人民共和国民事诉讼法》(2007年版)第二百二十九条(迟延履行利息)

                               实名披露人:吴端阳

披露日期:二〇二五年十二月二十二日
  以下为证据目录与证据:
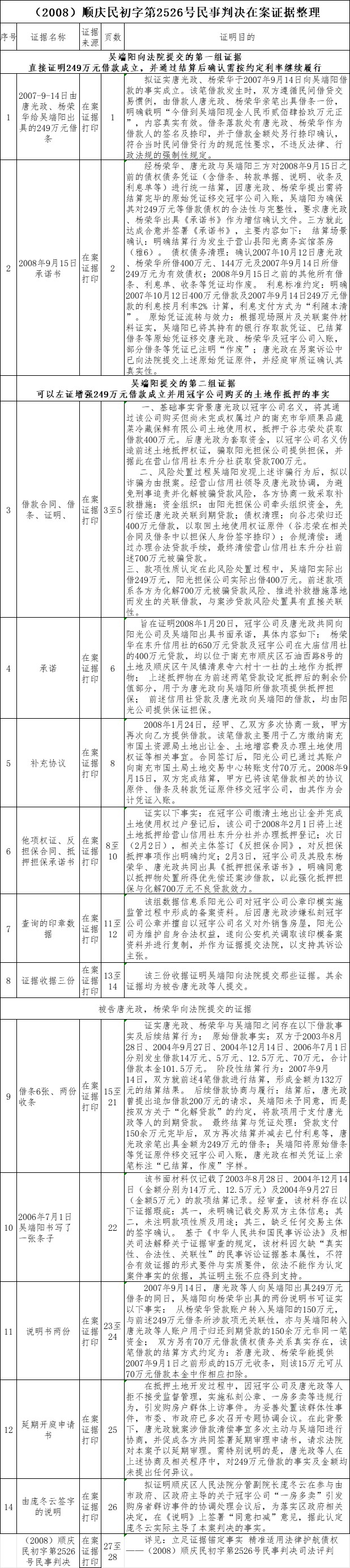
2008)顺庆民初字第2526号民事判决在案证据整理
序号
证据名称
证据来源
页数
证明目的
吴端阳向法院提交的第一组证据                                               直接证明249万元借款成立,并通过结算后确认需按约定利率继续履行
1
2007-9-14日由唐光政、杨荣华给吴端阳出具的249万元借条
在案证据打印
1
    拟证实唐光政、杨荣华于2007年9月14日向吴端阳借款的事实成立。该笔借款发生时,双方遵循民间借贷交易惯例,由借款人唐光政、杨荣华亲笔出具借条一份,明确载明“今借到吴端阳现金人民币贰佰肆拾玖万元正”,内容真实有效。借条落款处有唐光政、杨荣华作为借款人的签名及捺印,并于借款金额处另行捺印确认,符合当时民间借贷行为的规范性要求,不违反法律、行政法规的强制性规定。
2
2008年9月15日承诺书
在案证据打印
2
    经杨荣华、唐光政与吴端阳三方对2008年9月15日之前的债权债务凭证(含借条、转款单据、说明、收条及利息单等)进行统一结算,因唐光政、杨荣华提出需将结算完毕的原始凭证移交冠宇公司入账,吴端阳为确保其对249万元等借款债权的合法性与完整性,要求唐光政、杨荣华出具《承诺书》作为增信确认文件。三方就此达成合意并签署《承诺书》,主要内容如下: 结算场景确认:明确结算行为发生于营山县阳光商务宾馆茶房(雅6)。 债权债务清理:确认2007年10月12日唐光政、杨荣华所借400万元、144万元及2007年9月14日所借249万元为有效债权;2008年9月15日之前的其他所有借条、利息单、收条等凭证均作废。 利息标准约定:明确2007年10月12日400万元借款及2007年9月14日249万元借款的利息按月利率2% 计算,利息支付方式为“利随本清”。 原始凭证流转与效力:根据现场照片及关联案件材料证实,吴端阳已将其持有的银行存取款凭证、已结算借条等原始凭证移交唐光政、杨荣华及冠宇公司入账,部分借条等凭证已注明“作废”;唐光政在另案诉讼中已向法院提交上述原始凭证原件,并经庭审质证确认其真实性。

吴端阳提交的第二组证据                                                   可以左证增强249万元借款成立并用冠宇公司购买的土地作抵押的事实
3
借款合同、借条、证明、
在案证据打印
3至5
一、基础事实背景唐光政以冠宇公司名义,将其通过该公司购买但尚未完成权属过户的南充市华顺果品蔬菜冷藏保鲜有限公司土地使用权,抵押于谷志荣处获取借款400万元。后唐光政为套取资金,以冠宇公司名义伪造前述土地抵押权证,骗取阳光担保公司提供担保,并据此在营山信用社东升分社获取贷款700万元。
   二、风险处置过程吴端阳发现上述诈骗行为后,拟以诈骗为由报案。经营山信用社领导及唐光政协调,为避免刑事追责并化解被骗贷款风险,各方协商一致采取补救措施:资金组织:由阳光担保公司牵头组织资金,先行偿还唐光政关联到期贷款;债权清理:向谷志荣归还400万元借款,以取回土地使用权证原件(谷志荣在相关合同及借条中以担保人身份签字捺印);合规清偿:通过办理合法贷款手续,最终清偿营山信用社东升分社前述700万元被骗贷款。                                                       三、款项性质认定在此风险处置过程中,吴端阳实际出借249万元,阳光担保公司实际出借400万元。前述款项系各方为化解700万元被骗贷款风险、推进补救措施落地而发生的关联借款,与案涉贷款风险处置具有直接关联性。
4
承诺
在案证据打印
6
   旨在证明2008年1月20日,冠宇公司及唐光政共同向阳光公司及吴端阳出具书面承诺,具体内容如下: 杨荣华在东升信用社的650万元贷款及冠宇公司在大庙信用社的400万元贷款,均以位于南充市顺庆区石油西路8号的土地及顺庆区午凤镇清泉寺六村十一社的土地作为抵押物; 上述抵押物在为前述两笔贷款设定抵押后的剩余价值部分,用于为唐光政向吴端阳所借款项提供抵押担保; 前述信用社贷款及唐光政向吴端阳的借款,均由阳光公司提供保证担保。
5
补充协议
在案证据打印
8
    2008年1月24日,经甲、乙双方多次协商一致,甲方再次向乙方提供借款。该笔借款主要用于乙方缴纳南充市国土资源局土地出让金、土地增容费及办理土地使用权证等相关事宜。合同签订后,阳光公司已通过其账户向南充市国土局土地交易中心转账支付70万元。2008年9月15日,双方完成结算,甲方已将该笔借款相关的协议原件、借条及转款凭证原件移交冠宇公司,由其作为会计凭证入账。
6
他项权证、反担保合同、抵押担保承诺书
在案证据打印
8至10
    证实以下事实:在冠宇公司缴清土地出让金并完成土地使用权过户登记后,该公司于2008年2月1日将上述土地抵押给营山信用社东升分社并办理抵押登记;次日(2月2日),相关主体签订《反担保合同》,对反担保抵押事项作出明确约定;2月3日,冠宇公司及其股东杨荣华、唐光政共同出具《抵押担保承诺书》,明确同意以抵押物处置所得优先偿还案涉借款,以此强化抵押担保与化解700万元不良贷款效力。
7
查询的印章数据
在案证据打印
11至12
    该组数据信息系阳光公司对冠宇公司公章印模实施监管过程中形成的备案资料。后因唐光政涉嫌私刻冠宇公司公章并擅自以冠宇公司名义对外销售房屋,阳光公司为维护自身合法权益,遂向公安机关调取该印模备案资料并进行复制,并作为证据提交法院,以支持其诉讼主张。
8
证据收据三份
在案证据打印
13至14
    该三份收据证明吴端阳向法院提交那些证据。其余证据均为被告唐光政等人提交。
被告唐光政,杨荣华向法院提交的证据
9
借条6张、两份收条
在案证据打印
15至21
    证实唐光政、杨荣华与吴端阳之间存在以下借款事实及后续结算行为: 原始借款事实:双方于2003年8月28日、2004年9月27日、2004年12月14日、2006年7月1日分别发生借款14万元、5万元、12.5万元、70万元,合计借款本金101.5万元。 阶段性结算行为:2007年9月14日,双方就前述4笔借款进行结算,形成金额为132万元的结算结果。 后续借款协商与履行:结算后,唐光政曾提出追加借款200万元的请求,吴端阳未予同意,而是按双方关于“化解贷款”的约定,将款项用于支付唐光政等人的到期贷款。 最终结算与凭证处理:贷款支付150余万元完毕后,双方再次结算并减去已付利息等,唐光政亲笔出具金额为249万元的借条;吴端阳将原始借条等凭证原件移交冠宇公司入账,唐光政在相关凭证上亲笔标注“已结算,作废”字样。
10
2006年7月1日吴端阳书写了一张条子
22
    该书面材料仅记载了2003年8月28日、2004年12月14日(金额分别为14万元、12.5万元)及2004年9月27日(金额5万元)的款项结算记录。经审查,该材料存在以下证据瑕疵:其一,未明确记载交易双方主体信息;其二,未注明款项性质及用途;其三,缺乏任何交易主体的签字确认。 基于《中华人民共和国民事诉讼法》及相关司法解释关于证据审查的规定,该材料因欠缺“真实性、合法性、关联性”的民事诉讼证据基本属性,不符合有效证据的形式要件与实质要件,依法不能作为认定案件事实的依据,其证明主张不应得到支持。
11
说明书两份
在案证据打印
23至24
    2007年9月14日,唐光政等人向吴端阳出具249万元借条的同日,吴端阳向杨荣华出具的两份说明书可证实以下事实: 从杨荣华贷款账户转入吴端阳的150万元,与前述249万元借条所涉款项无关联性,亦与吴端阳转入唐光政等人账户用于归还到期贷款的150余万元非同一笔资金; 双方另有70万元借款债权债务关系真实存在,该笔借款的结算方式约定为:若唐光政、杨荣华能提供2007年9月1日之前形成的15万元收条,则该15万元可从70万元借款本金中作相应扣除。
12
延期开庭申请书
在案证据打印
25
    在抵押土地开发过程中,因冠宇公司及唐光政等人拒不接受监督管理,实施私刻公章、一房多卖等违规行为,引发购房户群体上访事件。为妥善处置该群体性事件,市委、市政府已多次召开专题协调会议。在此背景下,唐光政就案涉借款清偿事宜多次主动与吴端阳进行协商,并促成各方共同签署延期审理申请书,请求法院对本案予以延期审理。需特别说明的是,唐光政等人在上述协商及相关程序中,对249万元借款的事实及金额均未提出任何异议。
14
由庞冬云签字的说明
在案证据打印
26
    拟证明顺庆区人民法院分管副院长庞冬云在参与由市政府、区政府主导的关于冠宇公司“一房多卖”引发购房者群访事件的协调处理会议后,为落实区政府相关决定,在《说明》上签署“同意扣减”意见,据此认定庞冬云实际主导了本案判决的事实。

原告吴端阳提交

原告吴端阳提交

原告吴端阳提交

原告吴端阳提交

原告吴端阳提交

原告吴端阳提交

原告吴端阳提交

原告吴端阳提交

原告吴端阳提交

原告吴端阳提交

原告吴端阳提交

原告吴端阳提交

原告吴端阳提交

原告吴端阳提交

原告吴端阳提交

原告吴端阳提交

原告吴端阳提交

原告吴端阳提交

原告吴端阳提交

原告吴端阳提交

原告吴端阳提交

原告吴端阳提交

原告吴端阳提交

原告吴端阳提交

原告吴端阳提交

原告吴端阳提交

原告吴端阳提交

原告吴端阳提交

原告吴端阳提交

原告吴端阳提交

被告唐光政等提交

被告唐光政等提交

被告唐光政等提交

被告唐光政等提交

被告唐光政等提交

被告唐光政等提交

被告唐光政等提交

被告唐光政等提交

被告唐光政等提交

被告唐光政等提交

被告唐光政等提交

被告唐光政等提交

被告唐光政等提交

被告唐光政等提交

被告唐光政等提交

被告唐光政等提交

被告唐光政等提交

被告唐光政等提交

被告唐光政等提交

被告唐光政等提交

被告唐光政等提交

被告唐光政等提交
image.png
image.png
打赏

微信扫一扫,转发朋友圈

已有 0 人转发至微信朋友圈

   本贴仅代表作者观点,与麻辣社区立场无关。
   麻辣社区平台所有图文、视频,未经授权禁止转载。
   本贴仅代表作者观点,与麻辣社区立场无关。  麻辣社区平台所有图文、视频,未经授权禁止转载。
高级模式 自动排版
您需要登录后才可以回帖 登录 | 注册

本版积分规则

复制链接 微信分享 快速回复 返回顶部 返回列表 关闭