麻辣社区-四川第一网络社区

校外培训 高考 中考 择校 房产税 贸易战
阅读: 17169|评论: 2

[四川群众呼声] 攀枝花市中西医结合医院病历封存存在违规造假问题

[复制链接]

发表于 2025-12-23 16:49 | 显示全部楼层 |阅读模式
攀枝花市中西医结合医院病历封存存在违规造假问题,由民众监督来评判,攀枝花市中西医结合医院不执行电子病历对谁有利对谁不利,该不该纠正攀枝花市中西医结合医院这一违规行为?
事实与理由:
我于2023年1月17日在攀枝花市中西医结合医院进行全状腺全切手术,术后导致正常器官缺失(甲状旁腺由4颗变为1颗,)。攀枝花市中西医结合医院向我只封存了纸质病历,个人认为只向我提供封存的纸质病历存在违规造假问题,本人不认可攀枝花市中西医结合医院只向本人提供纸质病历。国家卫健委于2017年2月15日关于印发电子病历应用管理规范(试行)的通知,攀枝花市中西医结合医院未执行该通知,攀枝花市中西医结合医院的病历管理存在违规造假。国家卫健委下达的通知及电子病历封存条件截图如下:
c052bd6d-e55f-4ee6-b8c4-4382286e05c0.png

2017年2月22日国家卫健委下发的关于印发电子病历应用管理规范(试行)的通知中第五章电子病历的封存,里面详细规范了病历的封存,为较规范的一个管理性文件。目前,攀枝花市中西医结合医院撰写病人的病历记录都是通过电脑来完成,就如写一个总结报告,交出的终稿,在打印纸质病历之前会存在修改,只有按国家卫健委下达的规范通知要求封存患者的电子病历,才能准确获取病历的记录及修改情况。现在攀枝花中西医结合医院不按该通知执行封存患者电子病历,只向患者提供纸质病历,看不出修改痕迹,导致医患识别篡改病历举证困难,存在欺瞒医患群众。

打赏

微信扫一扫,转发朋友圈

已有 137 人转发至微信朋友圈

   本贴仅代表作者观点,与麻辣社区立场无关。
   麻辣社区平台所有图文、视频,未经授权禁止转载。
   本贴仅代表作者观点,与麻辣社区立场无关。  麻辣社区平台所有图文、视频,未经授权禁止转载。
 楼主| 发表于 2026-1-20 11:19 | 显示全部楼层
近日,到攀枝花中西医结合医院就医,随便问了一下医生,你们现在病历系统是电子病历吗?医生回答是电子病历。有次遇到一个从攀枝市中西医结合医院退休的医生,我又问,攀枝花市中西医结合医院的病历系统是电子病历吗?退休医生说是电子病历。反而攀枝花市中西医结合医院的管理层不承认自己是电子病历而是纸质病历,院方这种隐瞒是在欺瞒发生医疗纠纷的患者。目前,攀枝花市中西医结合医院形成的病历的过程全是医生在电脑操作下完成,所有录入痕迹和修改痕迹全部在电脑系统内部。只提供纸质病历显然不能看到录入痕迹和修改痕迹对医方更有利,患者无法从纸质病历找到相关篡改的证据。呼吁相关部门查处纠正,因为这涉及到大家的就医安全!
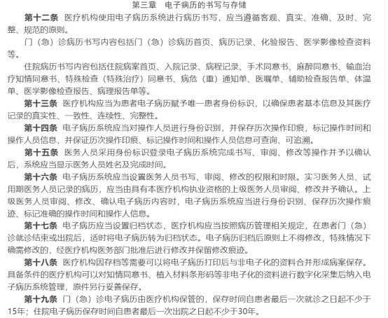
 楼主| 发表于 2026-2-1 16:47 | 显示全部楼层
电子病历2017年4月1日施行全文!攀枝花市中西医结合医院目前疬历的形成均在电脑上操作完成,应为电子病历,而非只封存纸质病历,封存的纸质病历应该与电子病历要一致,只封存纸质病历无法确认医生在电脑操作过程中对病历的修改情况,医生在撰写病历的过程中可能会产生修改。只有按国家卫健委下达的以下文件执行电子病历的封存,才能识别出医生对病历的修改情况。 1.png 2.png 3.png 4.png 5.png



高级模式 自动排版
您需要登录后才可以回帖 登录 | 注册

本版积分规则

复制链接 微信分享 快速回复 返回顶部 返回列表 关闭