麻辣社区-四川第一网络社区

校外培训 高考 中考 择校 房产税 贸易战
楼主: 略见一斑

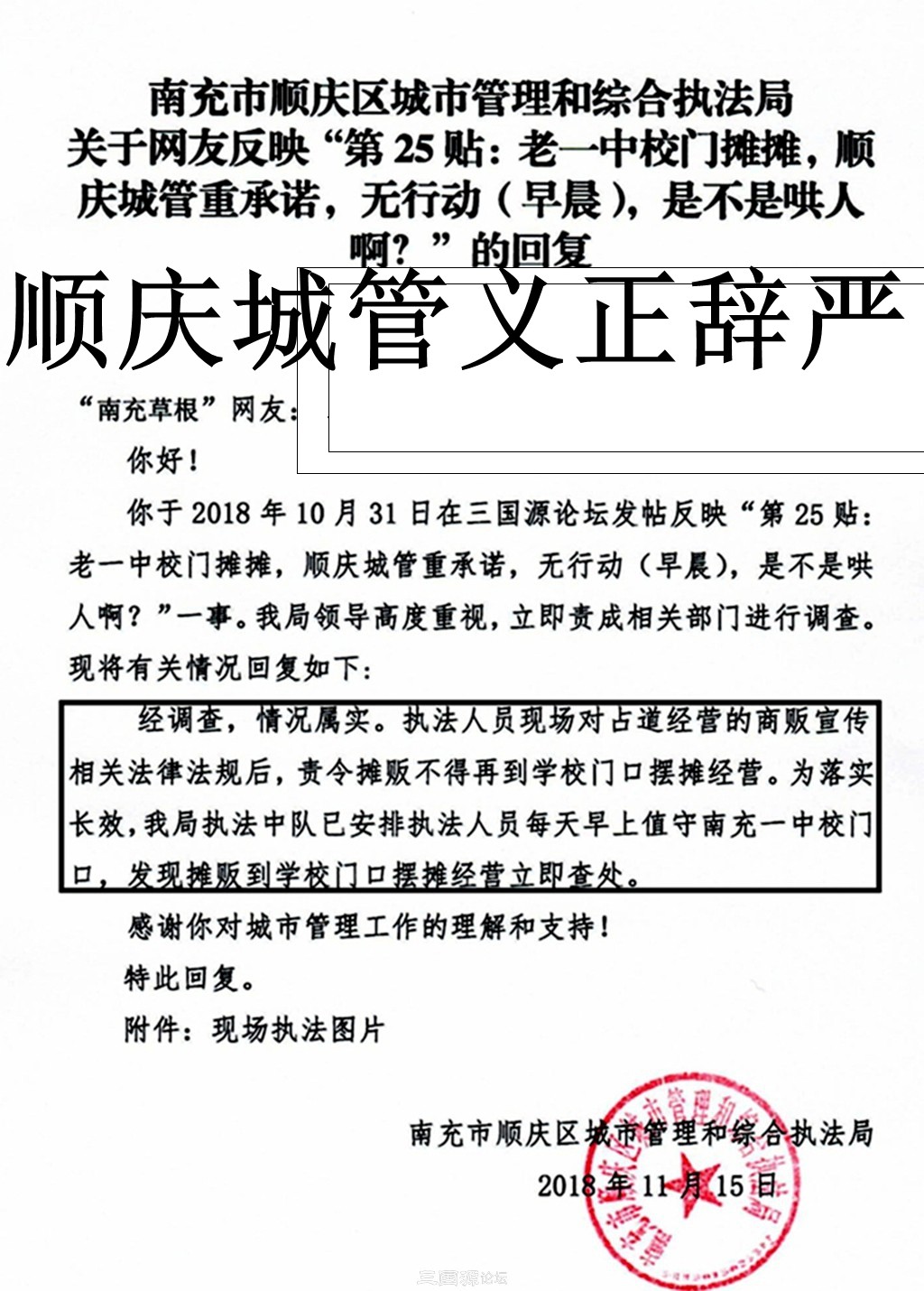
[四川群众呼声] 随手拍:老一中正对面,校门30米内摆摊,比校门旁边20米内摆摊远了点[已回复]

[复制链接]

发表于 2026-3-12 10:08 | 显示全部楼层

楼主要的就是你我天天顶帖,才能让他有存在感。

发表于 2026-3-12 14:20 来自麻辣社区客户端 | 显示全部楼层
山野村夫. 发表于 2026-3-11 19:08
楼主要的就是你我天天顶帖,才能让他有存在感。

老天有眼,不是不报时辰未到。

 楼主| 发表于 2026-3-12 14:59 | 显示全部楼层
你有权有势,也比不过几十个匿名小号啊!
搜狗高速浏览器截图20260312141543.png

 楼主| 发表于 2026-3-12 14:59 | 显示全部楼层



搜狗截图23年06月02日0909_3.png

 楼主| 发表于 2026-3-12 14:59 | 显示全部楼层



搜狗截图23年06月02日0909_4.png

 楼主| 发表于 2026-3-12 14:59 | 显示全部楼层


 楼主| 发表于 2026-3-12 14:59 | 显示全部楼层


搜狗截图23年06月02日0917_11.png

 楼主| 发表于 2026-3-12 14:59 | 显示全部楼层



搜狗截图23年06月02日0916_10.png

发表于 2026-3-12 16:40 | 显示全部楼层
略见一斑 发表于 2026-3-12 14:59
你有权有势,也比不过几十个匿名小号啊!

山野村夫,永远存在,你不要惹是生非,要我顶你帖。

发表于 2026-3-13 21:18 来自麻辣社区客户端 | 显示全部楼层
山野村夫. 发表于 2026-3-12 01:40
山野村夫,永远存在,你不要惹是生非,要我顶你帖。

这浪费粮食的东西,越顶他、他越兴奋,时间一长,好多无幸百姓又要遭他毒舌乱喷!

 楼主| 发表于 2026-3-14 19:22 | 显示全部楼层
热点 发表于 2026-3-13 21:18
这浪费粮食的东西,越顶他、他越兴奋,时间一长,好多无幸百姓又要遭他毒舌乱喷!

山野村夫们,同一地点:
只许州官放火,不许百姓点灯;
只许1家餐车摆摊,不许99家餐车摆摊!



发表于 2026-3-15 06:46 来自麻辣社区客户端 | 显示全部楼层
略见一斑 发表于 2026-3-14 04:22
山野村夫们,同一地点:
只许州官放火,不许百姓点灯;
只许1家餐车摆摊,不许99家餐车摆摊!


20260315064641front2_0_7624164_Fhkx4K5ojPH-gkPE0-7pNkxNmEk0.png
20260315064641front2_0_7624164_Fg58hWD1zeBjx4mkQ71ETauVKl0m.png

发表于 2026-3-15 08:25 | 显示全部楼层
略见一斑 发表于 2026-3-14 19:22
山野村夫们,同一地点:
只许州官放火,不许百姓点灯;
只许1家餐车摆摊,不许99家餐车摆摊!

   知道什么叫守法经营,什么叫违法经营了吗?违法经营必须驱离,哪怕有99家也要驱离,唯有合法、守法经营者得到保护,这就是守法者与违法者的区别。绝不能把守法者与违法者混为一谈。

 楼主| 发表于 2026-3-15 15:16 | 显示全部楼层
山野村夫. 发表于 2026-3-15 08:25
知道什么叫守法经营,什么叫违法经营了吗?违法经营必须驱离,哪怕有99家也要驱离,唯有合法、守法经营者 ...

092533ypryurkrrathyrlw.jpg

232850x96eaauq9hx6q4aa.png


搜狗高速浏览器截图20250824180435.png

发表于 2026-3-15 15:35 | 显示全部楼层

 楼主| 发表于 2026-3-16 09:33 | 显示全部楼层
顺庆区西城街道 发表于 2026-1-26 16:42
尊敬的麻辣社区网友:
您好!
您通过麻辣社区“网友于2026-1-17 11:00 通过麻辣社区留言:随手拍:老一中 ...

162
092533ypryurkrrathyrlw.jpg


232850x96eaauq9hx6q4aa.png


搜狗高速浏览器截图20250824180435.png

发表于 2026-3-16 17:24 来自麻辣社区客户端 | 显示全部楼层
拿起鸡毛当令箭,狐假虎威随时发帖,去威胁一位摆摊卖水饺求生的老人,你也配当一条“人”?

 楼主| 发表于 2026-3-17 09:43 | 显示全部楼层

连续执勤250天,300人次,至少查禁了99辆餐车
172
224752prsc2u5e8uu8jjmu.png

224752e5t5v1xvp0quv0et.png

224752zkxmk5kxpyobko6m.png

发表于 2026-3-17 10:48 来自麻辣社区客户端 | 显示全部楼层
略见一斑 发表于 2026-3-16 18:43
连续执勤250天,300人次,至少查禁了99辆餐车
172

连法律和地方性法规都没搞明白,还要天天发帖,你也配当教师?

20260317104826front2_0_7624164_FrHVGJy4alPxxQGtOh5WJk57ggO5.png

 楼主| 发表于 2026-3-17 11:39 | 显示全部楼层
山野村夫. 发表于 2026-1-18 09:35
没死就好,祝你身体健康,长命百岁。

179
092533ypryurkrrathyrlw.jpg

232850x96eaauq9hx6q4aa.png


搜狗高速浏览器截图20250824180435.png
高级模式 自动排版
您需要登录后才可以回帖 登录 | 注册

本版积分规则

复制链接 微信分享 快速回复 返回顶部 返回列表 关闭