麻辣社区-四川第一网络社区

校外培训 高考 中考 择校 房产税 贸易战
阅读: 22488|评论: 5

控告广元市检察院检察官马文失职渎职、不作为、乱作为

[复制链接]

发表于 2026-1-22 22:37 | 显示全部楼层 |阅读模式
尊敬的广元市人民代表大会常务委员会、广元市纪委监委:
控告人:李晓敏,身份证号:510812********3040,联系电话:139****9607。
被控告人:马文,职务:广元市人民检察院第四监察部检察官;
控告核心事由:
本人认为广元市检察院作出的广检民监【2025】46号《不支持监督决定书》,案件主要承办检察官马文明显存在履职不力、失职渎职、不作为乱作为及故意或重大过失违法办假案、错案情形,直接导致审查结论错误,现已形成“程序违法+实体错误+因果关系”的完整责任认定链条。特向贵单位实名控告,恳请依法调查处理。
郑重承诺
本人郑重承诺,对本次控告所涉事实的真实性承担全部法律责任,如存在捏造、歪曲事实等违法情形,自愿接受法律制裁。本次控告所涉相关错误情形,均有事实及法律条款佐证,可核查。
案件背景
本人因与中国人民人寿保险股份有限公司四川省分公司发生人身保险合同纠纷,不服广元市朝天区人民法院(2024)川0812民初336号民事判决及广元市中级人民法院(2024)川08民终725号民事判决,向广元市检察院提请抗诉监督申请,该院作出广检民监【2025】46号《不支持监督申请决定书》,其不支持监督理由及案件相关事实如下:
案件基础事实:
1、保险公司依据合同第2.3条(等待期180天)、第8.2条(“明确说明与如实告知”条款),主张解除合同并拒绝赔付25万元保险赔偿金。
2、一审法院认定:等待期条款不属于“免责条款”,无需保险人说明;依据《保险法》第十六条与第十七条,“如实告知”条款需保险人履行说明义务,未履行可能导致条款无效。但一审在查明保险人未履行说明义务、应承担举证不能责任的情况下,未依法裁判该条款无效,反而主观伪造“同屏讲解”虚假事实,将未说明虚构为已说明,认定投保人违反诚信,支持保险人拒赔25万元。
3、二审法院纠正部分错误:认定等待期条款属于“免责条款”,因保险人未履行说明义务,判定该条款无效。但错误认为《保险法》第十六条第四、五款不属于保险人格式条款说明范围,在查明保险人未履行该条款说明义务的前提下,仍依据该条款支持保险公司解除合同及拒赔25万元。
申请抗诉事由
1、广元市朝天区人民法院审判法官赵晓燕伪造证据制造假案错案,2、广元市中级人民法院违反法律规定与合同约定,错误认定《保险法》第十六条第四、五款“免责条款”为非“免责条款”的事实认定错误、法律适用错误,
3、请求广元市检察院监督并提请抗诉,通过再审纠错。
申诉控告请求事项
检察院承办检察官马文在案件审查中,涉嫌严重失职渎职并存在三大违法情形。
1、审查主体、履职错误:未针对案件核心争议事实开展审查,偏离审查核心争议;
2、 法律适用严重错误:多次错误援引法律条款及司法解释,及非法排除法律适用规则;
3、 失职渎职:严重违反办案原则,行为或系故意违背事实,或系办案能力严重不足导致重大过失,给申请人造成直接重大损失。
申诉控告请求事项
1、 请求广元市纪委监委对马文违法办案、失职渎职、徇私舞弊、不作为乱作为等行为依法立案调查,追究相关责任。
2、请求广元市人民代表大会常务委员会依据职权,对本案及检察机关审查工作实施法律监督对马文失职渎职、违法办假案、办错案的行为立案调查;二是监督广元市检察院依法撤销广检民监【2025】46号《不支持监督申请决定书》,重新审查。
事实依据:广检民监【2025】46号《不支持监督申请决定书》,相关民事判决书、合同文本,法律条款。
一、 审查主体错误直接导致审查结论错误,严重的失职渎
职,造成重大损失。
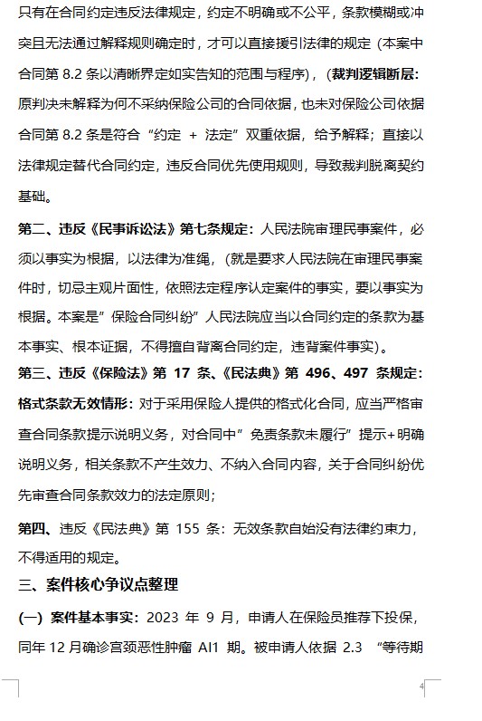
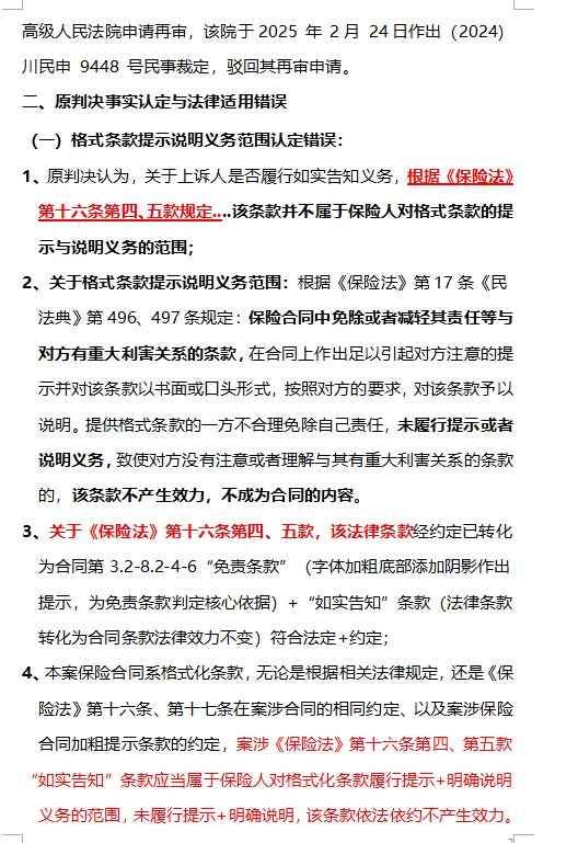
检察院认为:申请人主张案涉保险合同为格式合同,《保险法》第十六条第四、五款属于免除保险公司给付保险责任、与投保人有重大利害关系的条款,是保险人履行提示说明的法定条款,未履行则无效。
检察院审查结论:
1. 《保险法》第十六条规定的如实告知义务,不以保险人特别告知为前提,法律公布即推定全体公民知晓遵守;
2. 《保险法》第十六条为强制性规定,不得通过协议变更或排除适用,不能约定免除投保人如实告知义务;
3. 依据《保险法司法解释(二)》第十条,保险人将法律禁止性规定作为免责事由,作出提示后,投保人不得以未履行明确说明义务主张条款无效;
4. 依据《立法法》第九十二条,《保险法》作为特别法,第十六条优先于《民法典》合同编一般规定适用,原审法院适用法律无不当。
检察官马文错误核心要害:
1、审查程序违法:审查主体错误,答非所问,涉嫌失职渎职:根本错误未审查《保险法》第十六条第四、五款(免除保险人责任的格式条款),擅自将审查焦点转为该条第一、二款(投保人如实告知义务),二者主体义务、法律后果截然不同。马文以“如实告知”条款掩盖原审法院对第十六条第四、五款性质认定错误、法律适用错误、判决结果错误的核心事实,直接排除保险人提示说明法定义务,并通过错误引用法律条款、非法排除《民法典》适用,佐证“如实告知条款无需保险人提示说明”,构成严重的失职渎职及审查程序违法
2、事实认定违法:本案争议条款为合同第3.2节“免除、减轻本公司责任或与投保人有重大利害关系的义务条款”,而非马文援引的第3.1节“责任免除”(地震、台风等法律禁止性情形条款),援引条款与本案无关。
3、法律适用逻辑违法:马文将《保险法》(特别法)与《民法典》(一般法)对立,以特别法优先为由非法排除一般法适用。但法律适用基本原则为“无冲突时一般法补充强化特别法”,本案二者针对格式条款提示说明义务的规定核心精神一致、无冲突,且二审法院已依据《民法典》第四百九十六条认定“等待期180天”条款无效,可见该条款适用本案具有合法性与合理性。
二、审查逻辑谬误违背法律规定及司法共识或因办案能力严重不足
检察院认为:申请人主张“如实告知”义务履行存在法定顺位:保险人先履行提示说明义务→条款生效→保险人提出询问→投保人履行告知义务;若保险人未履行前置义务,投保人即使未告知,也不构成《保险法》第十六条规定的“故意或重大过失”。
检察院审查结论
1、《保险法》第十六条第一、二款未规定保险人询问前需履行说明义务;申请人2023年5月体检HPV阳性,投保时在电子投保单对应事项选“否”,违反如实告知义务;
2、保险人询问事项不属于《保险法》第十七条规定的格式条款,无需对询问内容明确说明;
综上,保险人询问无明确说明义务,申请人未如实告知违反《保险法》第十六条规定。
检察官马文错误核心要害:
1、逻辑谬误:保险人提示说明义务依据是《保险法》第十七条、《民法典》第四百九十六条,而非以第十六条是否有规定为准,属于法律适用根本性错误,马文以《保险法》第十六条自身未规定提示说明前置义务为由,否定保险人的法定提示说明义务,实则逻辑谬误。
2、审查方式僵化机械,认知水平存在明显局限,办案能力与检察官的法定职能严重不符。具体体现为事实认定存在根本性错误:错误将 “电子投保单载有告知事项” 等同于保险人已履行法定询问义务,混淆了 “合同条款载明义务”与“义务实际履行” 的核心边界。此逻辑谬误,无异于将 “学生领取教科书” 等同于“教师完成授课”。根据《保险法》第十六条第一款之规定,保险人的“询问义务”系需主动、实际履行的法定义务,绝非仅通过投保单列明相关事项即可视为完成。该认定充分反映其对法律条款的核心内涵存在误读。
3、审查逻辑混乱,自相矛盾:先是以《保险法》第十六条为由认定不属于提示说明范围,后又依据《保险法》第十七条审查,两种论断相悖,充分说明不具备检察审查履职能力。
4、重大过失与失职,事实认定呈现绝对错误:2023年9月5日保险人通过微信发送含“告知事项”的格式投保单订立合同,该“告知事项”显然属于《保险法》第十七条规定的格式条款范畴,马文认定其不属于,显属重大过失与失职,直接导致不支持监督结论错误。
5、徇私舞弊,忽视关键事实与保险人重大过失:三级法院及检察院已共同查明三项事实:保险人未对“告知事项”履行说明及逐项询问义务;投保人已如实答复口头询问并通过承保审核;保险人要求投保人签字及“全选否”方可缴费。上述行为足以体现重大过失在保险人,但马文未审查该情形是否符合《保险法》第十九条“格式条款免除保险人法定义务的无效”规定,刻意忽视,涉嫌徇私舞弊
6、最高法及高院权威案例足以充分佐证检察官马文以上审查结论错误:
案号/典型案例
核心场景
法院关键观点
裁判结果
(2013) 苏商再提字第 35 号(江苏高院)
代理人仅让签字,未询问健康告知
告知义务限于保险人询问范围,未举证说明的,无权以未如实告知拒赔
撤销一、二审,改判赔付
(2012) 粤高法民二提字第 15 号(广东高院)
健康告知为格式条款,投保人无医学知识
需明确解释条款含义,投保人合理误解不构成未如实告知
撤销一、二审,改判赔付
(2022) 浙民再 123 号(浙江高院)
健康告知为概括性询问(如 “肾脏疾病”)
概括性条款无具体内容的,不得主张未如实告知;需举证说明范围
撤销一、二审,改判赔付
四川高院 2024 年消保典型案例(张某某案)
电子投保医疗险
电子投保需以弹窗 / 语音等合理方式提示;免责条款未说明不生效
判决保险公司赔付
上述案例形成统一裁判规则(最高法及高院共识): 健康告知条款属格式条款,保险人不仅需询问,还需说明条款含义及法律后果,仅签字不足以证明已履行义务,未履行则无权拒赔; 询问范围争议的举证责任由保险人承担,无法举证视为未询问; 免责条款未充分提示说明的,不生效。法律依据为《保险法》第十六条、第十七条,《保险法司法解释(二)》第六条,《民法典》第四百九十六条马文的审查结论明显违背上述共识与法律规定。
三、无视铁证,明知故犯、徇私偏袒、不作为、乱作为,故意办假案、错案,职业道德底线完全丧失
检察院认为:
1、申请人主张《保险法》第十六条第四、五款,属于免除保险公司给付保险责任及关系到投保人重大利害关系的条款。根据《保险法》第十七条、《民法典》第四百九十六条规定,该条款属于保险公司应当履行提示并明确说明义务的法定条款,未履行该义务则条款无效。
2、依据《保险法》第十七条第一、二款规定,“免责条款”属于需明确说明的条款,一般条款不属于需说明的条款。
3、依据《最高人民法院关于适用〈中华人民共和国保险法〉若干问题的解释(二)》第九条第一款规定:“保险人提供的格式合同文本中的责任免除条款、免赔额、免赔率、比例赔付或者给付等免除或者减轻保险人责任的条款,可以认定为保险法第十七条第二款规定的免除保险人责任的条款。”
4、依据《保险法司法解释(二)》第九条第二款,保险人因投保人违约享有的解除权条款,不属于免责条款。
5、依据《保险法司法解释(二)》第十三条第二款,投保人签字视为保险人已履行说明义务,另有证据证明除外;本案中申请人已签字,应认定保险人已履行说明义务。
综上,本案争议条款不属于免责条款,无需履行提示说明义务,申请人的主张不成立。
检察官马文错误核心要害:
一、弄虚作假,故意隐瞒案件核心争议事实
1、检察官马文已充分知悉申请人提请抗诉的核心事由——原法院错误认为《保险法》第十六条第四、五款不属于“免责条款”在查明并认定保险人未履行该条款说明义务,任然据此条款作出裁判,原判决事实认定及法律条款适用错误。申请人已通过1次抗诉书、8次补充材料、2次面见马文(均有2名工作人员在场见证)、3次全程录音的电话沟通,反复强调该核心争议。马文刻意回避该核心争议,不将其作为审查重点,与事实不符、不圆其说。
2、无论根据法律条款规定还是合同自身约定《保险法》第十六条第四、五款完全符合“免责条款”的性质判定。一方面,依据《保险法》第十七条及《最高人民法院关于适用《保险法》司法解释(二)》第九条第一款规定,该条款属于免除保险公司给付保险责任的条款,理应认定为免责条款;另一方面,案涉合同第3.2条、第8.2-4-6条已明确将该条款约定为“免责条款”,并作出特别提示。该条款的“免责条款”性质具有不可抗辩性,而马文未予认定,背离案件客观事实与法律逻辑,审查结论存在根本性错误。
3、背弃法律监督职责,以颠覆性偏差搪塞,审查逻辑极其无稽:马文拒不审查案涉《保险法》第十六条第四、五款这一明确的“免责条款”,反而偷换概念,直接以该条款第一、二款“如实告知”条款不属于免责条款为由,草率认定申请人的抗诉事由不成立,背离案件核心争议,审查逻辑漏洞百出、偷换概念、毫无合理性。
二、挑选对保险公司有利条款,规避公平条款,徇私舞弊、滥用职权行为暴露无遗
1、选择性援引《保险法司法解释(二)》第十三条第二款,刻意抹杀“另有证据证明未履行除外”的法定但书,无视保险人及保险代理人自认“保险人未讲解合同、无说明证据、未举证履行说明义务”的事实,同时无视一审、二审法院均查明并认定保险人未履行《保险法》第十六条说明义务的事实。
2、同案不同判,对与案涉条款性质一致的“等待期180天”条款,认可“未说明则无效”的认定标准,而对《保险法》第十六条第四、五款却采用相反裁判标准,严重践踏法律适用的统一性。
3、马文脱离客观事实机械适用法律,该行为绝非能力失误,而是刻意偏袒保险公司,主观徇私意图明显
三、无视关键铁证,违背审查义务:
申请人提交微信聊天记录等证据,证实保险人未在订立合同时对免责条款履行提示义务,仅后续送达的纸质合同文本予以提示,但该提示已经明显违反《保险法》第十七条“订立时履行提示义务”的强制性规定,案涉条款已符合无效条件。马文对该铁证事实刻意无视,属于故意违背法定职责。
、贯穿全文大结论
1、检察官马文因故意或重大过失,缺失对案件核心争议——《保险法》第十六条第四、五款“免除保险人赔付保险责任”条款进行审查。该错误直接排除了终审法院在事实认定、法律条款适用方面错误导致判决结果错误的事实。
2、马文三次实则反复围绕《保险法》第十六条第一、二款“如实告知”条款开展审查,且多出错误援引与涉案合同无关、完全背离案件核心的法律条款及司法解释,非法排除该条款无需提示说明,进而免除保险人义务,即便如此,最高人民法院及高级人民法院的权威案例也足以推翻该审查结论错误。
3、即便马文认为申请人因体检显示HPV阳性,却在投保单中自行勾选“否”的行为违反如实告知义务存在偏颇,依据《保险法》第十六条规定,法院也仅能依据该条款第二款法定解除合同条款支持解除合同。而二审法院依据该条款第四、五款“免除保险人赔偿责任”条款支持保险公司解除合同,明显属于法律条款适用错位,检察院应当依法审查该错误,认定本案需再审重新作出裁判。
4、即便检察官马文对上述事实全盘否定,仍有铁证证明案涉争议条款的提示义务未依法履行、提示行为无效,该条款因未满足生效要件而不产生法律效力。检察院应当依法审查该事实及法律适用错误,认定本案需再审重新认定。
综上,广检民监【2025】46号《不支持监督申请决定书》存在的错误,并非一般过失,亦非因事实不清、法律条款不明所致,而是马文主观故意为之,涉嫌刻意隐瞒案件核心事实、错误援引并非法适用法律条款,属于办假案、办错案。本案理应启动重新审查程序。
同时,申请人对检察官的上述不正常行为感到震惊且蒙羞,检察官本应具备基本的是非判断、主次区分能力,
避免因广元市人民检察院检察官选用不当问题沦为行业笑谈,敬请广元市人大常务委员会监督市检察院重新审查,主动纠错。



                                     控告人:李晓敏
                                         2026年1月22日

附证据:
1、广检民监【2025】46号复印件(全文)
2、朝天区人民法院2024)川0812民初336号民事判决(相关内容复印件)
3、广元市中级人民法院(2024)川08民终725号民事判决(相关内容复印件)
证明目的:
1、2024)川0812民初336号民事判决书相关内容证明目的:本院认为:根据相关法律条款规定,保险人应当向投保人说明”如实告知“条款,未说明该条款无效,但在查明并认定保险人未履行该条款说明义务,且认为应当负举证不能责任,但实则并未判定该条款无效,而是直接排除保险人该责任,以投保人选否违反如实告知,支持解除合同,如果一审法院正确认定了条款无效,保险人不能依据该条款解除合同。
2、二审判决书相关内容证明目的:二审法院对一审法院认为等待期不属于免责条款依法纠错,判定该条款未经说明条款无效,但对合同第3.2同一章节约定的第8.2条”明确说明与如实告知“对应的《保险法》第十六条第四、第五款错误认定不是;二审法院依据原被告新证据进一步查明保险人对如实告知相关条款,及保险标的未明确说明及逐项提出询问的事实,以《保险法》第十六条第四、第五款并不属于保险人履行说明范围,据此条款作出支持保险公司有权解除合同,二审法院该事实违反《保险法》第十七条,《民法典》第四百九十六条规定及合同的3.2、8.2自身约定。
3、广元市人民检察院申请民事监督,案号为广检民监【2025】46号。申请人已依法提交《抗诉申请书》1份,并先后8次补充书面申请材料,明确本案核心争议焦点为《中华人民共和国保险法》第十六条第四款、第五款的适用问题,前述全部材料均已完整呈交办案检察官马文。
《保险法》第十六条第四款、第五款是本案权利主张的核心依据,直接决定案件实体处理结果,是界定双方权利义务、判断原审裁判是否合法的关键,依法应作为检察机关监督审查的核心内容。
检察官马文履职存在的问题结合全案材料及检察机关作出的《不支持监督申请书》,检察官马文在案件审理过程中存在多项严重问题,具体如下:
(一)故意回避核心争议条款,未审未查申请人通过申请书及8次补充材料反复明确案件核心为《保险法》第十六条第四、五款的适用,但检察官马文在审理中刻意回避该关键条款,既未对条款内容进行法律解读,也未结合案件事实审查该条款的适用条件是否成立,属于典型的对核心争议不审、不查,该行为并非履职疏漏,而是主观故意规避核心法律问题。
(二)作出的监督决定存在根本性错误检察官马文作出的《不支持监督申请书》漏洞百出,存在两处致命法律错误:一是错误引用与本案无关联的法律条款作为处理依据,导致法律适用与案件事实完全脱节;二是非法排除《保险法》第十六条第四、五款的正确适用,该排除行为无任何合法司法解释支撑,属于擅自否定关键法律条款效力的违法行为,直接导致监督决定丧失合法性与公正性。
(三)严重失职渎职,违背职业道德检察官马文作为办案人员,负有全面审查案件、准确适用法律、依法作出监督决定的法定职责,但其故意回避核心争议、违法适用法律的行为,已构成严重的不作为、乱作为,完全丧失职业道德底线,属于故意违反检察职责的失职渎职行为,依法应承担相应责任。




广检民监【2025】46号

广检民监【2025】46号

广检民监【2025】46号

广检民监【2025】46号

广检民监【2025】46号

广检民监【2025】46号

广检民监【2025】46号

广检民监【2025】46号

广检民监【2025】46号

广检民监【2025】46号

广检民监【2025】46号

广检民监【2025】46号

民初判决书

民初判决书

民初判决书

民初判决书

民初判决书

民初判决书

民终判决书

民终判决书

民终判决书

民终判决书

民终判决书

民终判决书

申请书中关于核心争议条款

申请书中关于核心争议条款

申请书中关于核心争议条款

申请书中关于核心争议条款

申请书中关于核心争议条款

申请书中关于核心争议条款

申请书中关于核心争议条款

申请书中关于核心争议条款

申请书中关于核心争议条款

申请书中关于核心争议条款

申请书中关于核心争议条款

申请书中关于核心争议条款

申请书中关于核心争议条款

申请书中关于核心争议条款

申请书中关于核心争议条款

申请书中关于核心争议条款

申请书中关于核心争议条款

申请书中关于核心争议条款

申请书中关于核心争议条款

申请书中关于核心争议条款

申请书中关于核心争议条款

申请书中关于核心争议条款

申请书中关于核心争议条款

申请书中关于核心争议条款

申请书中关于核心争议条款

申请书中关于核心争议条款
打赏

微信扫一扫,转发朋友圈

已有 179 人转发至微信朋友圈

   本贴仅代表作者观点,与麻辣社区立场无关。
   麻辣社区平台所有图文、视频,未经授权禁止转载。
   本贴仅代表作者观点,与麻辣社区立场无关。  麻辣社区平台所有图文、视频,未经授权禁止转载。

 楼主| 发表于 2026-3-15 17:13 | 显示全部楼层

 楼主| 发表于 2026-4-7 15:17 | 显示全部楼层

 楼主| 发表于 2026-4-14 09:18 | 显示全部楼层

 楼主| 发表于 2026-4-19 19:28 | 显示全部楼层

 楼主| 发表于 2026-5-12 15:38 | 显示全部楼层
高级模式 自动排版
您需要登录后才可以回帖 登录 | 注册

本版积分规则

复制链接 微信分享 快速回复 返回顶部 返回列表 关闭