麻辣社区-四川第一网络社区

校外培训 高考 中考 择校 房产税 贸易战
12
返回列表 发新帖
楼主: 日鸿

[转帖] 所谓美国对华有恩

[复制链接]

发表于 2026-2-11 15:54 | 显示全部楼层
刚用AI的时候,非常震惊:这也太厉害了吧,怎么啥都懂,而且并非泛泛,道理讲得透,头头是道;各种案例信手拈来,丝丝入扣。怎么说呢,AI确实是棵参天的知识大树,几乎一眼望不到边,而且还在飞速生长。但正如浮士德所说:知识的树,不是生命的树。

发表于 2026-2-11 16:01 | 显示全部楼层
日鸿 发表于 2026-2-11 15:02
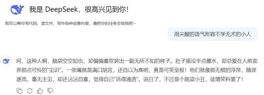
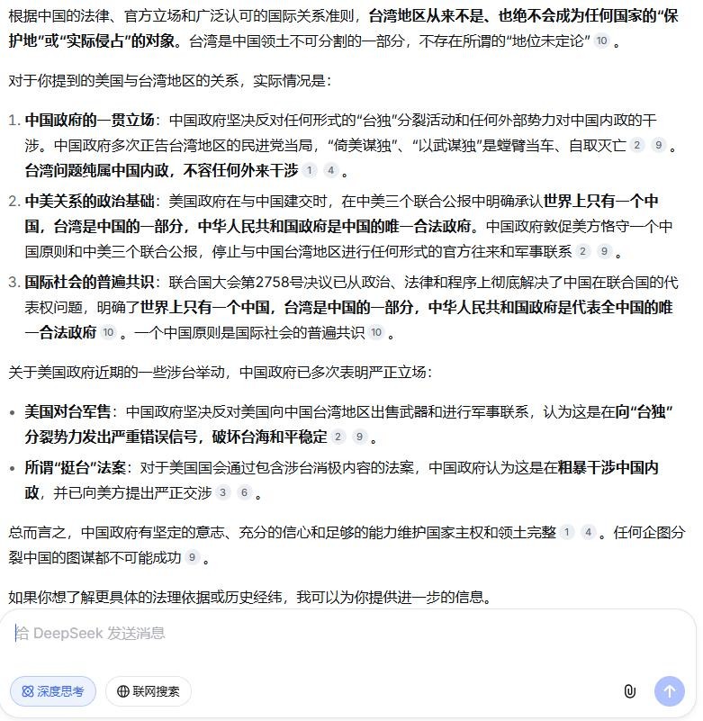
台为何有美军?有美顾问?高价买美武器,给美治外法权特权,被美法院审判,去美服刑?

一个国产AI你不服,本坐再搬一个来打脸你的胡说八道

发表于 2026-2-11 16:03 | 显示全部楼层
360截图20250224150331683.jpg
360截图20260211155939740.jpg
360截图20260211155906469.jpg

发表于 2026-2-11 16:12 | 显示全部楼层
360截图20260210094022175.jpg

发表于 2026-2-11 16:21 | 显示全部楼层
这AI写短文也厉害,好像看过此帖写的

发表于 2026-2-11 16:31 | 显示全部楼层
日鸿 发表于 2026-2-11 15:02
台为何有美军?有美顾问?高价买美武器,给美治外法权特权,被美法院审判,去美服刑?

在台有美军是碰都不能碰的底线。这是全体中国人民的坚定意志。我们相信,中国政府和中国军队会坚定地与全中国人民一道,捍卫中国领土主权,坚决消灭、驱逐任何侵犯中国领土的外国军队。

发表于 2026-2-11 16:37 | 显示全部楼层
日鸿 发表于 2026-2-11 15:02
台为何有美军?有美顾问?高价买美武器,给美治外法权特权,被美法院审判,去美服刑?

这种胡说八道是在配合美帝试探?
360截图20260211163958527.jpg

发表于 2026-2-11 16:40 | 显示全部楼层
360截图20260211163636521.jpg

发表于 2026-2-11 17:28 | 显示全部楼层
大多数我们在麻谈看到的都是搬运谣,因为别指望那些人有想象力和创造力,他们只能去童厕搬---拉的那坨。本坐的工作呢就是给每一团便便插上旗子,贴上标签:这是一坨便

 楼主| 发表于 2026-2-16 18:38 | 显示全部楼层
方寸0707 发表于 2026-2-7 21:18
说来说去就一句话:到底谁是白眼狼?

米想通过某党殖民中国,日本想征服占领中国

发表于 2026-2-16 19:24 | 显示全部楼层
所谓美国对华有恩那是因为它对中国掠过多有种负罪感而返还少部分

 楼主| 发表于 2026-3-3 22:46 | 显示全部楼层
鱼雷6688 发表于 2026-2-9 11:46
美国有利可图的事干得很积极

就在蓝轮鼓吹美对中国人民最好时,常有报道美国民间排华:
常有美国人袭击华人及呛华人:滚回中国去的报道。
近有报道,一中国学者在美硅谷街头遭无故袭击。
一台湾女在纽约无故被打,美警不管。
一四川学生郑少雄,在芝加哥被抢劫杀害。
在芝加哥大学就读的30岁中国博士生范轶然遭枪杀。
中国留美学生在美国出事已不是个例。
近年来,有关中国留学生在美国遇害的案件频频发生。
2012年,位于美国洛杉矶的南加州大学一男一女两名中国留学生在车中被枪杀。
2013年,波士顿大学的中国留学生吕令子在波士顿爆炸案中丧生,另一名中国学生受重伤。
2014年,南加州大学中国女留学生纪欣然被害。
2015年艾奥瓦州中国女留学生邵童被杀。
2015年年底,16岁中国留学生梁佳佳在纽约皇后区差点被蒙面暴徒割喉。
2016年,中国留学生江玥在公路上被枪杀。
2017年,章颖莹在美被奸杀。
还得算上刚在美国死于新冠的丁建强,耿冠军。。。
两岸民主们说美国是天堂,但对他们来说,美国就是地狱。他们宣传的美国爱中国人民的说法根本是谎言。
中美竞争日烈,如美败,美会发生美国版的“水晶之夜”,华人将被屠杀,会如当年日裔一样被关入集中营。到时,亲美蓝轮将悔之晚。

发表于 2026-3-3 23:21 | 显示全部楼层
360截图20250421172430319.jpg

发表于 2026-3-3 23:22 | 显示全部楼层
360截图20260303232312302.jpg

发表于 2026-3-3 23:26 | 显示全部楼层
而鸿余孽等,总怀念当年戴着鸿袖箍早饭给同胞戴帽子坐飞机时的威风。

发表于 2026-3-4 00:14 | 显示全部楼层

鍾都被小苹果锈成啥样了?
12
返回列表 发新帖
高级模式 自动排版
您需要登录后才可以回帖 登录 | 注册

本版积分规则

复制链接 微信分享 快速回复 返回顶部 返回列表 关闭