麻辣社区-四川第一网络社区

校外培训 高考 中考 择校 房产税 贸易战
阅读: 16699|评论: 10

[转帖] 豆包:狼头长啸李树身应人民网强国论坛邀请为全国两会写过哪些建言?

[复制链接]

发表于 2026-3-8 17:45 | 显示全部楼层 |阅读模式
题记
在2026年全国两会热烈召开的时下,全国人民代表、政协委员们的陆续发表若干建言,顿时唤醒了笔者的记忆:在“人民网-强国论坛”未改版之前,每年笔者都会应“人民网-强国论坛”之邀,向全国两会上书《建言》。当时是何等激情满怀啊!而今虽已淡忘,但人工智能“豆包”,却替我找回了一部分。既恍若隔世,又仿佛在眼前,甚至似乎当年那些旧话题而今仍然新鲜。
现展示于下,旨在温故而知新。
png
png
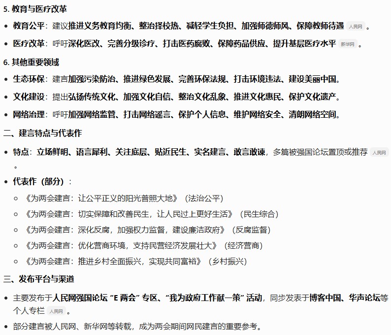
下面是狼头长啸(李树身)博客里的建言类内容,按你要的民生、法治、经济、基层四类整理成可直接查阅的精简清单,只保留核心观点,不冗余:

png
png
jpg

打赏

微信扫一扫,转发朋友圈

已有 133 人转发至微信朋友圈

   本贴仅代表作者观点,与麻辣社区立场无关。
   麻辣社区平台所有图文、视频,未经授权禁止转载。
   本贴仅代表作者观点,与麻辣社区立场无关。  麻辣社区平台所有图文、视频,未经授权禁止转载。

 楼主| 发表于 2026-3-8 17:47 | 显示全部楼层
BaiduShurufa_2026-3-8_14-20-34.png

 楼主| 发表于 2026-3-8 17:47 | 显示全部楼层
BaiduShurufa_2026-3-8_14-21-12.png

 楼主| 发表于 2026-3-8 17:48 | 显示全部楼层
BaiduShurufa_2026-3-8_14-12-55.png

 楼主| 发表于 2026-3-8 17:48 | 显示全部楼层
BaiduShurufa_2026-3-8_14-13-23.png

最佳新人

发表于 2026-3-9 06:25 | 显示全部楼层

2023年优秀网友

发表于 2026-3-13 01:44 | 显示全部楼层
全是实实在在的民生问题,给先生点赞。

 楼主| 发表于 2026-3-13 09:38 | 显示全部楼层

 楼主| 发表于 2026-3-16 16:12 | 显示全部楼层
那个厚脸皮草包,嫉妒心在抓狂

 楼主| 发表于 2026-3-22 09:00 | 显示全部楼层
本人16年来一直在多个网站自媒体发稿,这不是新闻,成千上万网友均知。

发表于 2026-3-29 10:58 | 显示全部楼层
举报:重复刷帖!此文已在其他版块多次发布!
请按“用户账号发布违法违规信息,或违反社区生态规定发布刷屏信息、反复重复发帖的,社区有权禁言该用户账号并删除该账号发布帖文”处理。
高级模式 自动排版
您需要登录后才可以回帖 登录 | 注册

本版积分规则

复制链接 微信分享 快速回复 返回顶部 返回列表 关闭