麻辣社区-四川第一网络社区

校外培训 高考 中考 择校 房产税 贸易战
阅读: 5557|评论: 8

[四川群众呼声] 违约拖欠租金政府接管就不用执行判决了吗?[已回复]

[复制链接]

发表于 2026-3-11 08:19 | 显示全部楼层 |阅读模式
我家人于2014年购买了位于广汉市北京大道一段7号(北新国际冷链商贸物流项目)的商铺,当时开发商(四川北新达亿投资有限公司)挂着政府主办的名义,宣传其稳赚不赔高额受益,后以非法的售后返本及包租的形式(《商品房销售管理办法》第十一条:房地产开发企业不得采取返本销售或者变相返本销售的方式销售商品房。房地产开发企业不得采取售后包租或者变相售后包租的方式销售未竣工商品房),诱骗不明真相的老百姓,当时我家里老人在反复向开发商推销人员确定是否为政府主办得到明确答复后用当时辛苦存下的16万元购买了其中两个铺面。后又签了委托经营协议和房屋租赁合同,又交纳了数万元的管理费等(有相关票据但未开具正规发票),开发商声称商铺建成以后前5年的租金抵扣商铺原价32万元其中的16万元,5年以定期反租金给业主,但从2014年交付购房款至今,已先后多次支付各类款项近30万(有票据为证),但开发商另起的公司(四川邦定达亿市场管理有限公司)至今没有按与其签订的合同支付任何租金给我方。多次拨打两家公司的电话无人接听。2023年至2024年底,我方通过法律途径,先后通过起诉、上诉,判决该公司按合同支付我方租金((2023)川0681民初5263号、(2023)川0681民初5282号、(2024)川06民终296号、(2024)川06民终297号),但该公司仍无法联系到,后面我方申请了强制执行,最终在强制执行((2024)川0681执2086号、(2024)川0681执2088号)的情况下到如今仍然没有拿到我们的租金。后得知该公司早已被广汉市北新项目专班接管,但却一直没人联系我方,我方联系到专班咨询电话13308101830,称需拨打临时管理17311831627,2026年2月3日终于拨通电话,管理人却称不知道此事,需问下律师。不知道北新临时管理专班对于被此项目坑害的老百姓的血汗钱有没有考虑,对已经过三次判决的案子不闻不问,能拖就拖,难道是公司被政府托管了就不用执行法律判决了吗?请社区的朋友们给深陷此困境的一个普通家庭支支招!
打赏

微信扫一扫,转发朋友圈

已有 44 人转发至微信朋友圈

   本贴仅代表作者观点,与麻辣社区立场无关。
   麻辣社区平台所有图文、视频,未经授权禁止转载。
   本贴仅代表作者观点,与麻辣社区立场无关。  麻辣社区平台所有图文、视频,未经授权禁止转载。

发表于 2026-3-18 17:59 | 显示全部楼层
市民朋友:
     您好!您的来件已收悉,现向您作相应的解释和答复:诉求一:要求四川北新达亿投资有限公司、四川邦定达亿市场管理有限公司,按已生效判决支付拖欠的商铺租金。调查核实情况:该群众家人于2014年10月购买北新项目商铺(A1-3-533、A1-3-534),与四川邦定达亿市场管理有限公司签订委托管理协议,委托管理模式为3+17(前6年租金一次性抵扣房款,合同已到期,现已新续签20年,前3年固定租金,后17年随行就市)。根据委托管理协议,该群众家人在2023年10月以后根据商铺出租情况领取随行就市租金。处理意见:经向北新运营管理公司核实,您的商铺正处在招商状态中。2021年以来,北新项目出现大面积拖欠业主租金情况,经四川发现律师事务所、四川朝晖会计师事务所先后对北新项目开展尽职调查及司法审计,项目运营公司存在资不抵债情况。广汉市委市政府高度重视,成立工作专班化解问题。为保障业主权益,北新项目依法推进预重整并选出临时管理人进行监管,积极招商盘活市场,增加项目出租率,并按照市场行情将新出租取得租金收益及时全额兑付业主,逐渐化解租金拖欠问题。诉求二:要求广汉市北新项目专班履行托管职责,主动对接我方,协调解决上述租金强制执行无果的问题,督促相关公司履行法律义务。处理意见:经向法院部门核实,关于您反映的诉讼案件,广汉法院依法做出判决。申请执行人赵某某等依据生效判决向广汉法院申请执行,广汉法院受理后,依法向被执行人发出了执行通知书和财产申报令,责令被执行人履行给付义务,被执行人未履行。后经网络执行查控及司法调查,被执行人名下暂无可供执行的财务,广汉法院已将被执行人纳入失信被执行人名单并终结本次执行程序。如您对上述的回复和处理结果有疑问,欢迎拨打联系电话0838-5235070进行咨询。祝您家庭幸福、生活愉快!
                                                                                                 广汉市北新项目工作专班
满意(0)
不满意(1)

发表于 2026-3-18 14:16 来自麻辣社区客户端 | 显示全部楼层

发表于 2026-3-18 14:20 来自麻辣社区客户端 | 显示全部楼层
我们都是受害者!请政府还老百姓一个公道!

 楼主| 发表于 2026-3-18 15:54 | 显示全部楼层
东贺伦 发表于 2026-3-18 14:16
支持!!请还百姓一个公道!

多谢支持!

 楼主| 发表于 2026-3-18 15:55 | 显示全部楼层
窦停停 发表于 2026-3-18 14:20
我们都是受害者!请政府还老百姓一个公道!

多谢支持!请问你也是这个项目的受害者吗?

 楼主| 发表于 2026-3-19 14:47 | 显示全部楼层
德阳12345 发表于 2026-3-18 17:59
市民朋友:
     您好!您的来件已收悉,现向您作相应的解释和答复:诉求一:要求四川北新达亿投资有限公 ...

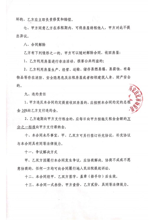
对上述回复,我们全家对此表示不认同。1.在购买商铺时、签订合同时公司方可没有跟我们说随行就市领取租金的说法,包括房屋租赁合同中明确写明了三年的租金数额和支付时间,法院也判决了公司违约支付我方租金。专班这边的说法违反法院的判决,请据此给个解释?2.回复中说“广汉法院已将被执行人纳入失信被执行人名单并终结了本次执行程序”,我方并未收到法院的任何书面或电话的此项告知,我方会向法院进行核实。如果果真如此,是否真的就是政府支持的重点项目,坑了老百姓的钱后,项目黄了,政府接手钱就不用还了?对此我方会继续向相关部门求证:在该项目开发过程中相关部门是否做到了该有的监管?项目采取违法包租的形式宣传坑害老百姓这么多钱财为何相关部门没有监管制止?现在政府专班接手了该项目,包括被执行所有的财产都是专班委托的律所在管理,专班就该肩负起相应的责任,确实履行公司未完成的责任,按判决支付老百姓被坑的辛苦血汗钱!看了这个回复,让我们全家人大感震惊,作为老百姓的父母官,有没有全心全意的为我们被坑害的老百姓着想?白纸黑字的法院判决,都能赖账,政府的信誉何在??专班现在管理的公司的资产就是其坑害我们老百姓的钱财资产,为什么就不能还给我们老百姓!?我们对此深感震惊和不满。对此将会进一步通过相关途径维护我们自身的合法权益。专班及相关部门是否履职尽责,我方将进一步向相关纪检部门反映求证,必要时通过行政诉讼等合法途径维护自身合法权益。
1.png
2.png
3.png
4.png

发表于 2026-3-19 15:00 来自麻辣社区客户端 | 显示全部楼层
北新项目专班,你们的说辞没有说服力!这就是你们的推辞而已!!不认同

 楼主| 发表于 2026-3-19 15:45 | 显示全部楼层
德阳12345 发表于 2026-3-18 17:59
市民朋友:
     您好!您的来件已收悉,现向您作相应的解释和答复:诉求一:要求四川北新达亿投资有限公 ...

对上述回复,我们全家对此表示不认同。1.在购买商铺时、签订合同时公司方可没有跟我们说随行就市领取租金的说法,包括房屋租赁合同中明确写明了三年的租金数额和支付时间,法院也判决了公司违约支付我方租金。专班这边的说法违反法院的判决,请据此给个解释?2.回复中说“广汉法院已将被执行人纳入失信被执行人名单并终结了本次执行程序”,我方并未收到法院的任何书面或电话的此项告知,我方会向法院进行核实。如果果真如此,是否真的就是政府支持的重点项目,坑了老百姓的钱后,项目黄了,政府接手钱就不用还了?对此我方会继续向相关部门求证:在该项目开发过程中相关部门是否做到了该有的监管?项目采取违法包租的形式宣传坑害老百姓这么多钱财为何相关部门没有监管制止?现在政府专班接手了该项目,包括被执行所有的财产都是专班委托的律所在管理,专班就该肩负起相应的责任,确实履行公司未完成的责任,按判决支付老百姓被坑的辛苦血汗钱!看了这个回复,让我们全家人大感震惊,作为老百姓的父母官,有没有全心全意的为我们被坑害的老百姓着想?白纸黑字的法院判决,都能赖账,政府的信誉何在??专班现在管理的公司的资产就是其坑害我们老百姓的钱财资产,为什么就不能还给我们老百姓!?我们对此深感震惊和不满。对此将会进一步通过相关途径维护我们自身的合法权益。专班及相关部门是否履职尽责,我方将进一步向相关纪检部门反映求证,必要时通过行政诉讼等合法途径维护自身合法权益。
高级模式 自动排版
您需要登录后才可以回帖 登录 | 注册

本版积分规则

复制链接 微信分享 快速回复 返回顶部 返回列表 关闭