麻辣社区-四川第一网络社区

校外培训 高考 中考 择校 房产税 贸易战
阅读: 1346|评论: 0

[四川群众呼声] 同样的检查,检查结果完全不一样,投诉无门,何去何从?

[复制链接]

发表于 2026-3-20 14:19 | 显示全部楼层 |阅读模式
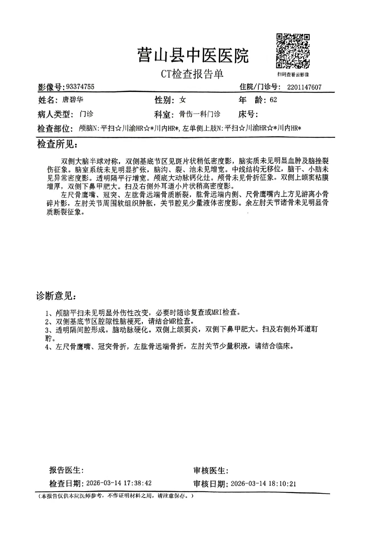
2026年3月13日我母亲因受伤(手指多处流血,左手肘关节肿胀)到营山县人民医院急诊科诊疗,急诊科医生诊断为全身多处软组织挫伤,当时我母亲血压高压170,血糖17.8.我母亲要求急诊留院观察,遭到门诊接诊医生无故拒绝,表示只有住院不可以急诊留观,我母亲无奈只能住院治疗,住院前期住院医生并未对我母亲的高压和高糖情况进行治疗,我母亲手肘肿胀严重,一直表示十分疼痛,住院医生在院期间也并未对我目前的伤势进行再次确认,一直以软组织挫伤进行治疗,考虑到老人年纪较大,14日下午无奈下家人将其接往营山县中医医院进行CT检查,中医院CT结果为左尺骨鹰嘴,冠突骨折,左肱骨远端骨折,左肘关节少量积液,建议住院治疗,14日晚上要求营山县人民医院对于再次CT检查,检查结果仍然为无骨折,16日家人与人民医院多次沟通该院表示他们的检查结果无异常,被逼无奈,来到临县蓬安县人民医院CT检查,检查结果为:左尺骨冠突骨折,左尺骨鹰嘴内侧缘撕脱性骨折,左肘部皮下软组织肿胀,以石膏固定治疗,同日去到川北医学院附属医院(三甲医院)进行CT检查,检查结果为:左侧尺骨鹰嘴骨折,左侧肱骨远端局部撕脱性骨折可能,周围软组织肿胀,建议石膏固定治疗。四家医院:1.营山县中医医院,2.营山县人民医院,3.蓬安县人民医院,4.川北医学院附属医院;1,3,4对应医院检查结果均提示有骨折,且按照骨折病情治疗,唯营山县人民医院结果为无骨折,到医院以及卫健局多次投诉无门,老百姓该何去何从?
4.jpg 5.jpg 6.jpg 7.jpg

打赏

微信扫一扫,转发朋友圈

已有 0 人转发至微信朋友圈

   本贴仅代表作者观点,与麻辣社区立场无关。
   麻辣社区平台所有图文、视频,未经授权禁止转载。
   本贴仅代表作者观点,与麻辣社区立场无关。  麻辣社区平台所有图文、视频,未经授权禁止转载。
高级模式 自动排版
您需要登录后才可以回帖 登录 | 注册

本版积分规则

复制链接 微信分享 快速回复 返回顶部 返回列表 关闭