麻辣社区-四川第一网络社区

校外培训 高考 中考 择校 房产税 贸易战
阅读: 1089|评论: 0

清明假期出行请注意!天府机场高速将启用机场直通道

[复制链接]

发表于 2026-4-1 15:23 | 显示全部楼层 |阅读模式
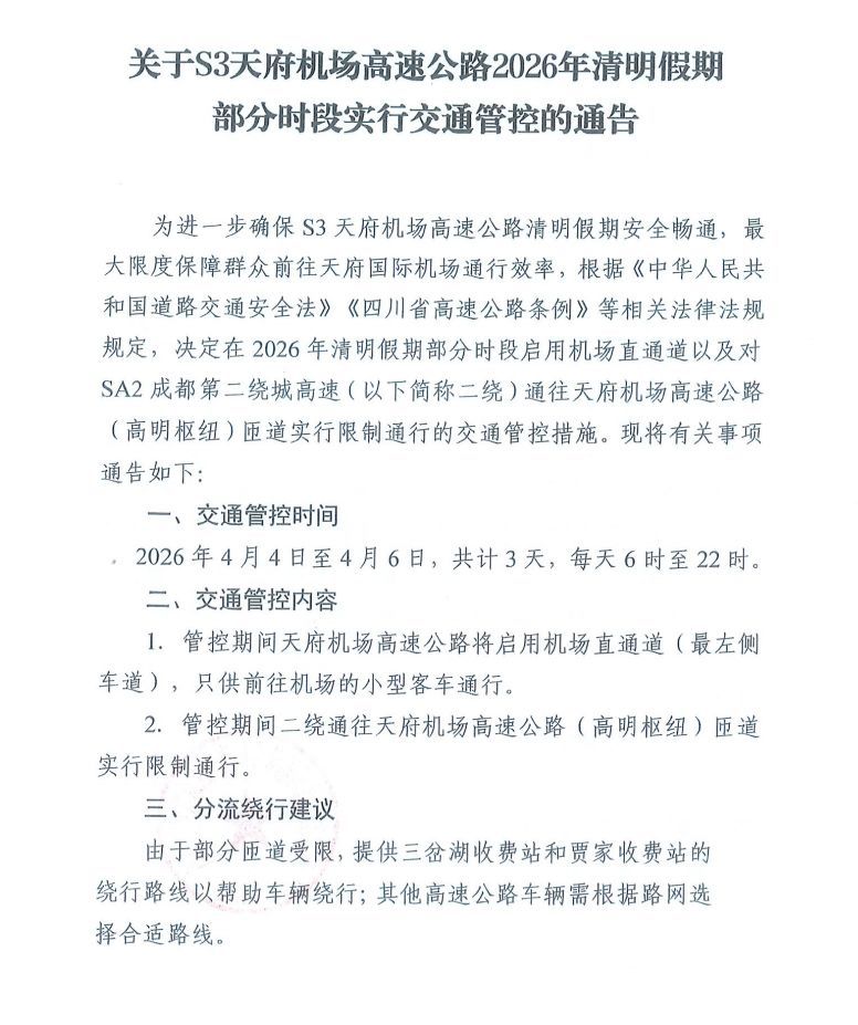
4月1日记者从四川高速公安一分局获悉,2026年清明假期(4月4日至4月6日)每天早6点到晚10点,S3天府机场高速公路将启用机场直通道(最左侧车道),SA2成都第二绕城高速(以下简称:二绕)通往天府机场高速公路(高明枢纽)匝道将限制通行。

交管部门提示,机场直通道只供前往机场的小型客车通行,由于部分匝道受限,提供三岔湖收费站和贾家收费站的绕行路线以帮助车辆绕行,其他高速公路车辆需根据路网选择合适路线。

其中,三岔湖收费站绕行路线:

三岔湖收费站——公园大街五都大道——空港大道——天府机场。
贾家收费站绕行线路

贾家收费站——318国道——金简仁快速路——五都大道——空港大道——天府机场。
二绕前往成宜、成资渝高速公路车辆可通过高速公路路网绕行其他高速前往。

1775014870955063505.png-cgwapimg.jpg

1775014876502089207.png-cgwapimg.jpg

打赏

微信扫一扫,转发朋友圈

已有 0 人转发至微信朋友圈

   本贴仅代表作者观点,与麻辣社区立场无关。
   麻辣社区平台所有图文、视频,未经授权禁止转载。
   本贴仅代表作者观点,与麻辣社区立场无关。  麻辣社区平台所有图文、视频,未经授权禁止转载。
高级模式 自动排版
您需要登录后才可以回帖 登录 | 注册

本版积分规则

复制链接 微信分享 快速回复 返回顶部 返回列表 关闭