|
5939| 4
|
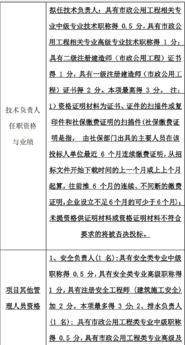
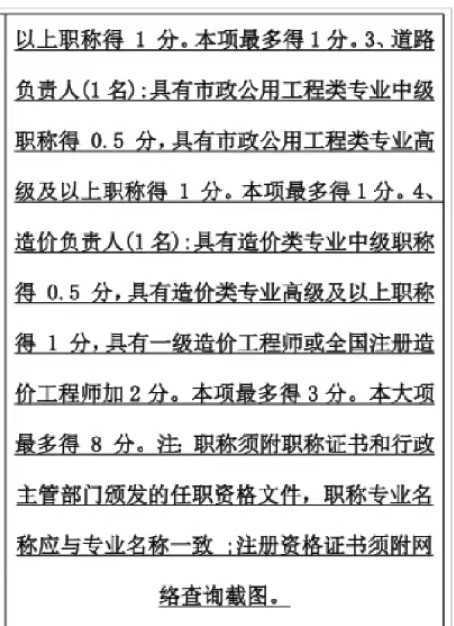
[四川群众呼声] 德阳高新区市政项目招标违规加分、层层设卡,公然挑战四川招投标负面清单[已回复] |

赞
打赏
微信扫一扫,转发朋友圈 已有 47 人转发至微信朋友圈 本贴仅代表作者观点,与麻辣社区立场无关。麻辣社区平台所有图文、视频,未经授权禁止转载。 本贴仅代表作者观点,与麻辣社区立场无关。 麻辣社区平台所有图文、视频,未经授权禁止转载。
| ||
满意(1)
不满意(1)
| ||