麻辣社区-四川第一网络社区

校外培训 高考 中考 择校 房产税 贸易战
阅读: 8002|评论: 12

四川群众呼声月报 @四川人 3月四川群众呼声大数据请查收!

[复制链接]

发表于 2026-4-7 07:46 | 显示全部楼层 |阅读模式

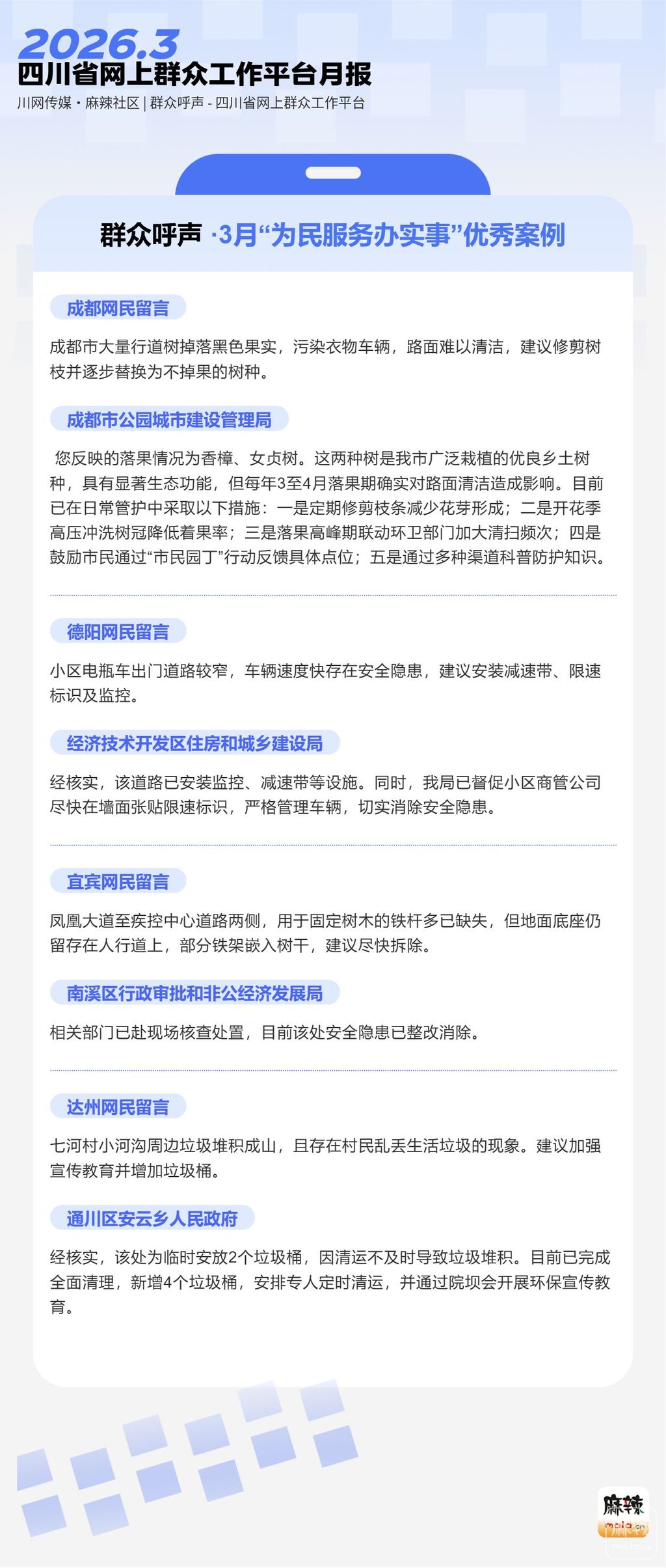
       2026年3月四川群众都在关注哪些民生问题?哪些市州回应办理群众留言最快最好?“四川群众呼声”网络问政/网络理政大数据报告来了!

      2026年3月,“四川群众呼声”四川省网上群众工作平台共收到网络问政类留言11475件,办结留言9445件,按时办结留言9445件,按时办结率为100%,留言办理满意率为92.4%。


大图一.jpeg

69ce143cae1eb.jpeg

69ccdba76c7c0.jpeg

69ce125c8b6eb.jpeg

69ccdbada8e6c.jpeg

69ccc72ee014f.jpeg

69cdcb1da7980.jpeg

69ccc8056dd7f.jpeg

69ccdcde6b9ed.jpeg

69ce1cce1b7a9.jpeg


打赏

微信扫一扫,转发朋友圈

已有 64 人转发至微信朋友圈

   本贴仅代表作者观点,与麻辣社区立场无关。
   麻辣社区平台所有图文、视频,未经授权禁止转载。
   本贴仅代表作者观点,与麻辣社区立场无关。  麻辣社区平台所有图文、视频,未经授权禁止转载。

发表于 2026-4-7 08:47 | 显示全部楼层
占道停车 心中的痛

发表于 2026-4-7 08:47 | 显示全部楼层
让每一次诉求办理都成为民生幸福的加分项。
发表于 2026-4-7 08:47 | 显示全部楼层
精准回应办实事

发表于 2026-4-7 09:01 | 显示全部楼层
期待下个月更好,真正帮老百姓解决烦心事。

发表于 2026-4-7 09:01 | 显示全部楼层
数据亮眼,希望落到实处,解决真问题。
发表于 2026-4-7 09:02 | 显示全部楼层
按时办结率 100%,满意率 92.4%,给力!

发表于 2026-4-7 09:02 | 显示全部楼层
希望一直保持这个速度和态度!

发表于 2026-4-7 09:18 | 显示全部楼层
成都的量好大
发表于 2026-4-7 09:18 | 显示全部楼层
有些投诉,还是有点难办

发表于 2026-4-7 09:19 | 显示全部楼层
我在社交平台都有看到群众呼声,有些事情大家需求不一样,如何平衡民生需求是个技术活

2020年优秀版主 2019年优秀版主 2018年优秀版主

发表于 2026-4-7 12:22 来自麻辣社区客户端 | 显示全部楼层
民生利息无小事,
解决好了天下无事!!!

发表于 2026-4-7 14:18 | 显示全部楼层
高级模式 自动排版
您需要登录后才可以回帖 登录 | 注册

本版积分规则

复制链接 微信分享 快速回复 返回顶部 返回列表 关闭