麻辣社区-四川第一网络社区

校外培训 高考 中考 择校 房产税 贸易战
阅读: 2712|评论: 13

[四川群众呼声] 四问义路镇政府:退休干部违规建房,镇政府听之任之?[已回复]

[复制链接]

发表于 2026-4-13 15:57 | 显示全部楼层 |阅读模式
仪陇县义路镇原青天院一组村民反映村民冯中华、冯辉兄弟违规建房,义路镇人民政府进行了答复,但答复中却无视有关规定,对村民反映的问题避重就轻。难道退休干部就可以得到庇护?

1、冯辉与冯中华是合建房,义路镇答复却将两人割裂开,为冯辉 “洗白”。

义路镇答复称,冯辉建房是“原宅基地改建(原宅基地面积 223.04㎡),未占用耕地 / 基本农田,批准占地 210㎡,实际建 188㎡,未超批”。冯中华未批先建、违规占地。真实情况是:冯辉和冯中华是兄弟,两人合建的是同一栋房屋,同一地块、同一建筑,不可能同时是 “合规改建” 和 “违规新建”,属于典型的选择性定性、拆分责任,本质是为冯辉 “洗白”,把所有违规责任推给冯中华,回避合建的事实。

2、冯辉的房屋审批本身就不合规。

四川川中丘陵地区政策明确:单人户宅基地面积上限严格控制在 70㎡以内,但义路镇给冯辉(户籍 1 人)批准了210㎡,是法定上限的 3 倍,直接违反《四川省农村宅基地管理办法》和仪陇县本地实施细则。
义路镇政府称 “原宅基地 223.04㎡,改建后 188㎡未超批”,但原宅基地是冯中华父母及全家的老宅基地,冯辉作为分户后的单人户,无权使用全部原宅基地面积,更无权获批远超单人户标准的 210㎡,属于违规审批、超面积批地。

3、冯中华违规建房,义路镇束手无策,听之任之?

冯中华作为退休公职人员,即使商品房在子女名下,其本人已享受城镇住房保障,不属于 “无安全住所” 的农村困难户,不符合农村宅基地建房的资格条件。义路镇承认,冯中华未取得审批、违规占地 188㎡新建房屋,却仅称 “多次发停工通知”,未执行强制拆除、行政处罚,属于行政不作为、监管失职。冯中华户籍已迁出农村,不属于村集体成员,无权申请农村宅基地,其在原宅基地新建房屋本身就违反 “一户一宅” 和集体成员资格要求。义路镇束手无策,听之任之?

4、请公开冯辉宅基地审批手续。

义路镇未公示冯辉的宅基地审批文件、四至范围、原宅基地权属证明,无法证明其审批的合法性,违反政务公开要求。

打赏

微信扫一扫,转发朋友圈

已有 0 人转发至微信朋友圈

   本贴仅代表作者观点,与麻辣社区立场无关。
   麻辣社区平台所有图文、视频,未经授权禁止转载。
   本贴仅代表作者观点,与麻辣社区立场无关。  麻辣社区平台所有图文、视频,未经授权禁止转载。
发表于 2026-4-23 11:42 | 显示全部楼层
麻辣社区群众呼声:
网友于2026413日在麻辣社区反映仪陇县义路镇原青天院村民冯中华、冯辉兄弟违规建房相关问题。我镇高度重视,赓即组织人员调查核实,现回复如下:
冯中华,男,64岁,系仪陇县柳垭镇人民政府退休职工,因工作原因现户籍地为仪陇县柳垭镇悦东街。其妻陈碧英长期居住于原青天院村一组,2008年因购买失地农民保险,户籍迁入柳垭镇悦东街。冯中华与冯辉(现年55岁,户籍人口1人)系兄弟关系。两户原居住房屋为1976年修建的土坯房,以房屋中线为界,共用同一面墙体。南充、成都两地所购商品房为冯中华两个儿子所有。
20246月,陈碧英、冯辉向青春堰村及义路镇政府提出拆除旧房新建的申请,根据相关政策规定,对冯辉建房申请予以审批。因陈碧英、冯中华不具备青春堰村集体经济组织成员资格,不符合相关政策规定,故对陈碧英建房申请未予审批,仅准许对原住房进行维修加固。此后,陈碧英先后多次向镇村提出新建申请,称原住房存在严重安全隐患,维修加固后仍无法居住,且因其住房与冯辉房屋共墙,冯辉拆除旧房,会导致陈碧英土坯房坍塌,故需与其共同新建。因暂未有相关政策支持,镇村两级均未予审批,但考虑其住房共墙拆除后的安全问题,镇政府就其新建申请及住房状况向上级行业主管部门请示。经反馈,因不符合政策规定,该申请仍未获得审批,结果及时告知陈碧英。
20248月,镇政府在日常巡查中发现陈碧英建房行为。经现场核实,陈碧英与冯辉在原宅基地新建房屋,以房屋中线为界共用同一墙体。另经查阅资料:2013年农村宅基地确权时,冯辉确权面积223.04㎡,此次建房为原宅基地改建,批准占地面积210㎡,实测新建房屋占地面积188㎡,未占用耕地和基本农田,未超面积建设(户籍人口1—3人,按3人面积审批);陈碧英2013年宅基地确权面积330.43㎡,实测新建房屋占地面积188㎡,但该新建房屋未取得相关审批手续且暂无政策支持。镇分别于20248月及9月两次向陈碧英下达停工整改通知,要求其停止建房活动。然而,陈碧英利用节假日及早晚时段,仍持续进行建房活动,直至房屋建成。综上所述,关于陈碧英违规占地188㎡新建房屋的情况属实。
                  
                 仪陇县义路镇人民政府
                 2026420

满意(0)
不满意(0)
发表于 2026-4-23 11:44 | 显示全部楼层
麻辣社区群众呼声:
网友于2026413日在麻辣社区反映仪陇县义路镇原青天院村民冯中华、冯辉兄弟违规建房相关问题。我镇高度重视,赓即组织人员调查核实,现回复如下:
冯中华,男,64岁,系仪陇县柳垭镇人民政府退休职工,因工作原因现户籍地为仪陇县柳垭镇悦东街。其妻陈碧英长期居住于原青天院村一组,2008年因购买失地农民保险,户籍迁入柳垭镇悦东街。冯中华与冯辉(现年55岁,户籍人口1人)系兄弟关系。两户原居住房屋为1976年修建的土坯房,以房屋中线为界,共用同一面墙体。南充、成都两地所购商品房为冯中华两个儿子所有。
20246月,陈碧英、冯辉向青春堰村及义路镇政府提出拆除旧房新建的申请,根据相关政策规定,对冯辉建房申请予以审批。因陈碧英、冯中华不具备青春堰村集体经济组织成员资格,不符合相关政策规定,故对陈碧英建房申请未予审批,仅准许对原住房进行维修加固。此后,陈碧英先后多次向镇村提出新建申请,称原住房存在严重安全隐患,维修加固后仍无法居住,且因其住房与冯辉房屋共墙,冯辉拆除旧房,会导致陈碧英土坯房坍塌,故需与其共同新建。因暂未有相关政策支持,镇村两级均未予审批,但考虑其住房共墙拆除后的安全问题,镇政府就其新建申请及住房状况向上级行业主管部门请示。经反馈,因不符合政策规定,该申请仍未获得审批,结果及时告知陈碧英。
20248月,镇政府在日常巡查中发现陈碧英建房行为。经现场核实,陈碧英与冯辉在原宅基地新建房屋,以房屋中线为界共用同一墙体。另经查阅资料:2013年农村宅基地确权时,冯辉确权面积223.04㎡,此次建房为原宅基地改建,批准占地面积210㎡,实测新建房屋占地面积188㎡,未占用耕地和基本农田,未超面积建设(户籍人口1—3人,按3人面积审批);陈碧英2013年宅基地确权面积330.43㎡,实测新建房屋占地面积188㎡,但该新建房屋未取得相关审批手续且暂无政策支持。镇分别于20248月及9月两次向陈碧英下达停工整改通知,要求其停止建房活动。然而,陈碧英利用节假日及早晚时段,仍持续进行建房活动,直至房屋建成。综上所述,关于陈碧英违规占地188㎡新建房屋的情况属实。
                  
                 仪陇县义路镇人民政府
                 2026420
满意(0)
不满意(0)
发表于 2026-4-23 11:49 | 显示全部楼层
麻辣社区群众呼声:
网友于2026413日在麻辣社区反映仪陇县义路镇原青天院村民冯中华、冯辉兄弟违规建房相关问题。我镇高度重视,赓即组织人员调查核实,现回复如下:
冯中华,男,64岁,系仪陇县柳垭镇人民政府退休职工,因工作原因现户籍地为仪陇县柳垭镇悦东街。其妻陈碧英长期居住于原青天院村一组,2008年因购买失地农民保险,户籍迁入柳垭镇悦东街。冯中华与冯辉(现年55岁,户籍人口1人)系兄弟关系。两户原居住房屋为1976年修建的土坯房,以房屋中线为界,共用同一面墙体。南充、成都两地所购商品房为冯中华两个儿子所有。
20246月,陈碧英、冯辉向青春堰村及义路镇政府提出拆除旧房新建的申请,根据相关政策规定,对冯辉建房申请予以审批。因陈碧英、冯中华不具备青春堰村集体经济组织成员资格,不符合相关政策规定,故对陈碧英建房申请未予审批,仅准许对原住房进行维修加固。此后,陈碧英先后多次向镇村提出新建申请,称原住房存在严重安全隐患,维修加固后仍无法居住,且因其住房与冯辉房屋共墙,冯辉拆除旧房,会导致陈碧英土坯房坍塌,故需与其共同新建。因暂未有相关政策支持,镇村两级均未予审批,但考虑其住房共墙拆除后的安全问题,镇政府就其新建申请及住房状况向上级行业主管部门请示。经反馈,因不符合政策规定,该申请仍未获得审批,结果及时告知陈碧英。
20248月,镇政府在日常巡查中发现陈碧英建房行为。经现场核实,陈碧英与冯辉在原宅基地新建房屋,以房屋中线为界共用同一墙体。另经查阅资料:2013年农村宅基地确权时,冯辉确权面积223.04㎡,此次建房为原宅基地改建,批准占地面积210㎡,实测新建房屋占地面积188㎡,未占用耕地和基本农田,未超面积建设(户籍人口1—3人,按3人面积审批);陈碧英2013年宅基地确权面积330.43㎡,实测新建房屋占地面积188㎡,但该新建房屋未取得相关审批手续且暂无政策支持。镇分别于20248月及9月两次向陈碧英下达停工整改通知,要求其停止建房活动。然而,陈碧英利用节假日及早晚时段,仍持续进行建房活动,直至房屋建成。综上所述,关于陈碧英违规占地188㎡新建房屋的情况属实。
                  
                 仪陇县义路镇人民政府
                 2026420

满意(0)
不满意(0)

发表于 2026-4-13 16:30 | 显示全部楼层
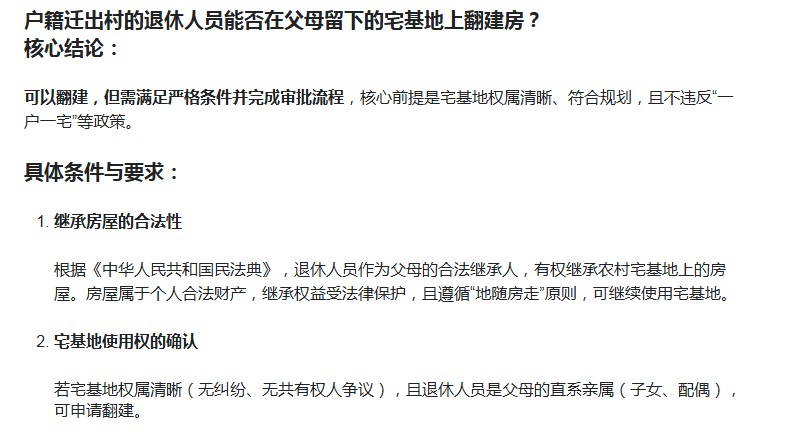
只要退休人员是本村的人,在父母留下的老宅基地上修建,经过审批后再建,都不违反规定。我从网上看到的: AAA.png AAB.png ABC.png

 楼主| 发表于 2026-4-13 17:21 | 显示全部楼层
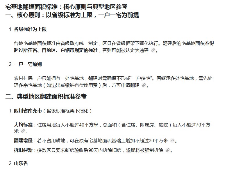
不可以,仪陇单人户改建最多只能建 120㎡(含住房+庭院),不能建200㎡。

一、仪陇现行标准(2024年最新)

根据《仪陇县农村宅基地审批和住房建设管理实施办法》(仪府规〔2024〕1号):

• 户认定:3人以下按3人算(单人户也按3人计)

• 总面积上限(住房+附属+庭院):

◦ 每人 ≤ 70㎡

◦ 3人户 ≤ 210㎡(70×3)

• 住房用地上限:

◦ 每人 ≤ 40㎡(仪陇属丘陵)

◦ 3人户 ≤ 120㎡(40×3)

• 不占耕地奖励:住房可再加30㎡(即住房最多 150㎡)

二、你的情况计算

• 户籍:1人(按3人算)

• 原宅基地:200㎡(超标准)

• 改建审批:

◦ 总用地(含庭院)最多 210㎡(你200㎡在限额内)

◦ 住房建筑最多 120㎡(加奖励可到 150㎡)

◦ 不能按200㎡批住房

三、关键结论

• 原宅基地200㎡可以保留使用(总面积≤210㎡合规)

• 住房只能批 120㎡(或150㎡),不能建200㎡住房

• 改建必须先批后建,按“建新拆旧”执行

发表于 2026-4-14 11:01 | 显示全部楼层
继承老宅基地,只要批了手续就是合法翻建,只要没占耕地就无可厚非,别人要建多点只要没占到“你”的地方,何必做恶人?如果占了你的地方,商量无结果,那是不得行。

发表于 2026-4-14 14:11 | 显示全部楼层
山野村夫. 发表于 2026-4-14 11:01
继承老宅基地,只要批了手续就是合法翻建,只要没占耕地就无可厚非,别人要建多点只要没占到“你”的地方, ...

看楼主的网名:带“盛”带“凶”字,从测字来看,性格较急躁,在当地是一能人狠人。

发表于 2026-4-14 15:29 | 显示全部楼层
常常在抖音上看到说只要你修一次房子,就能看出左邻右舍的人心,所以我还是比较同情建房者。

2020年优秀版主 2019年优秀版主 2018年优秀版主

发表于 2026-4-15 00:23 来自麻辣社区客户端 | 显示全部楼层

发表于 2026-4-15 10:45 来自麻辣社区客户端 | 显示全部楼层
都到农村建房,今后耕田怎么办。

发表于 2026-4-15 11:09 | 显示全部楼层
蜀雄 发表于 2026-4-15 10:45
都到农村建房,今后耕田怎么办。

乡村要振兴,民族要复兴。只要不占基本农田,不扩建占用耕田,在原宅基地上翻建,不会影响耕田面积。

发表于 2026-4-23 14:29 | 显示全部楼层
当事人唯一的住房要垮塌,已存在安全隐患。站在人命高于一切的角度,人民政府的处理是正确的,应该大力支持的。总不能等到人被砸死了又来弄起扯,又喊政府来买单。

发表于 2026-4-23 14:36 | 显示全部楼层
如果这个人跑到其他地方去修房子,那是不行的
高级模式 自动排版
您需要登录后才可以回帖 登录 | 注册

本版积分规则

复制链接 微信分享 快速回复 返回顶部 返回列表 关闭