麻辣社区-四川第一网络社区

校外培训 高考 中考 择校 房产税 贸易战
阅读: 1362|评论: 0

2026四川高考时间定了!2026年普通高校招生实施规定发布

[复制链接]

发表于 2026-4-23 23:34 | 显示全部楼层 |阅读模式
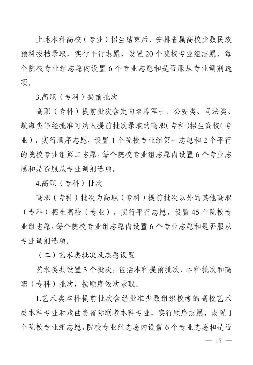
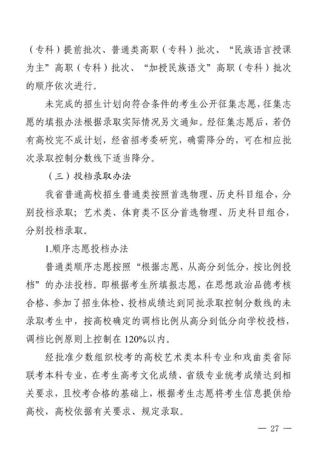
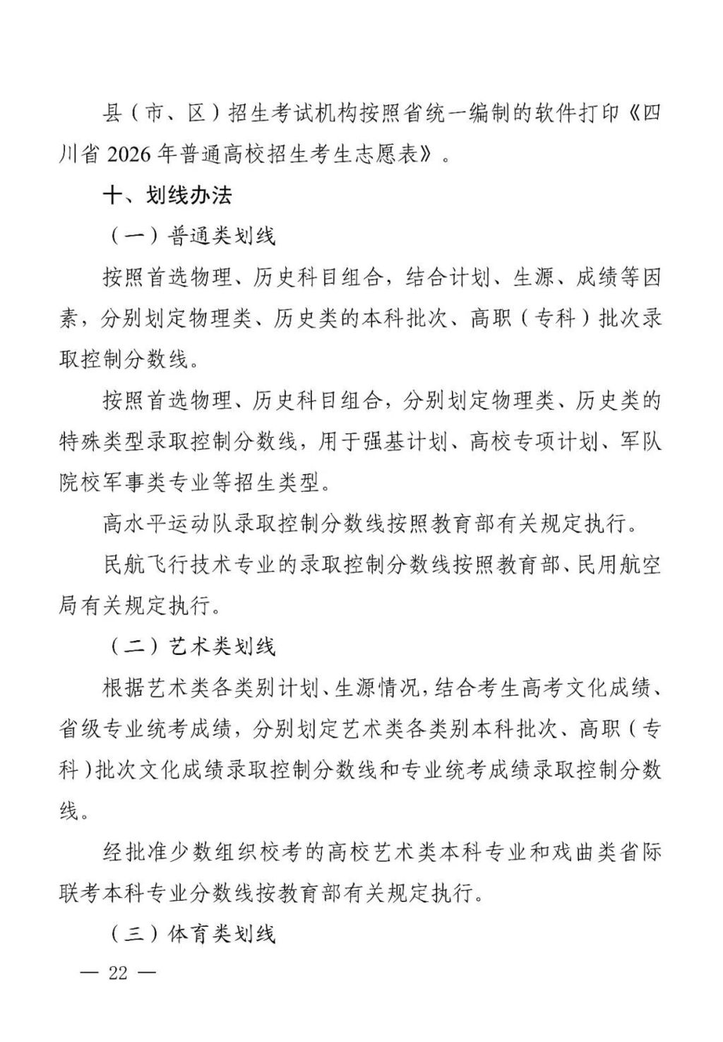
4月23日,据四川省教育考试院消息,我省2026年普通高校招生实施规定发布,全文如下。


640 640 640 640 640 640 640 640 640 640 640 640 640 640 640 640 640 640 640 640 640 640 640 640 640 640 640 640 640 640 640 640 640 640 640 640 640 640 640 640 640 640

(川网传媒·四川手机报记者 李瀚林)
打赏

微信扫一扫,转发朋友圈

已有 0 人转发至微信朋友圈

   本贴仅代表作者观点,与麻辣社区立场无关。
   麻辣社区平台所有图文、视频,未经授权禁止转载。
   本贴仅代表作者观点,与麻辣社区立场无关。  麻辣社区平台所有图文、视频,未经授权禁止转载。
高级模式 自动排版
您需要登录后才可以回帖 登录 | 注册

本版积分规则

复制链接 微信分享 快速回复 返回顶部 返回列表 关闭