麻辣社区-四川第一网络社区

校外培训 高考 中考 择校 房产税 贸易战
阅读: 1455|评论: 0

注意!广元城区新增15处电子抓拍设备

[复制链接]

发表于 2026-4-24 08:33 | 显示全部楼层 |阅读模式
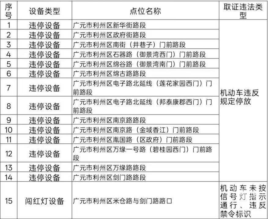
    4月23日

    记者从市公安局交通管理支队获悉

    为进一步维护辖区交通秩序

    根据相关法律法规规定

    广元市公安局交通管理支队

    拟在广元市利州区域

    开通14套违停电子抓拍设备

    1套闯红灯设备

    于2026年4月30日零时正式启用

    详情如下

    开通地点及抓拍违法行为

640

    交警提示

    对违反相关规定的机动车

    公安机关交通管理部门将依法处罚

    请广大机动车驾驶员

    自觉遵守相关法律、法规

    安全文明出行
打赏

微信扫一扫,转发朋友圈

已有 0 人转发至微信朋友圈

   本贴仅代表作者观点,与麻辣社区立场无关。
   麻辣社区平台所有图文、视频,未经授权禁止转载。
   本贴仅代表作者观点,与麻辣社区立场无关。  麻辣社区平台所有图文、视频,未经授权禁止转载。
高级模式 自动排版
您需要登录后才可以回帖 登录 | 注册

本版积分规则

复制链接 微信分享 快速回复 返回顶部 返回列表 关闭