麻辣社区-四川第一网络社区

校外培训 高考 中考 择校 房产税 贸易战
12
返回列表 发新帖
楼主: 嘿嘿0826

[四川群众呼声] 请自然规划局、住建局、物价局、税务局等对凌云华冠地下车位的对口事宜进行查证[已回复]

[复制链接]

 楼主| 发表于 2021-12-23 20:33 | 显示全部楼层
广安国土 发表于 2021-12-22 11:32
网民:您好!关于您在麻辣社区反映凌云华冠地下车位的权属问题,我单位高度重视并立即展开调查,现回复如下 ...

6.凌云华冠开发商如果符合补办地下车库土地出让金,是按什么标准补?既然要租售,我们认为是商业,那就是200元/平米,27605.78*200=5521156元。
7.凌云华冠开发商如果符合补办地下车库产权的条件,除了补交土地出让金,还需要补交什么税费?
8.凌云华冠开发商如果符合补办地下车库产权,补交了土地出让金和相关税费,办理的手续是否会变更之前的审批规划?
9.如果凌云华冠开发商在办理地下土地使用权之前没有缴纳土地出让金,凌云华冠开发商是以什么项目申请获批合法修建地下车位的?
10.凌云华冠开发商没有缴纳土地出让金又合法修建的地下车位,那现在业主缴纳土地出让金是否可以?
发表于 2021-12-24 13:31 | 显示全部楼层
广安国土 发表于 2021-12-22 11:32
网民:您好!关于您在麻辣社区反映凌云华冠地下车位的权属问题,我单位高度重视并立即展开调查,现回复如下 ...

请问 广安市自然资源和规划局
根据“地下工程应本着‘谁投资、谁所有、谁受益、谁维护’的原则”并结合楼主2次提问。

广安很对小区是集资房,集资人就是小区的投资人也相当于股东,集资资金也是小区建设的启动资金,开发商与投资人是被委托建设的关系或者说是给投资人打工的。
集资房的车库所有权(部分或全部)属于当初的搞集资房的投资人(也可能包含开发商),小区地下车库出售出租的收益部分或全部属于集资建房的投资人。

这样理解对吗?

 楼主| 发表于 2021-12-25 10:20 | 显示全部楼层
我摄工作室 发表于 2021-12-24 13:31
请问 广安市自然资源和规划局
根据“地下工程应本着‘谁投资、谁所有、谁受益、谁维护’的原则”并结合 ...

集资建楼应该也要由房地产公司来执行,所以,按照开发商的说话,这个盘只要是开发商这个壳壳去组织建设的,地下车库就是开发商的产权或者使用权。可是,没交纳地下土地出让金就合法获得地下空间建设使用权,是以什么名义通过审批规划的呢?按照相关法律法规,能办理产权的就必然先缴纳土地出让金后才能获得地下空间建设使用权,不能随意改变审批流程。所以,开发商开始不交土地出让金就合法建设了,那就不是按照能办理产权的方式去建的,那就是通过其他项目通过审批立项,如非营业性配套公共建筑。可是开发商把合法取得地下空间建设使用权就等同了开发商拥有了地下空间的产权或者使用权,既然这样,开发商干嘛还交什么土地出让金和相关税费,那这不是让国家少收了税费?相关部门面对这种浑水摸鱼的情况,是不是该再次查证哈,如果有违法违纪行为就依法查处,然后公开调查结果。

发表于 2021-12-28 20:55 来自麻辣社区客户端 | 显示全部楼层
你这个还有个回复。
我反应的某小区没有人防地下室,车库停车费月租400每月。连个回复都没有!!!

(匿名发布)
(匿名发布)  发表于 2021-12-29 13:07
国家税务总局关于房地产开发企业土地增值税清算管理有关问题的通知[条款修订]
国税发[2006]187号   
四、土地增值税的扣除项目
  (一)房地产开发企业办理土地增值税清算时计算与清算项目有关的扣除项目金额,应根据土地增值税暂行条例第六条及其实施细则第七条的规定执行。除另有规定外,扣除取得土地使用权所支付的金额、房地产开发成本、费用及与转让房地产有关税金,须提供合法有效凭证;不能提供合法有效凭证的,不予扣除。
  (二)[条款修订]房地产开发企业办理土地增值税清算所附送的前期工程费、建筑安装工程费、基础设施费、开发间接费用的凭证或资料不符合清算要求或不实的,地方税务机关可参照当地建设工程造价管理部门公布的建安造价定额资料,结合房屋结构、用途、区位等因素,核定上述四项开发成本的单位面积金额标准,并据以计算扣除。具体核定方法由省税务机关确定。【税屋提示——“地方税务机关”修改为“税务机关”】
  (三)房地产开发企业开发建造的与清算项目配套的居委会和派出所用房、会所、停车场(库)、物业管理场所、变电站、热力站、水厂、文体场馆、学校、幼儿园、托儿所、医院、邮电通讯等公共设施,按以下原则处理:
  1.建成后产权属于全体业主所有的,其成本、费用可以扣除;
  2.建成后无偿移交给政府、公用事业单位用于非营利性社会公共事业的,其成本、费用可以扣除;
  3.建成后有偿转让的,应计算收入,并准予扣除成本、费用。
  (四)房地产开发企业销售已装修的房屋,其装修费用可以计入房地产开发成本。
  房地产开发企业的预提费用,除另有规定外,不得扣除。
  (五)属于多个房地产项目共同的成本费用,应按清算项目可售建筑面积占多个项目可售总建筑面积的比例或其他合理的方法,计算确定清算项目的扣除金额。
《房地产开发经营业务企业所得税处理办法的通知》 (国税发[2009]31号)
第十七条  企业在开发区内建造的会所、物业管理场所、电站、热力站、水厂、文体场馆、幼儿园等配套设施,按以下规定进行处理:
    (一)属于非营利性且产权属于全体业主的,或无偿赠与地方政府、公用事业单位的,可将其视为公共配套设施,其建造费用按公共配套设施费的有关规定进行处理。
    (二)属于营利性的,或产权归企业所有的,或未明确产权归属的,或无偿赠与地方政府、公用事业单位以外其他单位的,应当单独核算其成本。除企业自用应按建造固定资产进行处理外,其他一律按建造开发产品进行处理。
 第二十七条  开发产品计税成本支出的内容如下:
    (一)土地征用费及拆迁补偿费。指为取得土地开发使用权(或开发权)而发生的各项费用,主要包括土地买价或出让金、大市政配套费、契税、耕地占用税、土地使用费、土地闲置费、土地变更用途和超面积补交的地价及相关税费、拆迁补偿支出、安置及动迁支出、回迁房建造支出、农作物补偿费、危房补偿费等。
    (二)前期工程费。指项目开发前期发生的水文地质勘察、测绘、规划、设计、可行性研究、筹建、场地通平等前期费用。
    (三)建筑安装工程费。指开发项目开发过程中发生的各项建筑安装费用。主要包括开发项目建筑工程费和开发项目安装工程费等。
    (四)基础设施建设费。指开发项目在开发过程中所发生的各项基础设施支出,主要包括开发项目内道路、供水、供电、供气、排污、排洪、通讯、照明等社区管网工程费和环境卫生、园林绿化等园林环境工程费。
    (五)公共配套设施费:指开发项目内发生的、独立的、非营利性的,且产权属于全体业主的,或无偿赠与地方政府、政府公用事业单位的公共配套设施支出。
    (六)开发间接费。指企业为直接组织和管理开发项目所发生的,且不能将其归属于特定成本对象的成本费用性支出。主要包括管理人员工资、职工福利费、折旧费、修理费、办公费、水电费、劳动保护费、工程管理费、周转房摊销以及项目营销设施建造费等。
 第三十三条  企业单独建造的停车场所,应作为成本对象单独核算。利用地下基础设施形成的停车场所,作为公共配套设施进行处理。

 楼主| 发表于 2021-12-29 20:06 | 显示全部楼层
《中华人民共和国民法典》275条“建筑区划内,规划用于停放汽车的车位、车库的归属,由当事人通过出售、附赠或者出租等方式约定。占用业主共有的道路或者其他场地用于停放汽车的车位,属于业主共有。”
http://www.doc88.com/p-63473077639627.html
民法典275解读1.jpg
民法典275解读2.jpg
民法典275解读3.jpg
民法典275解读4.jpg
民法典275解读5.jpg
民法典275解读6.jpg
民法典275解读7.jpg

 楼主| 发表于 2021-12-31 13:45 | 显示全部楼层
车位产权证办理流程 - 法律快车房地产法 https://www.lawtime.cn/info/fang ... 01812283407826.html
如今,随着买房的热潮,房价一直上涨不断,买房的人依旧没有减少,因此,买房后就会涉及到车位的问题,越来越多的有车一族也开始重视起了地下停车位的产权等相关事宜。想必大家想知道,关于车位产权证办理流程,接下来由法律快车小编详细为您介绍!
车位产权证办理流程
  一、车位产权证办理流程
  1、企业持应提交的证件,向房管所提出申领房产证的申请;产权人必须填写申请书,并交验有关证明、证件;经审查符合登记条件的,予以收件。即接受申请书,收存需要进一步审查的有关证明、证件。

  2、初审:办证员对申请和提交的资料进行初审,符合条件的马上受理并开具收件回执,约定现场查丈时间;

  3、查丈:办证员在预定的时间内到现场实地查丈,确定房屋的位置、结构、面积,绘制平面简图并注明尺寸和四邻墙界;勘丈绘图,绘制分丘平面图,补测或修测房屋分幅平面图,为产权全面审查和制图发证提供依据。

  4、审批:依据申请资料和查丈结果,对符合政策规定的给予审批,确定房屋产权;逐栋认真审查其申请登记的房屋产权来源是否清楚,产权转移和房屋变动是否合法等整个复杂细致的工作过程。

  5、绘制权证。对申请人申请的房地产,经过审查确认可以颁发产权证后,应及时转入制权证阶段。这个阶段的主要工作是绘制应颁发的产权证件。

  二、车位产权是否能够买卖
  车位是否可以销售的最直接的标准是有没有产权证或者预售许可证:如果没有产权证,那么,车位出售是不被允许的。如果开发商把没有产权证或者预售许可证的车位卖给购房者,那么,购房者最后拿到的只是一份合同,而不是权属证书。这是种交易是不受法律保护的。

  有的地下车位是人防工程,所谓人防工程,是指为了保障战乱时期人员的掩蔽、人民防空指挥、医疗救护而单独修建的位于地下的防护建筑,是国家强制要求配套的建筑,禁止开发商销售。根据现行小区规划相关法规,小区共用场地、计入公摊面积的车位和车库属全体小区业主所有,开发商或者物业公司没有出售的权利。所以由人防工程改造成的车库收益归属于全体业主。

  买车的本意是方便出行,提高生活质量,汽车原本就属于消耗品,又花同样或者更多的钱去买车位是否真的值呢?我想这个问题需要各位购房者仔细权衡一下了。

  三、办理车位房产证需要什么材料
  车库办理土地证和商品房办理土地证一样,需要材料如下:

  1、土地登记申请书;

  2、土地出让合同或划拨决定书及供地定界报告(包括供地定界图、面积计算书);

  3、出让金发票;

  4、契证及契税发票;

  5、发改委立项文件;

  6、建设局建设项目初步设计文件;

  7、建设用地规划许可证及规划总平图;

  8、宗地界址表、宗地(草)图等地籍调查成果资料;

  9、申请人的组织机构代码证、公司章程、营业执照、法人代表人身份证;

  10、委托他人办理的,需提交委托书和代理人身份证;

  11、其他应提交的材料。

  目前如果车位是有预售许可证的,购车位业主跟开发商签订正式的商品房买卖合同并办理备案手续后,则是可以申请办理《房地产权证》的。一手及二手车位产权的办证程序跟办理房屋的房地产权证程序一样。

  以上是由法律快车小编为您整理的关于车位产权证办理流程的内容,由此可知,企业持应提交的证件,向房管所提出申领房产证的申请;产权人必须填写申请书,并交验有关证明、证件;经审查符合登记条件的,予以收件。即接受申请书,收存需要进一步审查的有关证明、证件。如有其他疑问,欢迎向法律快车网站发布法律咨询。
车位产权办理流程1.jpg
车位产权办理流程2.jpg
车位产权办理流程3.jpg

 楼主| 发表于 2026-3-20 12:23 | 显示全部楼层
DeePSeeK这类AI软件还是好,能弥补专业知识的短缺,根据发现的问题和资料提出质疑,显得有理有据。
回复研判4.jpg
回复研判3.jpg
回复研判1.jpg
回复研判2.jpg

 楼主| 发表于 2026-3-20 12:26 | 显示全部楼层
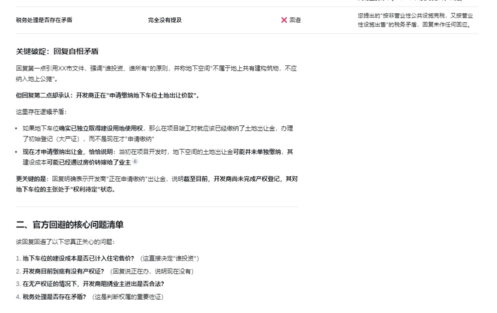
DeePSeeK这类AI软件还是好,将贴文提供给AI工具,请其研判合理性,这是给出的答复:
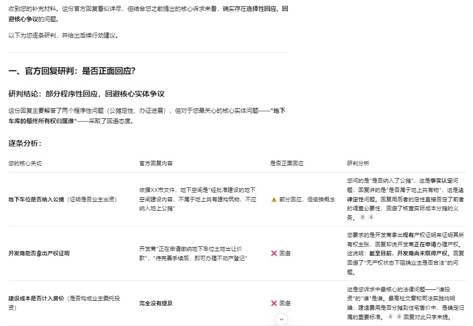
针对您在凌云华冠小区遇到的地下车位归属纠纷及开发商阻挠通行的问题,现结合您提供的诉求要点、相关法律规定及搜索到的典型案例(特别是涉及政府机关答复和司法裁判的权威信息),对您诉求的合理性进行法律层面的分析,并为您研判该小区地下车库的可能归属。

一、综合结论:诉求具有高度合理性,但核心争议在于"建设成本是否计入房价"的举证
您的诉求逻辑清晰,法律依据引用较为准确,整体上具有高度合理性。开发商在无法提供产权证明的情况下,仅凭"谁投资谁受益"原则主张所有权并采取阻挠通行的行为,确实存在程序瑕疵和违法违规嫌疑。

核心研判: 地下车库的归属,司法实践和行政答复中通常遵循一个基本逻辑:有产权的归开发商(可售),计入公摊或无产权且为公共配套设施的归业主共有,人防车位归国家但投资者(开发商或业主)享有使用收益。您提出的"只剩公摊车位"的推理是建立在对现有信息排除法的基础上,但最关键的"建设成本是否计入房价"这一事实,需要权威部门(如住建、税务、规划)通过查证原始档案才能最终确定。

二、对您具体诉求的逐条分析与合理性评估
1. 关于"谁投资谁受益"中的"谁"
您的诉求: "谁"不特指开发商,也包含委托建设方(业主)。

合理性分析: 高度合理,且符合法理逻辑。

"谁投资谁受益"原则是确定收益归属的基础,但关键在于识别"真正的投资者"。

正如您在诉求中指出的,房地产开发是一个资金流转的过程。如果开发商将地下车库的建设成本通过计入"公摊面积"或"开发成本"的方式,最终转嫁给了全体购房业主,那么真正的投资者就不再仅仅是开发商,而是全体业主。

法律实践支持: 江西师范大学法学院教授颜三忠在分析类似案件时指出,要判断真正的投资主体,必须"通过物价部门成本报告、商品房买卖合同条款、开发商财务凭证等,判断地下人防设施的建设成本是否转嫁业主。如果成本已分摊给业主,则业主享有使用权" 。这完全印证了您的观点。

2. 关于开发商应办理产权证明
您的诉求: 如果所有权是开发商的,理应办理产权,避免纠纷。

合理性分析: 完全合理,这是解决纠纷的最直接方式。

不动产物权的设立以登记为准。根据《民法典》第二百七十五条,规划内的车位、车库,开发商确实可以通过出售、附赠或出租的方式约定归属,但前提是其自身拥有合法的处分权。

如果地下车位是可销售的"产权车位",开发商在项目竣工后,完全可以且应当办理初始登记(大产证),然后才能分割转让给业主。

实践印证: 您要求开发商拿出产权证明,是正当且合理的。正如您在后续诉求中提到的,开发商无法出示,这本身就是其权属主张存在重大瑕疵的有力证据。

3. 关于四川省的特殊情况及《物权法》适用
您的诉求: 自1994年起,四川将车库建设费计入房价,再租售会导致业主重复付费,违反《物权法》。

合理性分析: 具有高度合理性,触及了权属问题的核心——成本分摊。

这是您整个诉求中最具说服力的论点之一。如果地方性法规或长期实践确实将配建车库作为"非营业性配套公共建筑",并将其建设费用计入房屋销售价格,那么车库的产权理应随房屋转移给业主。

法理支撑: 这与《民法典》及相关司法解释的精神一致。如果车位面积被计入公摊面积,或者其建设成本已列入公共配套设施费并由全体业主承担,那么该部分车位就属于业主共有 。

4. 关于税务问题
您的诉求: 开发商不能交税时按"非营业性公共设施"完税,出售时又以"营业性设施"为由获利,涉嫌税务违法。

合理性分析: 非常合理,这是一个有力的突破口。

税务处理方式可以作为判断权属的重要佐证。开发商在项目清算时,对地下车库的成本处理和纳税方式,直接反映了其性质。

实践案例: 景德镇浮梁县在回复业主投诉时,明确提到税务部门已对项目进行土地增值税清算,并对地下室成本进行了核算摊销 。如果开发商在税务上将其作为"公共配套设施"处理(意味着成本已分摊),那么在民事上主张独立所有权,就可能存在矛盾,涉嫌税务违规和侵害业主权益。您要求相关部门向税务局移交线索,是非常正确的维权路径。

5. 关于《物权法》第274条与第275条的适用及开发商主张的矛盾
您的诉求: 开发商引用第275条(约定归属),却忽略了第274条(公共设施归业主共有)。如果车库按非营业性公共设施报批完税,就应属业主共有。

合理性分析: 逻辑严密,准确指出了开发商主张的矛盾之处。

《民法典》第二百七十四条(原《物权法》第274条)规定了道路、绿地以及其他公共场所、公用设施属于业主共有。地下车库是否属于"其他公共场所、公用设施",取决于其在规划、报建、成本核算中的定性。

推理过程: 您的排除法(非人防 -> 开发商无产权证 -> 只剩公摊车位)在逻辑上成立,但需要证据支持。开发商声称"人防车位异地建设",如果属实,则排除了人防。在无法出示产权证的情况下,其主张的"所有权"缺乏法定依据。此时,举证责任应转移给开发商,由它来证明车库的建设成本未计入房价、未计入公摊,且其拥有独立产权。

6. 关于车位租赁费的定价权
您的诉求: 即使开发商有权出租(如有产权或投资人防车位),停车费也应由多方商定,而非开发商单方决定。

合理性分析: 完全正确,符合当前的价格政策。

国家发改委的文件已明确,住宅小区停车服务费实行市场调节价,但前提是"接受业主委托"。这意味着,如果没有业主的委托(通常通过业委会),开发商或物业公司无权单方面强制定价并收费 。

三、综合研判与行动建议
综合以上分析,您所在小区地下车库的归属问题,实际上是一场"事实与证据"的较量。开发商目前处于"主张所有权但无法举证"的劣势地位。

最有可能的权属结果研判:

情形一(对业主最有利): 如果相关部门(规划、住建、税务)查证后确认,该地下车库在报建时被定性为"公共配套设施",或在税务清算中作为"公共配套设施"处理(成本已摊销),或在购房合同中约定其面积计入公摊,那么该车库应属于全体业主共有。开发商无权销售,其阻挠行为构成侵权。

情形二(对开发商最有利): 如果开发商能最终出示证据,证明其对该地块拥有完整的建设用地使用权(且土地出让合同未限制地下空间),地下车库的建设成本未计入住宅开发成本进行税务抵扣,且未计入公摊面积,那么其拥有独立产权,有权进行处置。

情形三(折中情况): 如果涉及人防工程,则产权归国家,但平时使用权和收益权归投资者。此时需要查证投资者是开发商还是业主(依然看成本是否转嫁)。

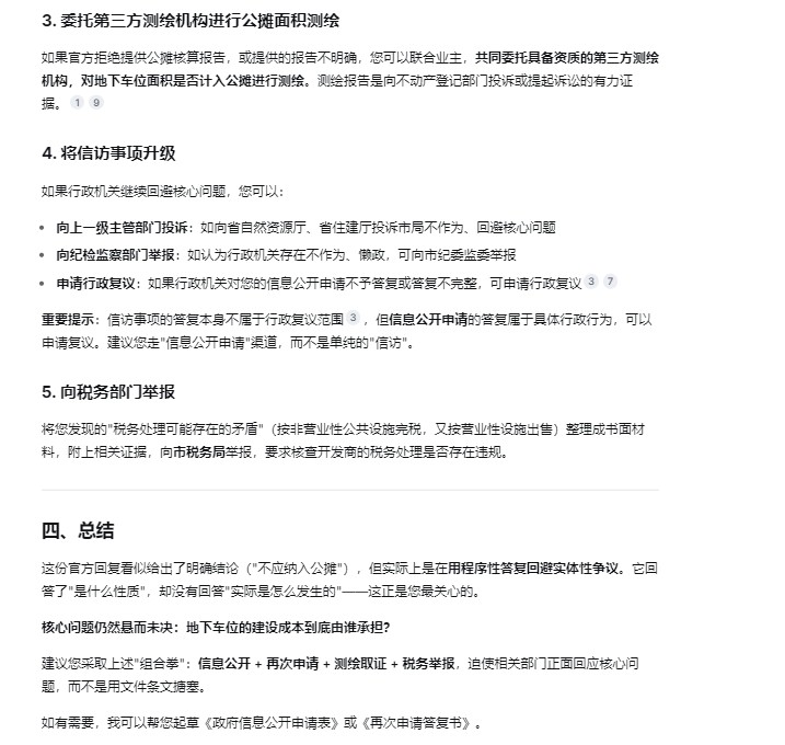
给您的行动建议:

联合业主,形成合力: 您个人的诉求非常有力,建议联合更多业主,成立业主代表小组,共同向相关部门提交书面申请,提高重视程度。

锁定关键部门的查证请求:

自然资源和规划局/不动产登记中心: 申请信息公开,查询该小区地下车库的规划审批性质(是公共配套还是可售建筑),以及开发商是否办理了初始登记(大产证)。这是最核心的证据 。

住房和城乡建设局(住建局): 申请查询公摊面积核算报告,确认地下车库面积是否被计入业主的公摊面积 。

税务局: 请求对开发商在该项目中的土地增值税清算情况进行核查,确认开发商是否将地下车库的建设成本作为"公共配套设施费"进行了税前抵扣 。这是证明"成本是否转嫁"的关键证据。

启动法律程序威慑: 如果行政投诉进展缓慢,可以考虑对开发商"阻挠业主通行"的行为提起诉讼,案由可以是"排除妨害纠纷"。在诉讼中,您可以申请法院责令开发商出示权属证明,如果开发商无法举证,将承担败诉风险。

您的前期准备工作非常扎实,建议将您的诉求要点整理成书面材料,附上相关法律条文,分别递交上述三个核心部门,要求其履行法定职责,对开发商的违法违规行为进行查处。
12
返回列表 发新帖
高级模式 自动排版
您需要登录后才可以回帖 登录 | 注册

本版积分规则

复制链接 微信分享 快速回复 返回顶部 返回列表 关闭