麻辣社区-四川第一网络社区

校外培训 高考 中考 择校 房产税 贸易战
阅读: 10928|评论: 26

傲锦“傲”不起来了,“投降”后正式离场!广安香江国际小区这次又赢麻了!

[复制链接]

2022年优秀网友 2021年优秀网友 2020年优秀网友 2015年优秀版主团队 2016年优秀网友

发表于 2023-9-23 05:14 | 显示全部楼层 |阅读模式
民生·观察·评论
====



         傲锦“傲”不起来了,“投降”后正式离场!广安香江国际小区2000居民10年赶走7家物业公司,这次又赢麻了!


                               谢歌说事


        物业公司服务不好、服务合同到期还不走的最后结局会怎样?答案是,会被业主通过法律手段:赶走!如今,小区业主维权胜利的这一幕近日正在广安区香江国际小区上演。昨日(22),有网友在本地社区论坛发帖爆料:经过法院依法裁判,综合执法局依法立案行政处罚后,傲锦物业终于“投降”了。帖文中上传的两张图片,显示内容分别为一份“撤出移交协议”和一张“通知”,详细透露了物业公司被业主“赶走”的相关信息。

640
[color=var(--weui-FG-HALF)] 640
[color=var(--weui-FG-HALF)] 640


        物业拒绝撤离引发业主多次维权

        曾经,四川傲锦物业公司因为在香江国际小区的物业合同到期后,居民和业主让其搬离遭到拒绝而发生过多次纠纷。对此,香江国际小区物业管理委员会于今年7月3日向四川傲锦物业发出《告知函》,要求其限期办理交接事宜,但被推诿拖延,拒绝移交。 640


         2023年7月7日,香江国际业委会向广安区住建局提交了《关于要求傲锦物业管理有限公司限期撤场的请示》。区住建局高度重视,依据《四川省物业管理条例》、《四川省物业服务人退出物业服务项目管理办法》之相关规定,于2023年7月10日向四川傲锦物业管理有限公司发出了《责令限期退出物业服务区域通知书》,如物业服务企业到期未进行移交和退出物业服务区域,将移交执法部门进行处置。
[color=var(--weui-FG-HALF)] 640


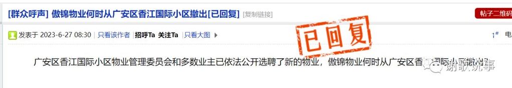
        而在此前,就有网友曝出,香江国际业委会和多数业主已依法公开选聘了新的物业公司,但傲锦物业拒绝离场的信息。↓↓↓
] 640
[color=var(--weui-FG-HALF)] 640
[color=var(--weui-FG-HALF)] 640


       业主戏谑这家物业:还没撤出,(难道是在)等广安区住建局依法行政?一时间引发网络笑谈。
[color=var(--weui-FG-HALF)] 640


       真心为民办实事:行业主管部门现场办公支持业主合理诉求,物业被“限期撤离”

        7月15日,广安区住建局向广安区香江国际小区书面告知,傲锦物业在2023年7月16日前撤出香江国际小区和进行物业交接,广安区香江国际小区业委会和多数业主选聘新物业于2023年7月16日入驻广安区香江国际小区,因傲锦物业至今未撤出香江国际小区和进行物业交接,导致居民(包括业主)与傲锦物业的工作人员纠纷不断升级,发生抓扯,业主取下傲锦物业在香江国际小区的挂牌,傲锦物业则取下新选聘新物业在香江国际小区挂的入驻条幅。事件发生后,广安区住建局现场处置,依法责令傲锦物业限期办理移交。直至今日,傲锦物业终于“投降”被“赶走”。

[color=var(--weui-FG-HALF)] 640
[color=var(--weui-FG-HALF)] 640
[color=var(--weui-FG-HALF)] 640
[color=var(--weui-FG-HALF)] 640


        香江国际“光辉事迹”荣登央级官微

       广安香江国际小区位于广安城北渠江北路和滨江路之间,小区住户达2000多人,多少年来,因为物业公司常与小区业主发生“扯皮”现象,导致小区业主保持了一直以来较为旺盛的“斗争意识”、强化斗争、善于斗争,依法依规,在斗争中成长,多次维权,业主团队最终取得胜利。

      不说别的,看这个小区在办理房产证的过程最终的结果就足以证明,业委会团队精神强大,该小区住户人手一张房产证,无不是通过斗争而得来的,他们的光辉事迹还上过央级官微呢:↓↓↓
[color=var(--weui-FG-HALF)] 640


       历史铸就辉煌:
香江国际小区历次“华山论剑”,真实检验斗争意志和团队精神
       让我们来看看香江国际业委会的战斗力到底有多强?

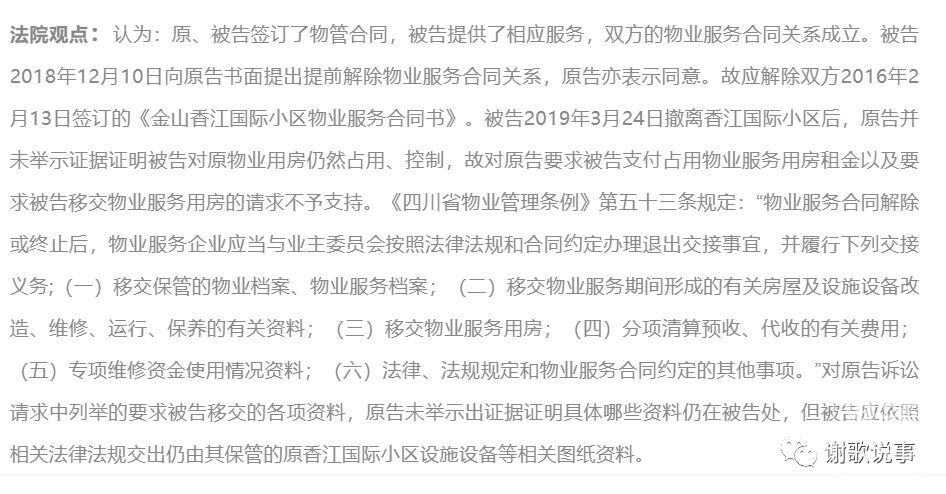
       据中国中国裁判文书网公开信息显示,广安区香江国际第三届业委会就曾经与当时的成都某物业公司进行多次重量级别的较量。
[color=var(--weui-FG-HALF)] 640
[color=var(--weui-FG-HALF)]

       不妨在此回放一下该小区对抗物业的精彩片段,看他们是怎样赢得了官司的:

       原告香江国际业委会向法院提出诉讼请求:1.确认2019年1月10日被告与原告解除了2016年2月13日签订的《金山香江国际小区物业服务合同》;2.判令被告撤离“金山香江国际”小区管理区域并以每月1000元的标准支付占用物业服务用房的租金2233元(从2019年3月25日计算至搬离时为止,暂计算止2019年6月1日,按每月1000元计算)。3.判令被告向原告移交位于香江国际小区9栋楼下正大门旁的物业服务用房;4.移交业主档案、小区固定资产清单、业主入住资料、房屋装修资料、各类设备维修记录、水质化验报告等服务质量的原始记录等档案资料;5.移交物业服务费收缴明细表、停车费收缴明细表、水电抄表记录及费用代收代缴明细表、维修资金的收取使用和结存明细表、已收取的各类押金统计表、欠收款项统计表、待收款项统计表、债务统计表、维修资金使用审批资料及记录、对小区公共部位水电气表进行抄表费用核算的资料、提前代收2019年3月20日后的物业管理费统计表等财务类资料;6.移交变配电设备、电梯设备、发电机、二次供水设备、压力容器设备、水泵、水箱、避雷设施、小区电线、楼道灯、空调设备排水设施、给水排水机电设备、供配电机电设备、消防设施及消防配件、岗亭、监控设备、车辆道闸设施、对讲门禁设施、清洁卫生设施、绿化设施、公共部位设施设备的全部钥匙、文娱活动设施、围墙、大门、单元门、信报箱、宣传栏、路灯、机动车停车设施、非机动车停车设施、垃圾运转设施、办公设备、通信器材等设施设备;及其相关合同、使用说明书、保修卡、设备检测报告、运行许可证等相关资料。7.移交《土地买卖合同》、《国有土地使用证》、《建设工程规划许可证》、《上下部建设施工工程施工许可证》、用地红线图、总平水电、管网、竣工图、总平区绿化苗木竣工图与苗木验收清单、建施竣工图、结构竣工图、给排水工程竣工图、电气防雷工程竣工图、暖通工程竣工图、地质报告书、设计变电通知书、雨污水管网检查井施工图、地下管网工程竣工图等图纸资料;移交自来水接入工程施工合同、永久性用电工程的施工合同及附属资料、变配电设备运行维护协议、集体民用客户燃气工程实施合同及附属资料、安防工程施工合同及附属资料、消防联动报警工程施工合同、综合布线工程施工合同、有线电视工程的施工合同、有线电视质量检测报告、大门施工合同、单元门施工合同、总平绿化区施工合同、电信局、广电网络公司等单位入场协议或文件、以及其他业务合同或协议等;8.被告承担本案全部诉讼费用。


      被告观点


      被告书面答辩称:1、他公司与原告签订的物业服务合同有效期至2020年12月31日止,原告单方解约合同,应予经济赔偿,他公司保留起诉的权利。2019年1月24日由广安区整治办召集的协调会上确定由他公司代管至2019年3月24日。2、2019年3月24日代管期满,有关部门已确定他公司为物业中选单位。2019年6月1日原告与四川某物业公司强行进入物业办公室,并将资料档案室及工具室实行查封。小区物业用房非营业用房,他公司并未占有,而是原告强行锁门,谈不上租金问题,也不存在移交物业服务用房问题。3、关于小区设施设备及图纸资料移交问题。香江国际小区电梯、监控、配电房设施设备、绿化等已由原告与某物业公司2019年6月1日强行接手;小区《国有土地使用证》、《总平竣工图》、《地下管网工程竣工图》、《总平绿化施工图》、《安防工程施工合同及附属资料》等图纸资料目前仍在开发商某公司处;4、关于电梯年检资料及电梯出厂合格证移交问题。他公司因考虑到小区业主安全因素,在小区其他图纸资料不齐备的情况下,先行移交了电梯资料及电梯出厂合格证书;他公司委派副总罗某对该资料移交时,遭到原告组织的人员非法拘禁限制罗某人身自由,他公司数次向公安报警。2019年7月9日,业委会人员现场已将该小区18台电梯年检合格资料及合格证全部扣押并封锁至业委会办公室卫生间里。对于小区业主欠费资料涉及他公司商业秘密,而且违约滞纳金在逐日递增中,暂时无法统计,他公司现逐步起诉中。
[color=var(--weui-FG-HALF)] 640 640


        笑到最后笑得最甜!

       最后的结果是:综上所述,依照《中华人民共和国民事诉讼法》第一百四十四条、《中华人民共和国合同法》第九十三条、《物业管理条例》第三十九条、《最高人民法院关于民事诉讼证据的若干规定》第二条的规定,判决如下:案件结果:一、解除原告广安区香江国际第三届业主委员会与被告成都兴荣源物业管理有限公司2016年2月13日签订的《金山香江国际小区物业服务合同书》,并由被告成都兴荣源物业管理有限公司移交由其保管的相关档案资料;二、驳回原告广安区香江国际第三届业主委员会其他诉讼请求。案件受理费50元,减半收取25元,由广安区香江国际第三届业主委员会负担5元,被告成都兴荣源物业管理有限公司负担20元,向四川省广安市广安区人民法院交纳。


       厉害吧?这个小区可厉害了!

       香江国际小区每一次都赢,和物业打起官司来就像打麻将样,甩“骰子”都甩到手软,回回就赢,而且是赢麻了!网友评论说,该小区差不多10年赶走了7家物业公司。足见该小区业主对物业素质的要求有多高!!!
[color=var(--weui-FG-HALF)] 640

        如今,香江国际业主像喜迎油价上涨一般,又开始迎接新的物业公司闪亮登场了!!!

      “看又搞得到好久嘛?”也有网友无不担忧地说。听起来,我感觉这位网友的担忧还是有些道理的,至少是在用大脑思考问题。

       可是,谢歌说事是个怪人,常用脚思考这些简单的问题。所以我脚得,大可不必为该小区的业主们担心。因为在我的眼里,该小区2000多业主大多训练有素,他们的素质本来就很高,长期具备了斗争意识,而且这么多年来,一直在斗争中成长壮大,不断与时俱进加大了斗争力度、斗争方式、善于斗争、敢于斗争,保持了多年来久经考验久经沙场的最旺盛的革命斗争意志,他们是真正的战狼团队,容不得低质量的物业管理。

      现实生活中,你会发现,其实很多人平时都胆小,遭遇不幸和被欺负了,就连屁也不敢放一个,但只要在酒桌上一提起马上要打“湾湾”或者对付小日本和美帝了,立马就像被打了鸡血一般,比如近日发生在动车上的“锁喉女”,他们只有在感觉正义和绝对安全的时候才会表现出绝对的勇敢,平时在大街上就连一个倒地的老人也不敢扶。面对低质量的物业管理也是一样,维护自身合法权益都像叶公好龙,原来都是她妈个假精灵。

       有的还说,香江国际小区“赢”在小区的“叫叫雀儿多”的原故。

       错!这不是因为该小区“叫叫雀儿”多不多的问题,而是该小区业主们的法律意识强,懂得通过正当合法的有效方式维护自身合法权益,而且具有“打不死的小强”的团队精神,这些真正的“战狼”们明白,物业和业主的主仆关系必须明确,花钱买服务,玩的本就是一个开心、心跳,必须支持。

       香江国际赶走物业这件事,也提醒未来的物业公司,只有提高服务质量,才能真实创建宜居小区,构建社区和谐,不然到最后的情况仍然是,过程精彩、结果都是一样的命运:被赶走!

       不知各位有啥看法?欢迎在评论区留言。



(提示:严禁搬运、复制,违必究)




640
打赏

微信扫一扫,转发朋友圈

已有 87 人转发至微信朋友圈

   本贴仅代表作者观点,与麻辣社区立场无关。
   麻辣社区平台所有图文、视频,未经授权禁止转载。
   本贴仅代表作者观点,与麻辣社区立场无关。  麻辣社区平台所有图文、视频,未经授权禁止转载。

2022年优秀网友 2021年优秀网友 2020年优秀网友 2015年优秀版主团队 2016年优秀网友

 楼主| 发表于 2023-9-23 06:48 | 显示全部楼层
广安香江国际小区住户达2000多人,多少年来,因为物业公司常与小区业主发生“扯皮”现象,导致小区业主保持了一直以来较为旺盛的“斗争意识”、强化斗争、善于斗争,依法依规,在斗争中成长,多次维权,业主团队最终取得胜利。为其他的小区提供了“香江国际”方案,指明方向。祝贺祝贺!

发表于 2023-9-23 08:06 | 显示全部楼层
依法基层治理的典范

发表于 2023-9-23 08:57 | 显示全部楼层
1.2元一平米,平均每户1000元/一年,2000来户差不多是两百万左右的物业费,如果只是打扫打清洁、弄几个六十多岁的老大爷守守门,这种服务肯定对不起那两百万一年的物业费。

2022年优秀网友 2021年优秀网友 2020年优秀网友 2015年优秀版主团队 2016年优秀网友

 楼主| 发表于 2023-9-23 09:39 | 显示全部楼层
居民在线 发表于 2023-9-23 08:06
依法基层治理的典范

点赞👍

2022年优秀网友 2021年优秀网友 2020年优秀网友 2015年优秀版主团队 2016年优秀网友

 楼主| 发表于 2023-9-23 09:39 | 显示全部楼层
行者清江水 发表于 2023-9-23 08:57
1.2元一平米,平均每户1000元/一年,2000来户差不多是两百万左右的物业费,如果只是打扫打清洁、弄几个六十 ...

所以早该滚蛋

发表于 2023-9-23 10:12 | 显示全部楼层
能够真正改变小区命运,或者毁掉小区的只有业主自己。一个小区——如果业主对小区事物冷漠,一副事不关己、高高挂起的态度;如果业主自私自利,为了自己的一点利益争得昏天黑地;如果业主没有大局观,不了解小区的实际情况,不从小区的整体实际出发,只考虑自己或少部分业主的利益,还自以为是;如果业主贪婪无比,花着几毛钱物业费,却想着物业公司提供几块钱的物业服务;如果业主不会正确表达个人意见,当个人意见和物业公司或业委会观点相悖的时候,不是积极同业委会沟通、探讨,而是提出各种臆想,在业主群里散发,搞得业主分裂,给了外部利益集团有了可乘之机。”     那么,这样的小区只会走向衰败,没有未来!!!

发表于 2023-9-23 10:13 来自麻辣社区客户端 | 显示全部楼层

2022年优秀网友 2021年优秀网友 2020年优秀网友 2015年优秀版主团队 2016年优秀网友

 楼主| 发表于 2023-9-23 10:15 | 显示全部楼层
四九阳光 发表于 2023-9-23 10:12
能够真正改变小区命运,或者毁掉小区的只有业主自己。一个小区——如果业主对小区事物冷漠,一副事不关己、 ...

说得好

发表于 2023-9-23 10:37 来自麻辣社区客户端 | 显示全部楼层
十年换七个物业还是有点牛逼,新物业进场估计先都是想的啥时候又会被踢出小区。

发表于 2023-9-23 11:34 | 显示全部楼层
业主素质参差不齐,还是有依法维权的,总得来说,香江国际在向法治小区推进

发表于 2023-9-23 11:47 | 显示全部楼层
说什么都是卵的,把物业费降至3毛钱一平米(只提供3毛钱对等的服务),再看下还有没有这么多人不满意?

发表于 2023-9-23 12:18 | 显示全部楼层
行者清江水 发表于 2023-9-23 11:47
说什么都是卵的,把物业费降至3毛钱一平米(只提供3毛钱对等的服务),再看下还有没有这么多人不满意?

成为国际难民居住示范区指日可待

发表于 2023-9-23 14:09 | 显示全部楼层
断崖-流水 发表于 2023-9-23 12:18
成为国际难民居住示范区指日可待

现在缴1.2元也没见得有多高大上!

发表于 2023-9-23 17:54 来自麻辣社区客户端 | 显示全部楼层

发表于 2023-9-23 18:28 | 显示全部楼层
没得七次,开发商物业一个,每届业主委员会一个物业,以前只有四个物业,新成立物业管理委员会后公开依法选聘现在的物业(第五个物业)

发表于 2023-9-23 19:34 来自麻辣社区客户端 | 显示全部楼层

发表于 2023-9-23 19:41 来自麻辣社区客户端 | 显示全部楼层

发表于 2023-9-23 19:51 来自麻辣社区客户端 | 显示全部楼层
能成立业委会的小区寥寥可数,人的精力有限,肯定是有几个真正牺牲自己时间和精力的斗士带动着小区内多数心气之人一起奋勇向前冲锋陷阵~就很燃

发表于 2023-9-23 21:40 来自麻辣社区客户端 | 显示全部楼层
把小区外的步行街叫到黑化了才高,现在叫得没人补修了。
高级模式 自动排版
您需要登录后才可以回帖 登录 | 注册

本版积分规则

复制链接 微信分享 快速回复 返回顶部 返回列表 关闭