麻辣社区-四川第一网络社区

校外培训 高考 中考 择校 房产税 贸易战
楼主: 束远

[四川群众呼声] 南充中院法官雷发军无法无天,实名举报其枉法裁判罪

[复制链接]

 楼主| 发表于 2025-12-30 21:25 来自麻辣社区客户端 | 显示全部楼层
垂偐叉 发表于 2025-12-30 19:29
关于法院审判监督,设置的初衷就是“有错必纠、违法必究、犯罪必惩”,是发现和纠正冤假错案的一道程序。然 ...

此一时,彼一时,现在这帮枉法法官早已目无王法,无法无天!

 楼主| 发表于 2025-12-31 07:29 来自麻辣社区客户端 | 显示全部楼层
垂偐叉 发表于 2025-12-30 20:28
艰难的维权路,无助的呐喊,是你我的战斗,更是公众对司法清正廉明的集体守望。不懈的努力抗争,是你我在努 ...

必须持续全方位举报,或网络或邮寄或走访。

 楼主| 发表于 2025-12-31 10:37 来自麻辣社区客户端 | 显示全部楼层

 楼主| 发表于 2025-12-31 16:30 来自麻辣社区客户端 | 显示全部楼层
束远 发表于 2025-12-31 10:37
最新消息,刚刚向最高检实名举报。

补一下,12309有专门针对民事行政枉法裁判罪的举报。

 楼主| 发表于 2026-1-1 09:08 来自麻辣社区客户端 | 显示全部楼层
什么理由可以违反国家法定审查期限而不答复当事人黄刚?

 楼主| 发表于 2026-1-1 16:50 来自麻辣社区客户端 | 显示全部楼层
已向四川高院提交再审申请和追责材料,希望四川法院在陈志君书记领导下拨乱反正,还四川老百姓一片司法蓝天!

 楼主| 发表于 2026-1-2 08:01 来自麻辣社区客户端 | 显示全部楼层

 楼主| 发表于 2026-1-3 07:45 来自麻辣社区客户端 | 显示全部楼层

 楼主| 发表于 2026-1-3 10:38 来自麻辣社区客户端 | 显示全部楼层
不管哪个部门,不管事、不作为就是典型的腐败。
发表于 2026-1-4 03:31 | 显示全部楼层
一定会好来的

 楼主| 发表于 2026-1-4 10:47 来自麻辣社区客户端 | 显示全部楼层

感谢支持!举报要持续,网络、邮寄、走访,全方位立体举报,让大家都知道,都来看看情况,不怕公开,就怕灯下黑。

 楼主| 发表于 2026-1-4 12:56 来自麻辣社区客户端 | 显示全部楼层
现在逐步公开证据。
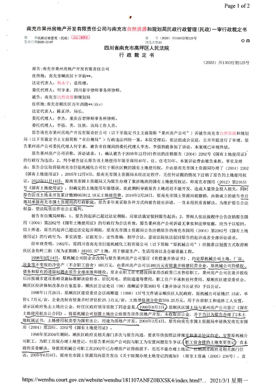
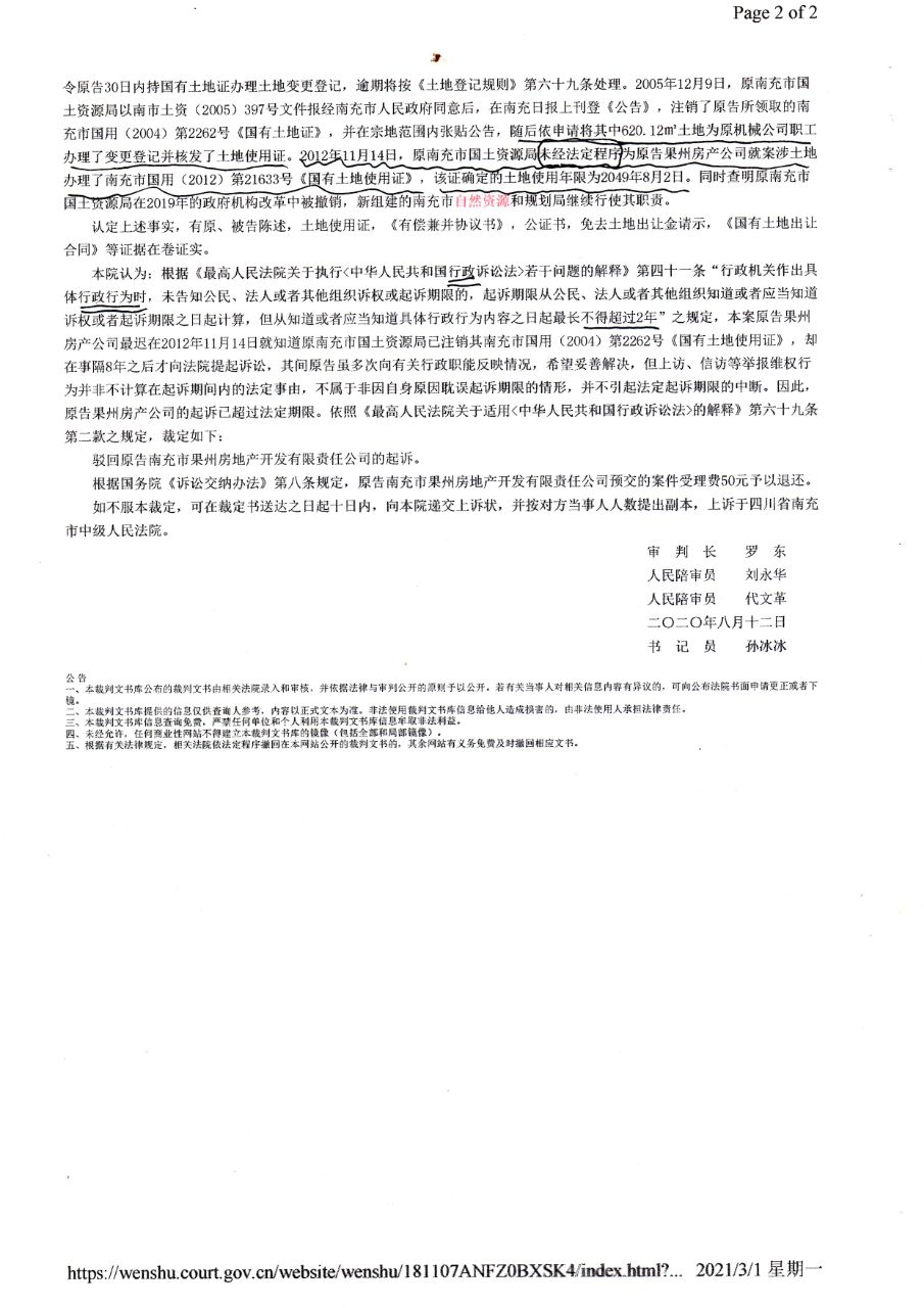
第一份:核心证据(欺诈故意,明知道却隐瞒信息)行政裁定书被故意隐藏。开发商质证认可的。
20260104125314front2_0_7885201_Fvw1KNGlek3h2rhEUFUIuyKxXc-t.jpg
20260104125314front2_0_7885201_FtYgXokEPvR-UdGJc15IgJq6ynTs.jpg
20260104125505front2_0_7885201_Fj0PVqNeSDh7yrbl1JuF-9pfowRI.jpg

 楼主| 发表于 2026-1-4 17:54 来自麻辣社区客户端 | 显示全部楼层
(2021)最高法民申7088号裁定:民事诉讼裁判文书所确认的事实是在各方当事人的参与下,人民法院通过开庭审理等诉讼活动,组织各方当事人围绕争议项,通过举证、质证和认证活动作出认定的基本事实。
所以生效判决的审理查明不能作为他案的判决依据。刘先平、雷发军认定事实没有依据就在(2021)川1302民初6356案、(2021)川13民终3638案中随意乱认定事实。

发表于 2026-1-4 22:16 来自麻辣社区客户端 | 显示全部楼层
束远 发表于 2025-12-31 16:30
补一下,12309有专门针对民事行政枉法裁判罪的举报。

在哪里

发表于 2026-1-4 22:17 来自麻辣社区客户端 | 显示全部楼层
束远 发表于 2026-1-4 17:54
(2021)最高法民申7088号裁定:民事诉讼裁判文书所确认的事实是在各方当事人的参与下,人民法院通过开庭审理等 ...

现在法官明目张胆枉法裁判!是谁在保护枉法裁判的法官?

 楼主| 发表于 2026-1-5 06:58 来自麻辣社区客户端 | 显示全部楼层

发表于 2026-1-5 09:31 | 显示全部楼层
只要有证据就可实名举报。

 楼主| 发表于 2026-1-5 11:04 来自麻辣社区客户端 | 显示全部楼层
判决书(2021)川13民终3638号已于2024年9月19日在该网曝光,欢迎大家翻阅。

 楼主| 发表于 2026-1-5 11:10 来自麻辣社区客户端 | 显示全部楼层
束远 发表于 2026-1-5 11:04
判决书(2021)川13民终3638号已于2024年9月19日在该网曝光,欢迎大家翻阅。

纠正:还未在该网曝光,现在陆续曝光。
20260105111031front2_0_7885201_FqiWoerynPecXtW6Xz47kQ2tH0Iv.jpg
20260105111031front2_0_7885201_FrEQ3jCdwMTysAhKZg6heClq6Zw8.jpg
20260105111030front2_0_7885201_FoWUj9pZI6gloYdPQKXh1tbv7QyI.jpg
20260105111031front2_0_7885201_Fqsoz4V9kL0Un1q3_duK9jMdEvv3.jpg
20260105111031front2_0_7885201_Fmlk8AGaQrcFbk49zpEPTHL7E0br.jpg
20260105111032front2_0_7885201_FnRg18NORgmzPmoxd_EMK1HLWn0V.jpg

 楼主| 发表于 2026-1-5 12:54 来自麻辣社区客户端 | 显示全部楼层
12456000 发表于 2026-1-4 22:17
现在法官明目张胆枉法裁判!是谁在保护枉法裁判的法官?

已经肆无忌惮、目无王法,想咋判就咋判,因为举报无人管,至少目前是这样。
高级模式 自动排版
您需要登录后才可以回帖 登录 | 注册

本版积分规则

复制链接 微信分享 快速回复 返回顶部 返回列表 关闭